0
TPS22991
  • TPS22991
  • TPS22991
  • TPS22991

TPS22991

ACTIVE

5V, 3A, 25mΩ load switch with optional output discharge

Texas Instruments TPS22991 Product Info

1 April 2026 0

Parameters

Imax (A)

3

Vin (max) (V)

5.5

Vin (min) (V)

1

Number of channels

1

Features

Inrush current control, Quick output discharge, Thermal shutdown

Quiescent current (Iq) (typ) (µA)

6

Soft start

Fixed Rise Time

Rating

Catalog

Ron (typ) (mΩ)

25

Shutdown current (ISD) (typ) (µA)

0.014

Current limit type

None

Function

Inrush current control, Thermal shutdown

FET

Internal

Operating temperature range (°C)

-55 to 125

Package

UQFN-HR (RAA)-4-0.6375 mm² 0.75 x 0.85

Features

  • Integrated single channel load switch
  • Input voltage range: 1V to 5.5V
  • 3A maximum continuous switch current
  • 25mΩ typical ON-resistance
  • Low quiescent current:
    • IQ at 3.3V VIN = 6µA (typ)
  • Low shutdown current:
    • ISD at 3.3V VIN = 14nA (typ)
  • Controlled slew rate:
    • Version B, BN: rise time (tR) at 3.3V VIN = 141µs
    • Version C, CN: rise time (tR) at 3.3V VIN = 662µs
  • Quick output discharge (QOD) of 150Ω
  • Thermal shutdown protection
  • 0.85 × 0.75mm, 0.4mm pitch UQFN package
  • Integrated single channel load switch
  • Input voltage range: 1V to 5.5V
  • 3A maximum continuous switch current
  • 25mΩ typical ON-resistance
  • Low quiescent current:
    • IQ at 3.3V VIN = 6µA (typ)
  • Low shutdown current:
    • ISD at 3.3V VIN = 14nA (typ)
  • Controlled slew rate:
    • Version B, BN: rise time (tR) at 3.3V VIN = 141µs
    • Version C, CN: rise time (tR) at 3.3V VIN = 662µs
  • Quick output discharge (QOD) of 150Ω
  • Thermal shutdown protection
  • 0.85 × 0.75mm, 0.4mm pitch UQFN package

Description

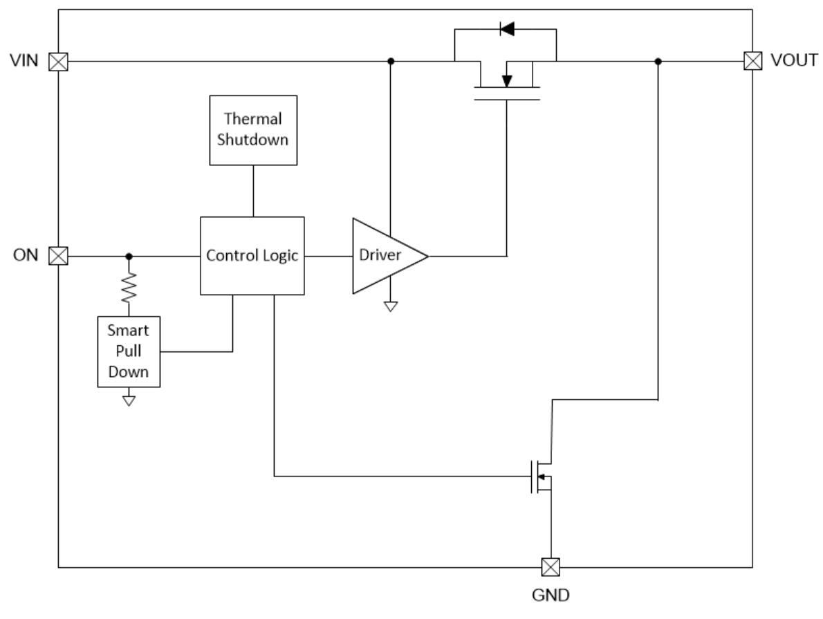
The TPS22991 is a small, low RON, single channel load switch with controlled slew rate. The device contains an N-channel MOSFET that can operate over an input voltage range of 1.0V to 5.5V and can support a maximum continuous current of 3A. The switch is controlled by an on and off input, which is capable of interfacing directly with low-voltage control signals.

The small size and low RON makes the device ideal for being used in space constrained, battery powered applications. The wide input voltage range of the switch makes it a versatile solution for many different voltage rails. The controlled rise time of the device greatly reduces inrush current caused by large bulk load capacitances, thereby reducing or eliminating power supply droop. The TPS22991 further reduces the total solution size by integrating a 150Ω pulldown resistor for quick output discharge (QOD) when the switch is turned off.

The TPS22991 is available in a small, space saving 0.85mm × 0.75mm, 0.4mm pitch, 4-pin UQFN package. The device is characterized for operation over the free-air temperature range of –55°C to +125°C.

The TPS22991 is a small, low RON, single channel load switch with controlled slew rate. The device contains an N-channel MOSFET that can operate over an input voltage range of 1.0V to 5.5V and can support a maximum continuous current of 3A. The switch is controlled by an on and off input, which is capable of interfacing directly with low-voltage control signals.

The small size and low RON makes the device ideal for being used in space constrained, battery powered applications. The wide input voltage range of the switch makes it a versatile solution for many different voltage rails. The controlled rise time of the device greatly reduces inrush current caused by large bulk load capacitances, thereby reducing or eliminating power supply droop. The TPS22991 further reduces the total solution size by integrating a 150Ω pulldown resistor for quick output discharge (QOD) when the switch is turned off.

The TPS22991 is available in a small, space saving 0.85mm × 0.75mm, 0.4mm pitch, 4-pin UQFN package. The device is characterized for operation over the free-air temperature range of –55°C to +125°C.

Subscribe to Welllinkchips !
Your Name
* Email
Submit a request