0
TPS22967
  • TPS22967
  • TPS22967

TPS22967

ACTIVE

5.5-V, 4-A, 22-mΩ load switch with adj. rise time and output discharge

Texas Instruments TPS22967 Product Info

1 April 2026 0

Parameters

Imax (A)

4

Vin (max) (V)

5.5

Vin (min) (V)

0.8

Number of channels

1

Features

Inrush current control, Quick output discharge

Quiescent current (Iq) (typ) (µA)

50

Soft start

Adjustable Rise Time

Rating

Catalog

Ron (typ) (mΩ)

22

Shutdown current (ISD) (typ) (µA)

2

Current limit type

None

Function

Inrush current control

FET

Internal

Operating temperature range (°C)

-40 to 85

Device type

Load switches

Package

WSON (DSG)-8-4 mm² 2 x 2

Features

  • Integrated Single-Channel Load Switch
  • Input Voltage Range: 0.8 V to 5.5 V
  • Low RON Resistance
    • RON = 22 mΩ at VIN = 5 V (VBIAS = 5 V)
    • RON = 22 mΩ at VIN = 3.6 V (VBIAS = 5 V)
    • RON = 22 mΩ at VIN = 1.8 V (VBIAS = 5 V)
  • 4-A Maximum Continuous Switch Current
  • Low Quiescent Current (50 µA)
  • Low Control Input Threshold Enables Use of
    1.2-V, 1.8-V, 2.5-V, and 3.3-V Logic
  • Configurable Rise Time
  • Quick Output Discharge (QOD)
  • WSON 8-Pin Package With Thermal Pad
  • Integrated Single-Channel Load Switch
  • Input Voltage Range: 0.8 V to 5.5 V
  • Low RON Resistance
    • RON = 22 mΩ at VIN = 5 V (VBIAS = 5 V)
    • RON = 22 mΩ at VIN = 3.6 V (VBIAS = 5 V)
    • RON = 22 mΩ at VIN = 1.8 V (VBIAS = 5 V)
  • 4-A Maximum Continuous Switch Current
  • Low Quiescent Current (50 µA)
  • Low Control Input Threshold Enables Use of
    1.2-V, 1.8-V, 2.5-V, and 3.3-V Logic
  • Configurable Rise Time
  • Quick Output Discharge (QOD)
  • WSON 8-Pin Package With Thermal Pad

Description

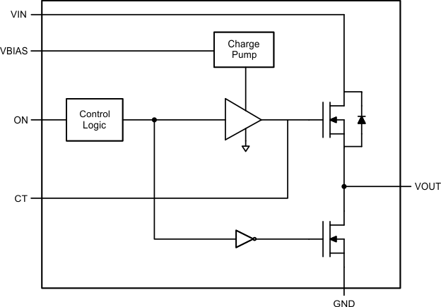
The TPS22967 device is a small, ultra-low RON, single-channel load switch with controlled turnon. The device contains an N-channel MOSFET that can operate over an input voltage range of 0.8 V to 5.5 V and can support a maximum continuous current of
4 A. The switch is controlled by an on/off input (ON), which can interface directly with low-voltage control signals. In the TPS22967, a 225-Ω pulldown resistor is added for quick output discharge when the switch is turned off.

The TPS22967 is available in a small, space-saving 2-mm × 2-mm 8-pin WSON package (DSG) with integrated thermal pad allowing for high power dissipation. The device is characterized for operation over the free-air temperature range of –40°C to 85°C.

The TPS22967 device is a small, ultra-low RON, single-channel load switch with controlled turnon. The device contains an N-channel MOSFET that can operate over an input voltage range of 0.8 V to 5.5 V and can support a maximum continuous current of
4 A. The switch is controlled by an on/off input (ON), which can interface directly with low-voltage control signals. In the TPS22967, a 225-Ω pulldown resistor is added for quick output discharge when the switch is turned off.

The TPS22967 is available in a small, space-saving 2-mm × 2-mm 8-pin WSON package (DSG) with integrated thermal pad allowing for high power dissipation. The device is characterized for operation over the free-air temperature range of –40°C to 85°C.

Subscribe to Welllinkchips !
Your Name
* Email
Submit a request