0
TPS60401-Q1
  • TPS60401-Q1
  • TPS60401-Q1

TPS60401-Q1

ACTIVE

Automotive Unregulated 60mA Charge Pump Voltage Inverter with 20kHz Fixed Frequency

Texas Instruments TPS60401-Q1 Product Info

1 April 2026 0

Parameters

Rating

Automotive

Iout (max) (A)

0.06

Vin (max) (V)

5.25

Vin (min) (V)

1.6

Vout (max) (V)

-1.6

Vout (min) (V)

-5.25

Features

Adjustable current limit, Unregulated

Operating temperature range (°C)

-40 to 125

Iq (typ) (A)

0.000065

Package

SOT-23 (DBV)-5-8.12 mm² 2.9 x 2.8

Features

  • Qualified for Automotive Applications
  • AEC-Q100 Test Guidance With the Following Results:
    • Device Temperature Grade 1: –40°C to +125°C Ambient Operating Temperature Range
    • Device HBM ESD Classification Level 2
    • Device CDM ESD Classification Level C6
  • Inverts Input Supply Voltage
  • Up to 60-mA Output Current
  • Only Three Small 1-µF Ceramic Capacitors Needed
  • Input Voltage Range From 1.8 V to 5.25 V
  • PowerSave-Mode for Improved Efficiency at Low Output Currents (TPS60400-Q1)
  • Device Quiescent Current Typical: 100 µA
  • Integrated Active Schottky-Diode for Start-Up Into Load
  • Small 5-Pin SOT23 Package
  • Evaluation Module Available: TPS60400EVM-178
  • Qualified for Automotive Applications
  • AEC-Q100 Test Guidance With the Following Results:
    • Device Temperature Grade 1: –40°C to +125°C Ambient Operating Temperature Range
    • Device HBM ESD Classification Level 2
    • Device CDM ESD Classification Level C6
  • Inverts Input Supply Voltage
  • Up to 60-mA Output Current
  • Only Three Small 1-µF Ceramic Capacitors Needed
  • Input Voltage Range From 1.8 V to 5.25 V
  • PowerSave-Mode for Improved Efficiency at Low Output Currents (TPS60400-Q1)
  • Device Quiescent Current Typical: 100 µA
  • Integrated Active Schottky-Diode for Start-Up Into Load
  • Small 5-Pin SOT23 Package
  • Evaluation Module Available: TPS60400EVM-178

Description

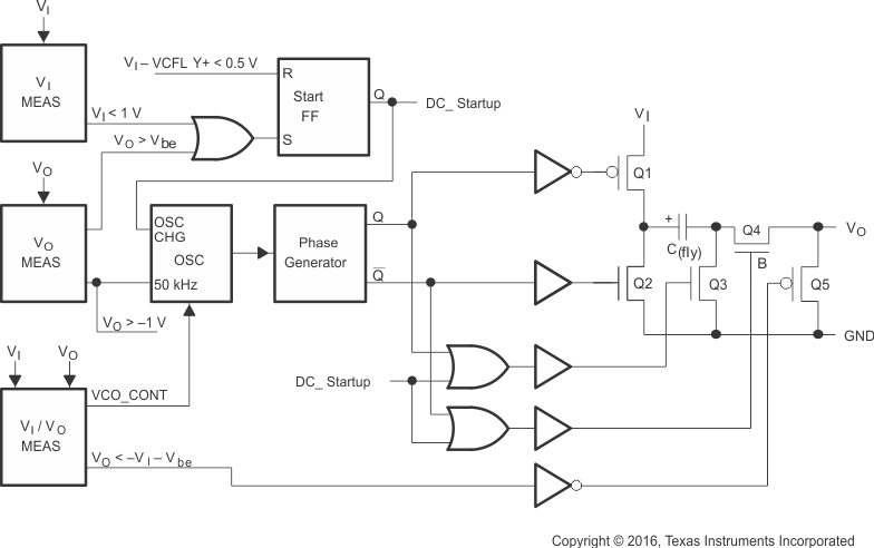
The TPS6040x-Q1 family of devices generate an unregulated negative output voltage from an input voltage ranging from 1.8 V to 5.25 V. The devices are typically supplied by a preregulated supply rail of 5 V or 3.3 V. Due to its wide-input voltage range, two or three NiCd, NiMH, or alkaline battery cells, as well as one Li-Ion cell, can also power them.

Only three external 1-µF capacitors are required to build a complete DC-DC charge pump inverter. Assembled in a 5-pin SOT-23 package, the complete converter can be built on a 50-mm2 board area. Replacing the Schottky diode typically needed for start-up into load with integrated circuitry can achieve additional board area and component count reduction.

The TPS6040x-Q1 can deliver a maximum output current of 60 mA, with a typical conversion efficiency of greater than 90% over a wide output current range. Three device options TPS60401/2/3-Q1 with 20-kHz, 50-kHz, and 250-kHz fixed frequency operation are available. TPS60400-Q1 device comes with a variable switching frequency to reduce operating current in applications with a wide load range and enables the design with low-value capacitors.

The TPS6040x-Q1 family of devices generate an unregulated negative output voltage from an input voltage ranging from 1.8 V to 5.25 V. The devices are typically supplied by a preregulated supply rail of 5 V or 3.3 V. Due to its wide-input voltage range, two or three NiCd, NiMH, or alkaline battery cells, as well as one Li-Ion cell, can also power them.

Only three external 1-µF capacitors are required to build a complete DC-DC charge pump inverter. Assembled in a 5-pin SOT-23 package, the complete converter can be built on a 50-mm2 board area. Replacing the Schottky diode typically needed for start-up into load with integrated circuitry can achieve additional board area and component count reduction.

The TPS6040x-Q1 can deliver a maximum output current of 60 mA, with a typical conversion efficiency of greater than 90% over a wide output current range. Three device options TPS60401/2/3-Q1 with 20-kHz, 50-kHz, and 250-kHz fixed frequency operation are available. TPS60400-Q1 device comes with a variable switching frequency to reduce operating current in applications with a wide load range and enables the design with low-value capacitors.

Subscribe to Welllinkchips !
Your Name
* Email
Submit a request