0
TPS22916
  • TPS22916
  • TPS22916

TPS22916

ACTIVE

5.5-V, 2-A, 60-mΩ, 10-nA leakage load switch with output discharge

Texas Instruments TPS22916 Product Info

1 April 2026 1

Parameters

Imax (A)

2

Vin (max) (V)

5.5

Vin (min) (V)

1

Number of channels

1

Features

Active low, Inrush current control, Quick output discharge, Reverse current protection

Quiescent current (Iq) (typ) (µA)

0.5

Soft start

Fixed Rise Time

Rating

Catalog

Ron (typ) (mΩ)

60

Shutdown current (ISD) (typ) (µA)

0.01

Current limit type

None

Function

Inrush current control, Reverse current blocking

FET

Internal

Operating temperature range (°C)

-40 to 85

Device type

Load switches

Package

DSBGA (YFP)-4-1 mm² 1 x 1

Features

  • Input operating voltage range (VIN): 1 V–5.5 V
  • Maximum continuous current (IMAX): 2 A
  • ON-resistance (RON):
    • 5 VIN = 60 mΩ (typ.), 100 mΩ (85°C max.)
    • 1.8 VIN = 100 mΩ (typ.), 150 mΩ (85°C max.)
    • 1 VIN = 200 mΩ (typ.), 325 mΩ (85°C max.)
  • Ultra-low power consumption:
    • ON state (IQ): 0.5 µA (typ.), 1 µA (max.)
    • OFF state (ISD): 10 nA (typ.), 100 nA (max.)
    • TPS22916BL/CL/CNL (ISD): 100 nA (typ.), 300 nA (max.)
  • Smart ON pin pulldown (RPD):
    • ON ≥ VIH (ION): 10 nA (max.)
    • ON ≤ VIL (RPD): 750 kΩ (typ.)
  • Slow Timing in C Version Limits Inrush Current:
    • 5-V turn-on time (tON): 1400 µs at 5 mV/µs
    • 1.8-V turn-on time (tON): 3000 µs at 1 mV/µs
    • 1-V turn-on time (tON): 6500 µs at 0.3 mV/µs
  • Fast timing in b version reduces wait time:
    • 5-V turn-on time (tON): 115 µs at 57 mV/µs
    • 1.8-V turn-on time (tON): 250 µs at 12 mV/µs
    • 1-V turn-on time (tON): 510 µs at 3.3 mV/µs
  • Always-ON true Reverse Current Blocking (RCB):
    • Activation current (IRCB): –500 mA (typ.)
    • Reverse leakage (IIN,RCB): –300 nA (max.)
  • Quick Output Discharge (QOD): 150 Ω (typ.) (N version has no QOD)
  • Active low enable option (L versions)
  • Input operating voltage range (VIN): 1 V–5.5 V
  • Maximum continuous current (IMAX): 2 A
  • ON-resistance (RON):
    • 5 VIN = 60 mΩ (typ.), 100 mΩ (85°C max.)
    • 1.8 VIN = 100 mΩ (typ.), 150 mΩ (85°C max.)
    • 1 VIN = 200 mΩ (typ.), 325 mΩ (85°C max.)
  • Ultra-low power consumption:
    • ON state (IQ): 0.5 µA (typ.), 1 µA (max.)
    • OFF state (ISD): 10 nA (typ.), 100 nA (max.)
    • TPS22916BL/CL/CNL (ISD): 100 nA (typ.), 300 nA (max.)
  • Smart ON pin pulldown (RPD):
    • ON ≥ VIH (ION): 10 nA (max.)
    • ON ≤ VIL (RPD): 750 kΩ (typ.)
  • Slow Timing in C Version Limits Inrush Current:
    • 5-V turn-on time (tON): 1400 µs at 5 mV/µs
    • 1.8-V turn-on time (tON): 3000 µs at 1 mV/µs
    • 1-V turn-on time (tON): 6500 µs at 0.3 mV/µs
  • Fast timing in b version reduces wait time:
    • 5-V turn-on time (tON): 115 µs at 57 mV/µs
    • 1.8-V turn-on time (tON): 250 µs at 12 mV/µs
    • 1-V turn-on time (tON): 510 µs at 3.3 mV/µs
  • Always-ON true Reverse Current Blocking (RCB):
    • Activation current (IRCB): –500 mA (typ.)
    • Reverse leakage (IIN,RCB): –300 nA (max.)
  • Quick Output Discharge (QOD): 150 Ω (typ.) (N version has no QOD)
  • Active low enable option (L versions)

Description

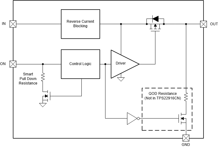
The TPS22916xx is a small, single channel load switch using a low leakage P-Channel MOSFET for minimum power loss. Advanced gate control design supports operating voltages as low as 1 V with minimal increase in ON-resistance and power loss.

Multiple timing options are available to support various system loading conditions. For heavy capacitive loads, the slow turn-on timing in the C version minimizes the inrush current. In cases with light capacitive loads, the fast timing in the B version reduces required wait time.

The switch ON state is controlled by a digital input that is capable of interfacing directly with low-voltage control signals. Both Active High and Active Low (L) versions are available. When power is first applied, a smart pulldown is used to keep the ON pin from floating until system sequencing is complete. AFter the ON pin is deliberately driven high (≥VIH), the smart pulldown is disconnected to prevent unnecessary power loss.

The TPS22916xx is available in a small, space saving 0.78 mm × 0.78 mm, 0.4-mm pitch, 0.5-mm height 4-pin Wafer-Chip-Scale (WCSP) package (YFP). The device is characterized for operation over a temperature range of –40°C to +85°C.

The TPS22916xx is a small, single channel load switch using a low leakage P-Channel MOSFET for minimum power loss. Advanced gate control design supports operating voltages as low as 1 V with minimal increase in ON-resistance and power loss.

Multiple timing options are available to support various system loading conditions. For heavy capacitive loads, the slow turn-on timing in the C version minimizes the inrush current. In cases with light capacitive loads, the fast timing in the B version reduces required wait time.

The switch ON state is controlled by a digital input that is capable of interfacing directly with low-voltage control signals. Both Active High and Active Low (L) versions are available. When power is first applied, a smart pulldown is used to keep the ON pin from floating until system sequencing is complete. AFter the ON pin is deliberately driven high (≥VIH), the smart pulldown is disconnected to prevent unnecessary power loss.

The TPS22916xx is available in a small, space saving 0.78 mm × 0.78 mm, 0.4-mm pitch, 0.5-mm height 4-pin Wafer-Chip-Scale (WCSP) package (YFP). The device is characterized for operation over a temperature range of –40°C to +85°C.

Subscribe to Welllinkchips !
Your Name
* Email
Submit a request