0
TPS2066C
  • TPS2066C
  • TPS2066C
  • TPS2066C

TPS2066C

ACTIVE

2-ch, 1A loading, 4.5-5.5V, 70mΩ USB power switch, active-high, output discharge, reverse blocking

Texas Instruments TPS2066C Product Info

1 April 2026 0

Parameters

Product type

Fixed current limit, Power switch

Rating

Catalog

Continuous current (max) (A)

1

Current limit (A)

1.61

Number of switches

2

Enable

Active High

Vin (max) (V)

5.5

Vin (min) (V)

4.5

Operating temperature range (°C)

-40 to 125

Current limit accuracy at 1 A

0.2

Package

HVSSOP (DGN)-8-14.7 mm² 3 x 4.9

Features

  • Dual Power Switch Family
  • Rated Currents of 0.5 A, 1 A, 1.5 A, 2 A
  • Accurate ±20% Current Limit Tolerance
  • Fast Overcurrent Response – 2 µs (Typical)
  • 70-mΩ (Typical) High-Side N-Channel MOSFET
  • Operating Range: 4.5 V to 5.5 V
  • Deglitched Fault Reporting (FLTx)
  • Selected Parts With (TPS20xxC) and Without
    (TPS20xxC-2) Output Discharge
  • Reverse Current Blocking
  • Built-in Softstart
  • Pin for Pin With Existing
  • Ambient Temperature Range: –40°C to 85°C
  • Dual Power Switch Family
  • Rated Currents of 0.5 A, 1 A, 1.5 A, 2 A
  • Accurate ±20% Current Limit Tolerance
  • Fast Overcurrent Response – 2 µs (Typical)
  • 70-mΩ (Typical) High-Side N-Channel MOSFET
  • Operating Range: 4.5 V to 5.5 V
  • Deglitched Fault Reporting (FLTx)
  • Selected Parts With (TPS20xxC) and Without
    (TPS20xxC-2) Output Discharge
  • Reverse Current Blocking
  • Built-in Softstart
  • Pin for Pin With Existing
  • Ambient Temperature Range: –40°C to 85°C

Description

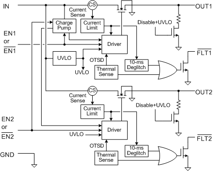
The TPS20xxC and TPS20xxC-2 dual power-distribution switch family is intended for applications such as USB where heavy capacitive loads and short-circuits may be encountered. This family offers multiple devices with fixed current-limit thresholds for applications between 0.5 A and 2 A.

The TPS20xxC and TPS20xxC-2 dual family limits the output current to a safe level by operating in a constant-current mode when the output load exceeds the current-limit threshold. This provides a predictable fault current under all conditions. The fast overcurrent response time eases the burden on the main 5 V supply to provide regulated power when the output is shorted. The power-switch rise and fall times are controlled to minimize current surges during turnon and turnoff.

The TPS20xxC and TPS20xxC-2 dual power-distribution switch family is intended for applications such as USB where heavy capacitive loads and short-circuits may be encountered. This family offers multiple devices with fixed current-limit thresholds for applications between 0.5 A and 2 A.

The TPS20xxC and TPS20xxC-2 dual family limits the output current to a safe level by operating in a constant-current mode when the output load exceeds the current-limit threshold. This provides a predictable fault current under all conditions. The fast overcurrent response time eases the burden on the main 5 V supply to provide regulated power when the output is shorted. The power-switch rise and fall times are controlled to minimize current surges during turnon and turnoff.

Subscribe to Welllinkchips !
Your Name
* Email
Submit a request