0
THVD8000T
  • THVD8000T
  • THVD8000T
  • THVD8000T
  • THVD8000T

THVD8000T

ACTIVE

RS-485 transceiver with OOK modulation and extended temperature range for power line communication

Texas Instruments THVD8000T Product Info

1 April 2026 0

Parameters

Number of receivers

1

Number of transmitters

1

Duplex

Half

Supply voltage (nom) (V)

3.3, 5

Signaling rate (max) (Mbps)

1

IEC 61000-4-2 contact (±V)

8000

Fault protection (V)

-18 to 18

Common-mode range (V)

-7 to 12

Number of nodes

256

Features

Auto polarity, IEC ESD protection, Power line communication

Isolated

No

Supply current (max) (µA)

6000

Rating

Catalog

Operating temperature range (°C)

-55 to 125

Package

SOT-23-THN (DDF)-8-8.12 mm² 2.9 x 2.8

Features

  • 3V to 5.5V supply voltage
  • Half-duplex communication
    • Up to 500kbps data rate with f0 / bps = 10
    • Higher data rates are possible with f0 / bps < 10
  • RS-485 electrical signaling with on-off keying (OOK) modulation
  • Pin selectable carrier frequency: 125kHz to 5MHz
  • Spread spectrum clocking for excellent EMI performance
  • Polarity free
  • TX timeout to avoid stuck bus conditions
  • Operational common-mode range: –7V to 12V
  • Bus I/O protection
    • ± 18V DC fault protection
    • ± 16kV HBM ESD
    • ± 8kV IEC 61000-4-2 contact discharge
    • ± 15kV IEC 61000-4-2 air gap discharge
    • ± 4kV IEC 61000-4-4 fast transient burst
  • Extended temperature range: −55°C to 125°C
  • 8-Pin SOT-23 package for space constrained applications
  • 3V to 5.5V supply voltage
  • Half-duplex communication
    • Up to 500kbps data rate with f0 / bps = 10
    • Higher data rates are possible with f0 / bps < 10
  • RS-485 electrical signaling with on-off keying (OOK) modulation
  • Pin selectable carrier frequency: 125kHz to 5MHz
  • Spread spectrum clocking for excellent EMI performance
  • Polarity free
  • TX timeout to avoid stuck bus conditions
  • Operational common-mode range: –7V to 12V
  • Bus I/O protection
    • ± 18V DC fault protection
    • ± 16kV HBM ESD
    • ± 8kV IEC 61000-4-2 contact discharge
    • ± 15kV IEC 61000-4-2 air gap discharge
    • ± 4kV IEC 61000-4-4 fast transient burst
  • Extended temperature range: −55°C to 125°C
  • 8-Pin SOT-23 package for space constrained applications

Description

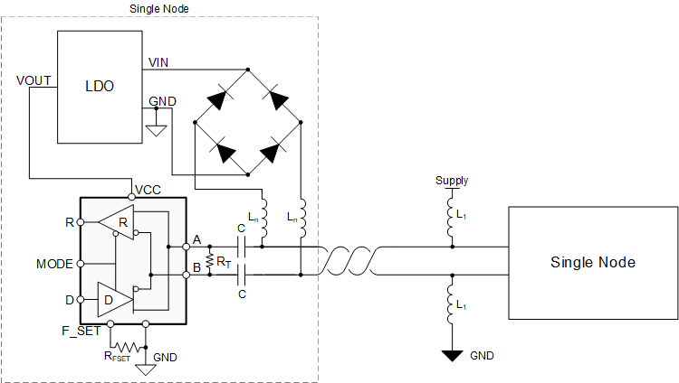
THVD8000T is an RS-485 transceiver with on-off keying (OOK) modulation and demodulation built in for power line communication. Modulating data onto existing power lines allows power delivery and data communication to share a common pair of wires, resulting in a reduction of the system cost.

A pin programmable interface simplifies the system design. The carrier frequency can be adjusted by changing an external resistor on the F_SET pin. A broad range of carrier frequencies gives the system designer the flexibility to choose the external inductors and capacitors. OOK modulation also operates with immunity to data polarity for ease of system installations.

THVD8000T is an RS-485 transceiver with on-off keying (OOK) modulation and demodulation built in for power line communication. Modulating data onto existing power lines allows power delivery and data communication to share a common pair of wires, resulting in a reduction of the system cost.

A pin programmable interface simplifies the system design. The carrier frequency can be adjusted by changing an external resistor on the F_SET pin. A broad range of carrier frequencies gives the system designer the flexibility to choose the external inductors and capacitors. OOK modulation also operates with immunity to data polarity for ease of system installations.

Subscribe to Welllinkchips !
Your Name
* Email
Submit a request