0
THS4509-Q1
  • THS4509-Q1
  • THS4509-Q1

THS4509-Q1

ACTIVE

Automotive Catalog Wideband Operational Amplifier

Texas Instruments THS4509-Q1 Product Info

1 April 2026 0

Parameters

Number of channels

1

Total supply voltage (+5 V = 5, ±5 V = 10) (min) (V)

3

Total supply voltage (+5 V = 5, ±5 V = 10) (max) (V)

5.25

BW at Acl (MHz)

2000

Acl, min spec gain (V/V)

2

Slew rate (typ) (V/µs)

6600

Architecture

Bipolar, Fully Differential ADC Driver

Vn at flatband (typ) (nV√Hz)

1.9

Iq per channel (typ) (mA)

37.7

Rail-to-rail

No

Vos (offset voltage at 25°C) (max) (mV)

4

Operating temperature range (°C)

-40 to 125

Iout (typ) (mA)

96

TI functional safety category

Functional Safety-Capable

2nd harmonic (dBc)

104

3rd harmonic (dBc)

108

Frequency of harmonic distortion measurement (MHz)

10

GBW (typ) (MHz)

3000

Input bias current (max) (pA)

18500000

Features

Decompensated, Shutdown

CMRR (typ) (dB)

90

Rating

Automotive

Package

VQFN (RGT)-16-9 mm² 3 x 3

Features

  • Qualified for Automotive Applications
  • Fully Differential Architecture
  • Centered Input Common-Mode Range
  • Minimum Gain of 2 V/V (6 dB)
  • Bandwidth: 1900 MHz
  • Slew Rate: 6600 V/µs
  • 1% Settling Time: 2 ns
  • HD2: –75 dBc at 100 MHz
  • HD3: –80 dBc at 100 MHz
  • OIP2: 73 dBm at 70 MHz
  • OIP3: 37 dBm at 70 MHz
  • Input Voltage Noise: 1.9 nV/√Hz (f > 10 MHz)
  • Noise Figure: 17.1 dB
  • Output Common-Mode Control
  • Power Supply:
    • Voltage: 3 V (±1.5 V) to 5 V (±2.5 V)
    • Current: 37.7 mA
  • Power-Down Capability: 0.65 mA
  • Qualified for Automotive Applications
  • Fully Differential Architecture
  • Centered Input Common-Mode Range
  • Minimum Gain of 2 V/V (6 dB)
  • Bandwidth: 1900 MHz
  • Slew Rate: 6600 V/µs
  • 1% Settling Time: 2 ns
  • HD2: –75 dBc at 100 MHz
  • HD3: –80 dBc at 100 MHz
  • OIP2: 73 dBm at 70 MHz
  • OIP3: 37 dBm at 70 MHz
  • Input Voltage Noise: 1.9 nV/√Hz (f > 10 MHz)
  • Noise Figure: 17.1 dB
  • Output Common-Mode Control
  • Power Supply:
    • Voltage: 3 V (±1.5 V) to 5 V (±2.5 V)
    • Current: 37.7 mA
  • Power-Down Capability: 0.65 mA

Description

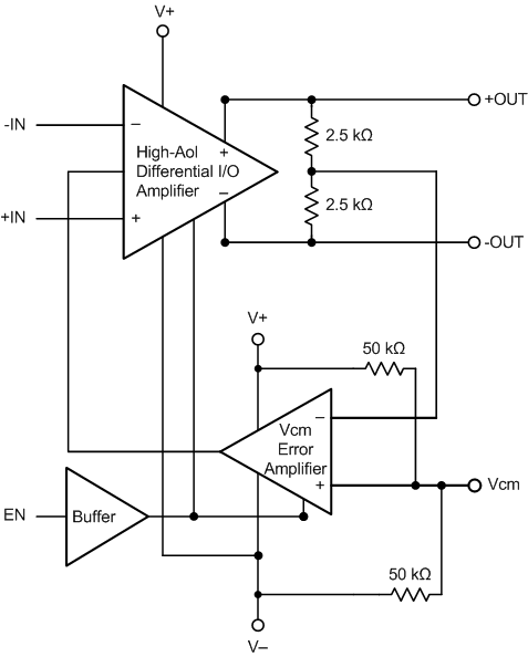
The THS4509-Q1 is a wideband, fully differential operational amplifier designed for 5-V data-acquisition systems. It has very low noise at 1.9 nV/√Hz, and extremely low harmonic distortion of –75-dBc HD2 and –80-dBc HD3 at 100 MHz with 2 Vpp, G = 10 dB, and 1-kΩ load. Slew rate is very high at 6600 V/µs and with settling time of 2 ns to 1% (2-V step), it is ideal for pulsed applications. It is designed for minimum gain of 6 dB but is optimized for gain of 10 dB.

To allow for dc coupling to analog-to-digital converters (ADCs), its unique output common-mode control circuit maintains the output common-mode voltage within 3-mV offset (typical) from the set voltage, when set within 0.5 V of mid-supply, with less than 4-mV differential offset voltage. The common-mode set point is set to mid-supply by internal circuitry, which may be overdriven from an external source.

The input and output are optimized for best performance with their common-mode voltages set to mid-supply. Along with high-performance at low power-supply voltage, this makes for extremely high-performance single-supply 5-V data-acquisition systems.

The THS4509-Q1 is offered in a quad 16-pin leadless QFN package (RGT) and is characterized for operation over the full automotive temperature range from –40°C to 125°C.

The THS4509-Q1 is a wideband, fully differential operational amplifier designed for 5-V data-acquisition systems. It has very low noise at 1.9 nV/√Hz, and extremely low harmonic distortion of –75-dBc HD2 and –80-dBc HD3 at 100 MHz with 2 Vpp, G = 10 dB, and 1-kΩ load. Slew rate is very high at 6600 V/µs and with settling time of 2 ns to 1% (2-V step), it is ideal for pulsed applications. It is designed for minimum gain of 6 dB but is optimized for gain of 10 dB.

To allow for dc coupling to analog-to-digital converters (ADCs), its unique output common-mode control circuit maintains the output common-mode voltage within 3-mV offset (typical) from the set voltage, when set within 0.5 V of mid-supply, with less than 4-mV differential offset voltage. The common-mode set point is set to mid-supply by internal circuitry, which may be overdriven from an external source.

The input and output are optimized for best performance with their common-mode voltages set to mid-supply. Along with high-performance at low power-supply voltage, this makes for extremely high-performance single-supply 5-V data-acquisition systems.

The THS4509-Q1 is offered in a quad 16-pin leadless QFN package (RGT) and is characterized for operation over the full automotive temperature range from –40°C to 125°C.

Subscribe to Welllinkchips !
Your Name
* Email
Submit a request