0
TCAN1043-Q1
  • TCAN1043-Q1
  • TCAN1043-Q1
  • TCAN1043-Q1
  • TCAN1043-Q1
  • TCAN1043-Q1
  • TCAN1043-Q1
  • TCAN1043-Q1

TCAN1043-Q1

ACTIVE

Automotive CAN FD transceiver with flexible data-rate and wake input

Texas Instruments TCAN1043-Q1 Product Info

1 April 2026 1

Parameters

Protocols

CAN, CAN FD

Number of channels

1

Supply voltage (V)

5.5 to 40

Bus fault voltage (V)

-58 to 58

Signaling rate (max) (Mbps)

2

Rating

Automotive

Package

SOIC (D)-14-51.9 mm² 8.65 x 6

Features

  • AEC Q100: Qualified for automotive applications
    • Temperature grade 1: TA = –55°C to 125°C
    • Device HBM classification level: ±16kV
    • Device CDM classification level: ±1500V
  • Functional Safety-Capable
  • Meets the requirements of the ISO 11898-2 (2016)
  • All devices support classic CAN and 2Mbps CAN FD (flexible data rate) and "G" options support 5Mbps
    • Short and symmetrical propagation delays and fast loop times for enhanced timing margin
    • Higher data rates in loaded CAN networks
  • VIO Level shifting supports 2.8V to 5.5V
  • Operating modes
    • Normal mode
    • Standby Mode with INH output and local and remote wake up request
    • Low power sleep mode with INH output and local and remote wake up request
  • Passive behavior when unpowered
    • Bus and logic terminals are high impedance (no load to operating bus or application)
    • Hot plug capable: power up and down glitch free operation on bus and RXD output
  • Meets or exceeds EMC standard requirements
    • IEC 62228-3 – 2007 compliant
    • SAE J2962-2 compliant
  • Protection features
    • IEC ESD protection of bus terminals: ±8kV
    • Bus fault protection: ±58V (non-H variants) and ±70V (H variants)
    • Undervoltage protection on supply terminals
    • Driver dominant time Out (TXD DTO): data rates down to 9.2kbps
    • Thermal shutdown protection (TSD)
  • Receiver common mode input voltage: ±30V
  • Typical loop delay: 110ns
  • Junction temperatures from –55°C to 150°C
  • Available in SOIC (14) package and leadless VSON (14) package (4.5mm x 3mm) with improved automated optical inspection (AOI) capability
  • AEC Q100: Qualified for automotive applications
    • Temperature grade 1: TA = –55°C to 125°C
    • Device HBM classification level: ±16kV
    • Device CDM classification level: ±1500V
  • Functional Safety-Capable
  • Meets the requirements of the ISO 11898-2 (2016)
  • All devices support classic CAN and 2Mbps CAN FD (flexible data rate) and "G" options support 5Mbps
    • Short and symmetrical propagation delays and fast loop times for enhanced timing margin
    • Higher data rates in loaded CAN networks
  • VIO Level shifting supports 2.8V to 5.5V
  • Operating modes
    • Normal mode
    • Standby Mode with INH output and local and remote wake up request
    • Low power sleep mode with INH output and local and remote wake up request
  • Passive behavior when unpowered
    • Bus and logic terminals are high impedance (no load to operating bus or application)
    • Hot plug capable: power up and down glitch free operation on bus and RXD output
  • Meets or exceeds EMC standard requirements
    • IEC 62228-3 – 2007 compliant
    • SAE J2962-2 compliant
  • Protection features
    • IEC ESD protection of bus terminals: ±8kV
    • Bus fault protection: ±58V (non-H variants) and ±70V (H variants)
    • Undervoltage protection on supply terminals
    • Driver dominant time Out (TXD DTO): data rates down to 9.2kbps
    • Thermal shutdown protection (TSD)
  • Receiver common mode input voltage: ±30V
  • Typical loop delay: 110ns
  • Junction temperatures from –55°C to 150°C
  • Available in SOIC (14) package and leadless VSON (14) package (4.5mm x 3mm) with improved automated optical inspection (AOI) capability

Description

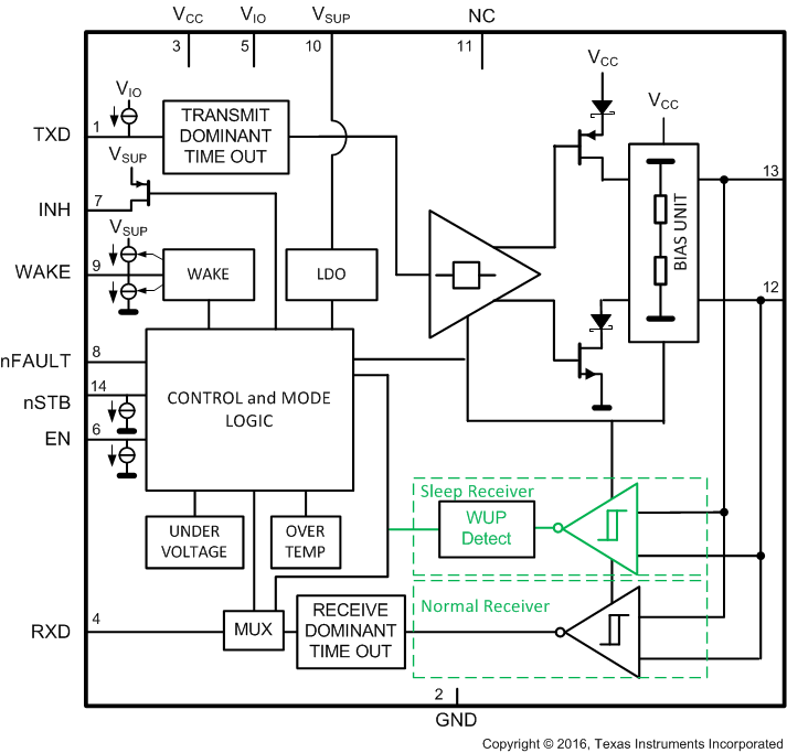
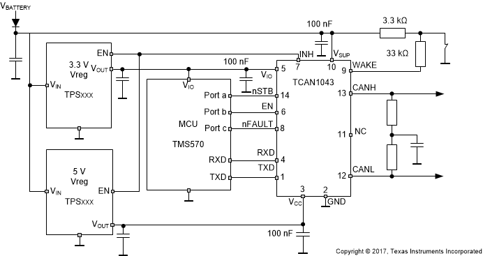
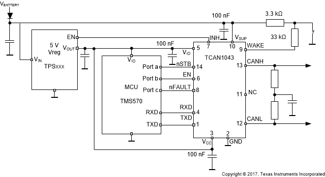
The TCAN1043xx-Q1 meets the physical layer requirements of the ISO 11898–2 (2016) High Speed Controller Area Network (CAN) specification providing an interface between the CAN bus and the CAN protocol controller. These devices support both classical CAN and CAN FD up to 2 megabits per second (Mbps). Devices with part numbers that include the suffix “G” are designed for CAN FD data rates up to 5Mbps. The TCAN1043xx-Q1 allows for system-level reductions in battery current consumption by selectively enabling (via the INH output pin) the various power supplies that can be present on a node. This allows an ultra-low-current sleep state in which power is gated to all system components except for the TCAN1043xx-Q1, which remains in a low-power state monitoring the CAN bus.

When a wake-up pattern is detected on the bus or when a local wake-up is requested via the WAKE input, the TCAN1043xx-Q1 initiates node start-up by driving INH high. The TCAN1043xx-Q1 includes internal logic level translation via the VIO terminal to allow for interfacing directly to 3.3V or 5V controllers. The device includes many protection and diagnostic features including CAN bus line short-circuit detection and battery connection detection. The TCAN1043xx-Q1 meets the ESD and EMC requirements of IEC 62228-3 and J2962-2 without the need for additional protection components.

The TCAN1043xx-Q1 meets the physical layer requirements of the ISO 11898–2 (2016) High Speed Controller Area Network (CAN) specification providing an interface between the CAN bus and the CAN protocol controller. These devices support both classical CAN and CAN FD up to 2 megabits per second (Mbps). Devices with part numbers that include the suffix “G” are designed for CAN FD data rates up to 5Mbps. The TCAN1043xx-Q1 allows for system-level reductions in battery current consumption by selectively enabling (via the INH output pin) the various power supplies that can be present on a node. This allows an ultra-low-current sleep state in which power is gated to all system components except for the TCAN1043xx-Q1, which remains in a low-power state monitoring the CAN bus.

When a wake-up pattern is detected on the bus or when a local wake-up is requested via the WAKE input, the TCAN1043xx-Q1 initiates node start-up by driving INH high. The TCAN1043xx-Q1 includes internal logic level translation via the VIO terminal to allow for interfacing directly to 3.3V or 5V controllers. The device includes many protection and diagnostic features including CAN bus line short-circuit detection and battery connection detection. The TCAN1043xx-Q1 meets the ESD and EMC requirements of IEC 62228-3 and J2962-2 without the need for additional protection components.

Subscribe to Welllinkchips !
Your Name
* Email
Submit a request