0
TCA9539-Q1
  • TCA9539-Q1
  • TCA9539-Q1
  • TCA9539-Q1

TCA9539-Q1

ACTIVE

Automotive 16-bit 1.65- to 3.6-V I2C/SMBus I/O expander with interrupt, reset & config registers

Texas Instruments TCA9539-Q1 Product Info

1 April 2026 0

Parameters

Number of I/Os

16

Features

Configuration registers, Interrupt pin, Reset pin

Supply voltage (min) (V)

1.65

Supply voltage (max) (V)

3.6

Addresses

4

Rating

Automotive

Frequency (max) (MHz)

0.4

Operating temperature range (°C)

-40 to 125

TI functional safety category

Functional Safety-Capable

Package

TSSOP (PW)-24-49.92 mm² 7.8 x 6.4

Features

  • AEC-Q100 (Grade 1): Qualified for automotive applications
  • Functional Safety-Capable
  • I2C to parallel port expander
  • Open-drain active-low interrupt output
  • Active-low reset input
  • 5 V tolerant input and output ports
  • Compatible with most microcontrollers
  • 400 kHz Fast I2C bus
  • Polarity inversion register
  • Internal power-on reset
  • No glitch on power up
  • Address by two hardware address pins for use of up to four devices
  • Latched outputs for directly driving LEDs
  • Latch-up performance exceeds 100 mA Per JESD 78, class II
  • ESD protection exceeds JESD 22
    • 2000-V Human-body model (A114-A)
    • 1000-V Charged-device model (C101)
  • AEC-Q100 (Grade 1): Qualified for automotive applications
  • Functional Safety-Capable
  • I2C to parallel port expander
  • Open-drain active-low interrupt output
  • Active-low reset input
  • 5 V tolerant input and output ports
  • Compatible with most microcontrollers
  • 400 kHz Fast I2C bus
  • Polarity inversion register
  • Internal power-on reset
  • No glitch on power up
  • Address by two hardware address pins for use of up to four devices
  • Latched outputs for directly driving LEDs
  • Latch-up performance exceeds 100 mA Per JESD 78, class II
  • ESD protection exceeds JESD 22
    • 2000-V Human-body model (A114-A)
    • 1000-V Charged-device model (C101)

Description

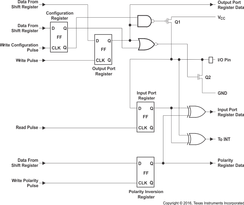
The TCA9539-Q1 is a 24-pin device that provides 16 bits of general purpose parallel input and output (I/O) expansion for the two-line bidirectional I2C bus (or SMBus protocol). The device can operate with a power supply voltage (VCC) range from 1.65 V to 3.6 V. The device supports 100 kHz (I2C Standard mode) and 400 kHz (I2C Fast mode) clock frequencies. I/O expanders such as the TCA9539-Q1 provide a simple solution when additional I/Os are needed for switches, sensors, push-buttons, LEDs, fans, and other similar devices.

The features of the TCA9539-Q1 include an interrupt that is generated on the INT pin whenever an input port changes state. The A0 and A1 hardware selectable address pins allow up to four TCA9539-Q1 devices on the same I2C bus. The device can be reset to its default state by cycling the power supply and causing a power-on reset. Also, the TCA9539-Q1 has a hardware RESET pin that can be used to reset the device to its default state.

The TCA9539-Q1 I2C I/O expander is qualified for automotive applications.

spacer

The TCA9539-Q1 is a 24-pin device that provides 16 bits of general purpose parallel input and output (I/O) expansion for the two-line bidirectional I2C bus (or SMBus protocol). The device can operate with a power supply voltage (VCC) range from 1.65 V to 3.6 V. The device supports 100 kHz (I2C Standard mode) and 400 kHz (I2C Fast mode) clock frequencies. I/O expanders such as the TCA9539-Q1 provide a simple solution when additional I/Os are needed for switches, sensors, push-buttons, LEDs, fans, and other similar devices.

The features of the TCA9539-Q1 include an interrupt that is generated on the INT pin whenever an input port changes state. The A0 and A1 hardware selectable address pins allow up to four TCA9539-Q1 devices on the same I2C bus. The device can be reset to its default state by cycling the power supply and causing a power-on reset. Also, the TCA9539-Q1 has a hardware RESET pin that can be used to reset the device to its default state.

The TCA9539-Q1 I2C I/O expander is qualified for automotive applications.

spacer

Subscribe to Welllinkchips !
Your Name
* Email
Submit a request