0
SN65HVDA1040B-Q1
  • SN65HVDA1040B-Q1
  • SN65HVDA1040B-Q1

SN65HVDA1040B-Q1

ACTIVE

Automotive EMC-optimized CAN transceiver

Texas Instruments SN65HVDA1040B-Q1 Product Info

1 April 2026 2

Parameters

Protocols

CAN

Number of channels

1

Supply voltage (V)

4.75 to 5.2

Bus fault voltage (V)

-27 to 40

Signaling rate (max) (Mbps)

1

Rating

Automotive

Package

SOIC (D)-8-29.4 mm² 4.9 x 6

Features

  • AEC-Q100 Qualified for automotive applications
    • Temperature grade 0: –40°C to +125°C, TA
    • HBM ESD classification level:
      • 3A Level for all pins except 5, 6, and 7
      • 3B Level for pins 5, 6 and 7
    • CDM ESD classification level C6
  • Meets or exceeds the requirements of ISO 11898-2 and -5
  • GIFT/ICT compliant
  • Low-current standby mode with bus wakeup, <12 µA maximum
  • High electromagnetic compliance (EMC)
  • SPLIT voltage source for common-mode stabilization of bus through split termination
  • Digital inputs compatible with 3.3-v and 5-v microprocessors
  • Package options: SOIC
  • Protection features
    • Bus-fault protection of –27 V to 40 V
    • TXD dominant time-out
    • Thermal shutdown protection
    • Power up and power down glitch-free bus inputs and outputs
    • High bus input impedance with low VCC (ideal passive behavior on bus when unpowered)
  • AEC-Q100 Qualified for automotive applications
    • Temperature grade 0: –40°C to +125°C, TA
    • HBM ESD classification level:
      • 3A Level for all pins except 5, 6, and 7
      • 3B Level for pins 5, 6 and 7
    • CDM ESD classification level C6
  • Meets or exceeds the requirements of ISO 11898-2 and -5
  • GIFT/ICT compliant
  • Low-current standby mode with bus wakeup, <12 µA maximum
  • High electromagnetic compliance (EMC)
  • SPLIT voltage source for common-mode stabilization of bus through split termination
  • Digital inputs compatible with 3.3-v and 5-v microprocessors
  • Package options: SOIC
  • Protection features
    • Bus-fault protection of –27 V to 40 V
    • TXD dominant time-out
    • Thermal shutdown protection
    • Power up and power down glitch-free bus inputs and outputs
    • High bus input impedance with low VCC (ideal passive behavior on bus when unpowered)

Description

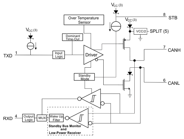
The SN65HVDA1040B-Q1 device meets or exceeds the specifications of the ISO 11898 standard for use in applications employing a controller area network (CAN). As a CAN transceiver, this device provides differential transmit capability to the bus and differential receive capability to a CAN controller at signaling rates up to 1 megabit per second (Mbps). The signaling rate of a line is the number of voltage transitions that are made per second, expressed in the units bps (bits per second).

The device is designed for operation in especially harsh environments and includes many device protection features such as undervoltage lock out (UVLO), over-temperature thermal shutdown, wide common-mode range, and loss of ground protection. The bus pins are also protected against external cross-wiring, shorts to –27 V to 40 V, and voltage transients according to ISO 7637. The device is qualified for use in automotive applications.

The SN65HVDA1040B-Q1 device meets or exceeds the specifications of the ISO 11898 standard for use in applications employing a controller area network (CAN). As a CAN transceiver, this device provides differential transmit capability to the bus and differential receive capability to a CAN controller at signaling rates up to 1 megabit per second (Mbps). The signaling rate of a line is the number of voltage transitions that are made per second, expressed in the units bps (bits per second).

The device is designed for operation in especially harsh environments and includes many device protection features such as undervoltage lock out (UVLO), over-temperature thermal shutdown, wide common-mode range, and loss of ground protection. The bus pins are also protected against external cross-wiring, shorts to –27 V to 40 V, and voltage transients according to ISO 7637. The device is qualified for use in automotive applications.

Subscribe to Welllinkchips !
Your Name
* Email
Submit a request