0
SN65HVD20
  • SN65HVD20
  • SN65HVD20
  • SN65HVD20
  • SN65HVD20
  • SN65HVD20

SN65HVD20

ACTIVE

Extended Common-mode RS-485 Transceiver

Texas Instruments SN65HVD20 Product Info

1 April 2026 1

Parameters

Number of receivers

1

Number of transmitters

1

Duplex

Half

Supply voltage (nom) (V)

5

Signaling rate (max) (Mbps)

25

Fault protection (V)

-27 to 27

Common-mode range (V)

-20 to 25

Number of nodes

64

Features

Extended common mode

Isolated

No

Supply current (max) (µA)

9000

Rating

Catalog

Operating temperature range (°C)

-40 to 85

Package

PDIP (P)-8-92.5083 mm² 9.81 x 9.43

Features

  • Common-mode voltage range (–20 V to 25 V) more than doubles TIA/EIA-485 requirement
  • Receiver equalization extends cable length, signaling rate (SN65HVD2[3,4])
  • Reduced unit-load for up to 256 nodes
  • Bus I/O protection to over 16-kV HBM
  • Failsafe receiver for open-circuit, short-circuit, and idle-bus conditions
  • Low standby supply current 1 µA (maximum)
  • More than 100 mV receiver hysteresis
  • Common-mode voltage range (–20 V to 25 V) more than doubles TIA/EIA-485 requirement
  • Receiver equalization extends cable length, signaling rate (SN65HVD2[3,4])
  • Reduced unit-load for up to 256 nodes
  • Bus I/O protection to over 16-kV HBM
  • Failsafe receiver for open-circuit, short-circuit, and idle-bus conditions
  • Low standby supply current 1 µA (maximum)
  • More than 100 mV receiver hysteresis

Description

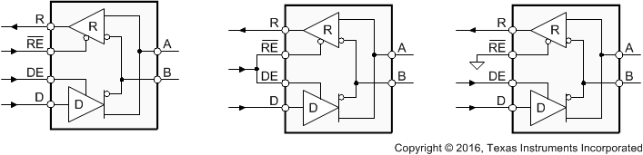
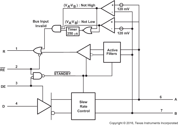
The transceivers in the SN65HVD2x family offer performance far exceeding typical RS-485 devices. In addition to meeting all requirements of the TIA/EIA ‑485-A standard. The SN65HVD2x family operates over an extended range of common-mode voltages and has features such as high ESD protection, wide receiver hysteresis, and failsafe operation. This family of devices is designed for long-cable networks, and other applications where the environment is too harsh for ordinary transceivers.

These devices are designed for bidirectional data transmission on multipoint twisted-pair cables. Example applications are digital motor controllers, remote sensors and terminals, industrial process control, security stations, and environmental control systems.

These devices combine a 3-state differential driver and a differential receiver that operate from a single 5-V power supply. The driver differential outputs and the receiver differential inputs are connected internally to form a differential bus port that offers minimum loading to the bus. This port features an extended common-mode voltage range, making the device suitable for multipoint applications over long cable runs.

The transceivers in the SN65HVD2x family offer performance far exceeding typical RS-485 devices. In addition to meeting all requirements of the TIA/EIA ‑485-A standard. The SN65HVD2x family operates over an extended range of common-mode voltages and has features such as high ESD protection, wide receiver hysteresis, and failsafe operation. This family of devices is designed for long-cable networks, and other applications where the environment is too harsh for ordinary transceivers.

These devices are designed for bidirectional data transmission on multipoint twisted-pair cables. Example applications are digital motor controllers, remote sensors and terminals, industrial process control, security stations, and environmental control systems.

These devices combine a 3-state differential driver and a differential receiver that operate from a single 5-V power supply. The driver differential outputs and the receiver differential inputs are connected internally to form a differential bus port that offers minimum loading to the bus. This port features an extended common-mode voltage range, making the device suitable for multipoint applications over long cable runs.

Subscribe to Welllinkchips !
Your Name
* Email
Submit a request