0
REF5040A-Q1
  • REF5040A-Q1
  • REF5040A-Q1

REF5040A-Q1

ACTIVE

Automotive, low-noise, very-low drift, precision 4.096-V series voltage reference

Texas Instruments REF5040A-Q1 Product Info

1 April 2026 0

Parameters

Rating

Automotive

VO (V)

4.096

Temp coeff (max) (ppm/°C)

8

Initial accuracy (max) (%)

0.1

Features

TRIM/NR pin

Iout/Iz (max) (mA)

10

Vin (min) (V)

4.296

Vin (max) (V)

18

Iq (typ) (mA)

0.8, 800

TI functional safety category

Functional Safety-Capable

LFN 0.1 to 10 Hz (typ) (µVPP)

12

Operating temperature range (°C)

-40 to 125

Package

SOIC (D)-8-29.4 mm² 4.9 x 6

Features

  • Qualified for Automotive Applications
  • Low Temperature Drift
    • Standard Grade: 8 ppm/°C (max)
  • High Accuracy
    • Standard Grade: 0.1% (max)
  • Low Noise: 3 µVPP/V
  • Excellent Long-Term Stability:
    • 5 ppm/1000 hr (typ) after 1000 hours
  • High Output Current: ±10 mA
  • Temperature Range: –40°C to 125°C
  • Qualified for Automotive Applications
  • Low Temperature Drift
    • Standard Grade: 8 ppm/°C (max)
  • High Accuracy
    • Standard Grade: 0.1% (max)
  • Low Noise: 3 µVPP/V
  • Excellent Long-Term Stability:
    • 5 ppm/1000 hr (typ) after 1000 hours
  • High Output Current: ±10 mA
  • Temperature Range: –40°C to 125°C

Description

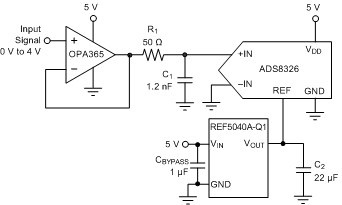
The REF50xxA-Q1 family of devices is low-noise, low-drift, very-high precision-voltage reference. These reference devices are capable of both sinking and sourcing, and are very robust with regard to line and load changes.

Excellent temperature drift (3 ppm/°C) and high accuracy (0.05%) are achieved using proprietary design techniques. These features combined with very low noise make the REF50xxA-Q1 family of devices ideal for use in high-precision data acquisition systems.

Each reference voltage is available in a standard-grade versions. The devices are offered in SO-8 packages and are specified from –40°C to 125°C.

The REF50xxA-Q1 family of devices is low-noise, low-drift, very-high precision-voltage reference. These reference devices are capable of both sinking and sourcing, and are very robust with regard to line and load changes.

Excellent temperature drift (3 ppm/°C) and high accuracy (0.05%) are achieved using proprietary design techniques. These features combined with very low noise make the REF50xxA-Q1 family of devices ideal for use in high-precision data acquisition systems.

Each reference voltage is available in a standard-grade versions. The devices are offered in SO-8 packages and are specified from –40°C to 125°C.

Subscribe to Welllinkchips !
Your Name
* Email
Submit a request