0
OPA862
  • OPA862
  • OPA862
  • OPA862
  • OPA862
  • OPA862

OPA862

ACTIVE

12.6V, Low-noise, single-ended-to-differential, high input impedance amplifier

Texas Instruments OPA862 Product Info

1 April 2026 1

Parameters

Number of channels

1

Total supply voltage (+5 V = 5, ±5 V = 10) (min) (V)

3

Total supply voltage (+5 V = 5, ±5 V = 10) (max) (V)

12.6

BW at Acl (MHz)

44

Acl, min spec gain (V/V)

2

Slew rate (typ) (V/µs)

140

Architecture

Bipolar, Differential Amplifier, High Input Impedance

Vn at flatband (typ) (nV√Hz)

2.3

Iq per channel (typ) (mA)

3.1

Rail-to-rail

Out

Vos (offset voltage at 25°C) (max) (mV)

0.325

Operating temperature range (°C)

-40 to 125

Iout (typ) (mA)

60

2nd harmonic (dBc)

-122

3rd harmonic (dBc)

-140

Frequency of harmonic distortion measurement (MHz)

0.05

GBW (typ) (MHz)

400

Input bias current (max) (pA)

3100000

Features

Shutdown

CMRR (typ) (dB)

120

Rating

Catalog

Package

SOIC (D)-8-29.4 mm² 4.9 x 6

Features

  • Wide Supply Range: 3 V to 12.6 V
  • High Input Impedance: 325 MΩ
  • Voltage Noise:
    • Input-Referred (f ≥ 5 kHz): 2.3 nV/√ Hz
    • Output-Referred (f ≥ 10 kHz): 8.3 nV/√ Hz
  • Differential Output Offset: ±700 µV (Maximum)
  • Output Offset Drift: ±1.5 µV/°C (Typical)
  • A2 Bias Current Cancellation, IB: ±5 nA (Typical)
  • Gain-Bandwidth Product: 400 MHz
  • Small-Signal Bandwidth: 44 MHz (G = 2 V/V)
  • Slew Rate: 140 V/µs
  • HD2, HD3 (VOD = 10 VPP, 50 kHz): –122 dBc, –140 dBc
  • Rail-to-Rail Output:
    • High Linear Output Current: 60 mA (Typical)
  • Quiescent Current: 3.1 mA
  • Disable mode: 12-µA Quiescent Current
  • Extended Temperature Operation: –40°C to +125°C
  • Wide Supply Range: 3 V to 12.6 V
  • High Input Impedance: 325 MΩ
  • Voltage Noise:
    • Input-Referred (f ≥ 5 kHz): 2.3 nV/√ Hz
    • Output-Referred (f ≥ 10 kHz): 8.3 nV/√ Hz
  • Differential Output Offset: ±700 µV (Maximum)
  • Output Offset Drift: ±1.5 µV/°C (Typical)
  • A2 Bias Current Cancellation, IB: ±5 nA (Typical)
  • Gain-Bandwidth Product: 400 MHz
  • Small-Signal Bandwidth: 44 MHz (G = 2 V/V)
  • Slew Rate: 140 V/µs
  • HD2, HD3 (VOD = 10 VPP, 50 kHz): –122 dBc, –140 dBc
  • Rail-to-Rail Output:
    • High Linear Output Current: 60 mA (Typical)
  • Quiescent Current: 3.1 mA
  • Disable mode: 12-µA Quiescent Current
  • Extended Temperature Operation: –40°C to +125°C

Description

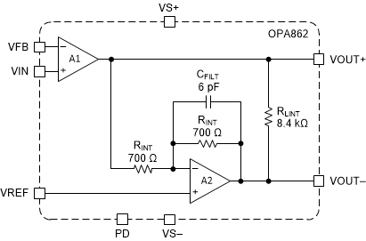
The OPA862 is a single-ended to differential analog-to-digital converter (ADC) driver with high input impedance for directly interfacing with sensors. The device only consumes 3.1-mA quiescent current for an output-referred noise density of 8.3 nV/√ Hz in a gain of 2-V/V configuration. A fully differential amplifier configured in a gain of 1 V/V with 1-kΩ resistors must be less than 1 nV/√ Hz to achieve the OPA862 equivalent output-referred noise density of 8.3 nV/√ Hz. The OPA862 can be configured for other gains using external resistors. The device has a large gain-bandwidth product of 400 MHz and a slew rate of 140 V/µs. This yields exceptional linearity and fast-settling, 18-bit performance over comparable single-ended-to-differential ADC drivers. The device includes a reference input pin for setting the output common-mode voltage.

The OPA862 is fully characterized to operate over a wide supply range of 3 V to 12.6 V, and features a rail-to-rail output stage. The device is fabricated using Texas Instruments’ proprietary, high-speed, silicon-germanium (SiGe) process and achieves exceptional distortion performance for 18-bit systems. The device includes a disable mode that consumes only 12-µA quiescent current in power-down state.

The OPA862 is rated to work over the extended industrial temperature range of –40°C to +125°C.

The OPA862 is a single-ended to differential analog-to-digital converter (ADC) driver with high input impedance for directly interfacing with sensors. The device only consumes 3.1-mA quiescent current for an output-referred noise density of 8.3 nV/√ Hz in a gain of 2-V/V configuration. A fully differential amplifier configured in a gain of 1 V/V with 1-kΩ resistors must be less than 1 nV/√ Hz to achieve the OPA862 equivalent output-referred noise density of 8.3 nV/√ Hz. The OPA862 can be configured for other gains using external resistors. The device has a large gain-bandwidth product of 400 MHz and a slew rate of 140 V/µs. This yields exceptional linearity and fast-settling, 18-bit performance over comparable single-ended-to-differential ADC drivers. The device includes a reference input pin for setting the output common-mode voltage.

The OPA862 is fully characterized to operate over a wide supply range of 3 V to 12.6 V, and features a rail-to-rail output stage. The device is fabricated using Texas Instruments’ proprietary, high-speed, silicon-germanium (SiGe) process and achieves exceptional distortion performance for 18-bit systems. The device includes a disable mode that consumes only 12-µA quiescent current in power-down state.

The OPA862 is rated to work over the extended industrial temperature range of –40°C to +125°C.

Subscribe to Welllinkchips !
Your Name
* Email
Submit a request