0
OPA4340
  • OPA4340
  • OPA4340
  • OPA4340

OPA4340

ACTIVE

Quad, single-supply, rail-to-rail, low power operational amplifier

Texas Instruments OPA4340 Product Info

1 April 2026 0

Parameters

Number of channels

4

Total supply voltage (+5 V = 5, ±5 V = 10) (max) (V)

5.5

Total supply voltage (+5 V = 5, ±5 V = 10) (min) (V)

2.7

Vos (offset voltage at 25°C) (max) (mV)

0.5

Offset drift (typ) (µV/°C)

2.5

Input bias current (max) (pA)

10

GBW (typ) (MHz)

5.5

Slew rate (typ) (V/µs)

6

Rail-to-rail

In, Out

Iq per channel (typ) (mA)

0.75

Vn at 1 kHz (typ) (nV√Hz)

25

CMRR (typ) (dB)

92

Rating

Catalog

Operating temperature range (°C)

-40 to 85

Iout (typ) (A)

0.05

Architecture

CMOS

Input common mode headroom (to negative supply) (typ) (V)

-0.3

Input common mode headroom (to positive supply) (typ) (V)

0.3

Output swing headroom (to negative supply) (typ) (V)

0.01

Output swing headroom (to positive supply) (typ) (V)

-0.01

THD + N at 1 kHz (typ) (%)

0.0007

Package

SOIC (D)-14-51.9 mm² 8.65 x 6

Features

  • Rail-to-Rail Input
  • Rail-to-Rail Output (Within 1 mV)
  • MicroSize Packages
  • Wide Bandwidth: 5.5 MHz
  • High Slew Rate: 6 V/µs
  • Low THD + Noise: 0.0007% (f = 1 kHz)
  • Low Quiescent Current: 750 µA/Channel
  • Single, Dual, and Quad Versions
  • Rail-to-Rail Input
  • Rail-to-Rail Output (Within 1 mV)
  • MicroSize Packages
  • Wide Bandwidth: 5.5 MHz
  • High Slew Rate: 6 V/µs
  • Low THD + Noise: 0.0007% (f = 1 kHz)
  • Low Quiescent Current: 750 µA/Channel
  • Single, Dual, and Quad Versions

Description

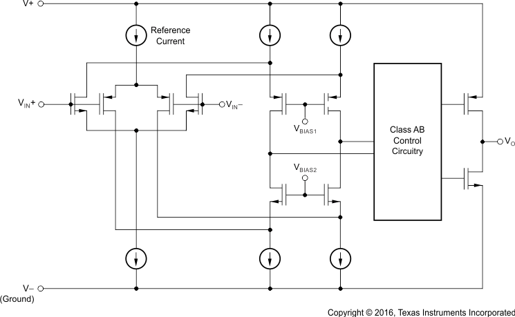
The OPA340 series rail-to-rail CMOS operational amplifiers are optimized for low-voltage, single-supply operation. Rail-to-rail input and output and high-speed operation make them ideal for driving sampling analog-to-digital (A/D) converters. They are also well-suited for general purpose and audio applications as well as providing I/V conversion at the output of digital-to-analog (D/A) converters. Single, dual, and quad versions have identical specifications for design flexibility.

The OPA340 series operate on a single supply as low as 2.5 V with an input common-mode voltage range that extends 500 mV below ground and 500 mV above the positive supply. Output voltage swing is to within 1 mV of the supply rails with a 100-kΩ load. These devices offer excellent dynamic response (BW = 5.5 MHz, SR = 6 V/µs), yet quiescent current is only 750 A. Dual and quad designs feature completely independent circuitry for lowest crosstalk and freedom from interaction.

The single (OPA340) packages are the tiny 5-pin SOT-23 surface mount, 8-pin SOIC surface mount, and 8-pin DIP. The dual (OPA2340) comes in the miniature 8-pin VSSOP surface mount, 8-pin SOIC surface mount, and 8-pin PDIP packages. The quad (OPA4340) packages are the space-saving 16-pin SSOP surface mount and 14-pin SOIC surface mount. All are specified from –40°C to 85°C and operate from –55°C to 125°C. A SPICE macromodel is available for design analysis.

The OPA340 series rail-to-rail CMOS operational amplifiers are optimized for low-voltage, single-supply operation. Rail-to-rail input and output and high-speed operation make them ideal for driving sampling analog-to-digital (A/D) converters. They are also well-suited for general purpose and audio applications as well as providing I/V conversion at the output of digital-to-analog (D/A) converters. Single, dual, and quad versions have identical specifications for design flexibility.

The OPA340 series operate on a single supply as low as 2.5 V with an input common-mode voltage range that extends 500 mV below ground and 500 mV above the positive supply. Output voltage swing is to within 1 mV of the supply rails with a 100-kΩ load. These devices offer excellent dynamic response (BW = 5.5 MHz, SR = 6 V/µs), yet quiescent current is only 750 A. Dual and quad designs feature completely independent circuitry for lowest crosstalk and freedom from interaction.

The single (OPA340) packages are the tiny 5-pin SOT-23 surface mount, 8-pin SOIC surface mount, and 8-pin DIP. The dual (OPA2340) comes in the miniature 8-pin VSSOP surface mount, 8-pin SOIC surface mount, and 8-pin PDIP packages. The quad (OPA4340) packages are the space-saving 16-pin SSOP surface mount and 14-pin SOIC surface mount. All are specified from –40°C to 85°C and operate from –55°C to 125°C. A SPICE macromodel is available for design analysis.

Subscribe to Welllinkchips !
Your Name
* Email
Submit a request