0
OPA145
  • OPA145
  • OPA145
  • OPA145
  • OPA145
  • OPA145
  • OPA145

OPA145

ACTIVE

Single, 5.5-MHz, high slew rate, low-noise, low-power, RRO precision JFET operational amplifier

Texas Instruments OPA145 Product Info

1 April 2026 0

Parameters

Number of channels

1

Total supply voltage (+5 V = 5, ±5 V = 10) (max) (V)

36

Total supply voltage (+5 V = 5, ±5 V = 10) (min) (V)

4.5

Vos (offset voltage at 25°C) (max) (mV)

0.15

Offset drift (typ) (µV/°C)

0.4

Input bias current (max) (pA)

10

GBW (typ) (MHz)

5.5

Slew rate (typ) (V/µs)

20

Rail-to-rail

In to V-, Out

Iq per channel (typ) (mA)

0.445

Vn at 1 kHz (typ) (nV√Hz)

7

CMRR (typ) (dB)

140

Rating

Catalog

Operating temperature range (°C)

-40 to 125

Iout (typ) (A)

0.02

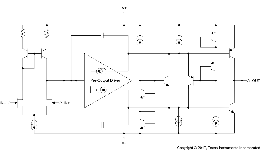
Architecture

FET

Input common mode headroom (to negative supply) (typ) (V)

-0.1

Input common mode headroom (to positive supply) (typ) (V)

-3.5

Output swing headroom (to negative supply) (typ) (V)

0.1

Output swing headroom (to positive supply) (typ) (V)

-0.1

THD + N at 1 kHz (typ) (%)

0.0001

Package

SOIC (D)-8-29.4 mm² 4.9 x 6

Features

  • Best bandwidth and slew-rate-to-power ratio:
    • gain-bandwidth product: 5.5 MHz
    • Slew rate: 20 V/µs
    • Low supply current: 475 µA (maximum)
  • High precision:
    • Very low offset: 150 µV (maximum)
    • Very low offset drift: 1 µV/°C (maximum)
  • Low input bias current: 2 pA
  • Excellent noise performance:
    • Very low voltage noise: 7 nV/√Hz
    • Very low current noise: 0.8 fA/√ Hz
  • Input-voltage range includes V– supply
  • Single-supply operation: 4.5 V to 36 V
  • Dual-supply operation: ±2.25 V to ±18 V
  • Best bandwidth and slew-rate-to-power ratio:
    • gain-bandwidth product: 5.5 MHz
    • Slew rate: 20 V/µs
    • Low supply current: 475 µA (maximum)
  • High precision:
    • Very low offset: 150 µV (maximum)
    • Very low offset drift: 1 µV/°C (maximum)
  • Low input bias current: 2 pA
  • Excellent noise performance:
    • Very low voltage noise: 7 nV/√Hz
    • Very low current noise: 0.8 fA/√ Hz
  • Input-voltage range includes V– supply
  • Single-supply operation: 4.5 V to 36 V
  • Dual-supply operation: ±2.25 V to ±18 V

Description

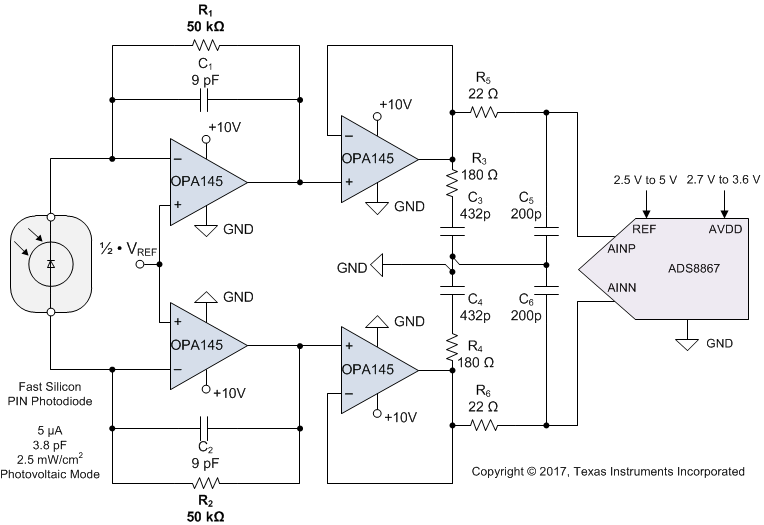
The OPA145 and OPA2145 (OPAx145) devices are part of a family of low-power JFET input amplifier that have excellent drift, low current noise, and pico-ampere input bias current. These features make the OPAx145 an excellent choice for amplifying small signals from high-impedance sensors.

The rail-to-rail output swing interfaces to modern, single-supply, precision, analog-to-digital converters (ADCs) and digital-to-analog converters (DACs). In addition, the input range that includes V– allows designers to simplify power management and take advantage of the single-supply, low-noise JFET architecture.

The OPA145 and OPA2145 (OPAx145) devices are part of a family of low-power JFET input amplifier that have excellent drift, low current noise, and pico-ampere input bias current. These features make the OPAx145 an excellent choice for amplifying small signals from high-impedance sensors.

The rail-to-rail output swing interfaces to modern, single-supply, precision, analog-to-digital converters (ADCs) and digital-to-analog converters (DACs). In addition, the input range that includes V– allows designers to simplify power management and take advantage of the single-supply, low-noise JFET architecture.

Subscribe to Welllinkchips !
Your Name
* Email
Submit a request