0
LP8543
  • LP8543
  • LP8543
  • LP8543
  • LP8543

LP8543

ACTIVE

SMBus/I2C controlled WLED driver for Medium Sized LCD backlight

Texas Instruments LP8543 Product Info

1 April 2026 1

Parameters

Number of channels

7

Vin (min) (V)

5.5

Vin (max) (V)

22

Vout (min) (V)

10

Vout (max) (V)

40

Type

Inductive

Switching frequency (max) (kHz)

1250

Duty cycle (max) (%)

100

LED current per channel (mA)

60

Peak efficiency (%)

91

Topology

Boost, Current Sink

Features

Enable/Shutdown, I2C control, PWM control

Operating temperature range (°C)

-30 to 85

Rating

Catalog

Package

WQFN (RTW)-24-16 mm² 4 x 4

Features

  • High-Voltage DC/DC Boost Converter with Integrated FET
  • 5.5V to 22V Input Voltage Range to Support 2x, 3x and 4x Li-Ion Batteries.
  • PWM Phase Shift Control with Adaptive Boost Output to Increase Efficiency Compared to Conventional Boost Converters Topologies
  • PWM Brightness Control for Single Wire Control and Stand-Alone Use
  • Digital Ambient Light Sensor Interface with User-Programmed Ambient Light to Backlight Brightness Curve
  • Easy-to-Use EEPROM Calibration for Current, Intensity and Ambient Light Response Setting
  • Seven LED Drivers with LED Fault (Short/open) Detection
  • Eight-Bit LED Current Control
  • Internal Thermal Protection and Backlight Safety Dimming Feature
  • Two Wire, SMBus/ I2C-Compatible Control Interface
  • Low-Input Voltage Detection and Shutdown
  • Minimum Number of External Components
  • WQFN 24-Pin Package, 4 x 4 x 0.8 mm

All trademarks are the property of their respective owners.

  • High-Voltage DC/DC Boost Converter with Integrated FET
  • 5.5V to 22V Input Voltage Range to Support 2x, 3x and 4x Li-Ion Batteries.
  • PWM Phase Shift Control with Adaptive Boost Output to Increase Efficiency Compared to Conventional Boost Converters Topologies
  • PWM Brightness Control for Single Wire Control and Stand-Alone Use
  • Digital Ambient Light Sensor Interface with User-Programmed Ambient Light to Backlight Brightness Curve
  • Easy-to-Use EEPROM Calibration for Current, Intensity and Ambient Light Response Setting
  • Seven LED Drivers with LED Fault (Short/open) Detection
  • Eight-Bit LED Current Control
  • Internal Thermal Protection and Backlight Safety Dimming Feature
  • Two Wire, SMBus/ I2C-Compatible Control Interface
  • Low-Input Voltage Detection and Shutdown
  • Minimum Number of External Components
  • WQFN 24-Pin Package, 4 x 4 x 0.8 mm

All trademarks are the property of their respective owners.

Description

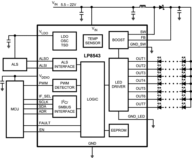
The LP8543 is a white LED driver with integrated boost converter. It has 7 adjustable current sinks which can be controlled by SMBus or I2C-compatible serial interface, PWM input and Ambient Light Sensor (ALS).

The boost converter has adaptive output voltage control based on the LED driver voltages. This feature minimizes the power consumption by adjusting the voltage to lowest sufficient level in all conditions. Phase Shift PWM dimming offers further power saving especially when there is poor matching in the forward voltages of the LED strings. Boost voltage can also be controlled through the SMBus/I2C.

Internal EEPROM stores the data for backlight brightness and ambient light sensor calibration. Brightness can be calibrated during the backlight unit production so that all units produce the same brightness. EEPROM also stores the coefficients for the LED control equations and the default LED current value. LED current has 8–bit adjustment from 0 to 60 mA.

The LP8543 has several safety and diagnostic features. Low-input voltage detection turns the chip off if the system gets stuck and battery fully discharges. Input voltage detection threshold is adjustable for different battery configurations. Thermal regulation reduces backlight brightness above a set temperature. LED fault detection reports open or LED short fault. Boost over-current fault detection protects the chip in case of over-current event.

LP8543 is available in the WQFN 24-pin package.

The LP8543 is a white LED driver with integrated boost converter. It has 7 adjustable current sinks which can be controlled by SMBus or I2C-compatible serial interface, PWM input and Ambient Light Sensor (ALS).

The boost converter has adaptive output voltage control based on the LED driver voltages. This feature minimizes the power consumption by adjusting the voltage to lowest sufficient level in all conditions. Phase Shift PWM dimming offers further power saving especially when there is poor matching in the forward voltages of the LED strings. Boost voltage can also be controlled through the SMBus/I2C.

Internal EEPROM stores the data for backlight brightness and ambient light sensor calibration. Brightness can be calibrated during the backlight unit production so that all units produce the same brightness. EEPROM also stores the coefficients for the LED control equations and the default LED current value. LED current has 8–bit adjustment from 0 to 60 mA.

The LP8543 has several safety and diagnostic features. Low-input voltage detection turns the chip off if the system gets stuck and battery fully discharges. Input voltage detection threshold is adjustable for different battery configurations. Thermal regulation reduces backlight brightness above a set temperature. LED fault detection reports open or LED short fault. Boost over-current fault detection protects the chip in case of over-current event.

LP8543 is available in the WQFN 24-pin package.

Subscribe to Welllinkchips !
Your Name
* Email
Submit a request