0
LP5866
  • LP5866
  • LP5866
  • LP5866
  • LP5866

LP5866

ACTIVE

6 × 18 LED matrix driver with 8-bit analog and 8-/16-bit PWM dimming

Texas Instruments LP5866 Product Info

1 April 2026 0

Parameters

Number of channels

18

LED current per channel (mA)

50

LED configuration

Matrix

Program memory

Yes

Topology

Linear

Vin (min) (V)

2.7

Vin (max) (V)

5.5

Iout (max) (A)

0.9

Features

Analog/PWM mixed dimming, Constant current, Enable/Shutdown, LED Open Detection, LED Short Detection, SPI/I2C, Thermal shutdown

Iq (typ) (mA)

4.3

Shutdown current (ISD) (typ) (µA)

1

Operating temperature range (°C)

-55 to 125

Rating

Catalog

Package

TSSOP (DBT)-38-62.08 mm² 9.7 x 6.4

Features

  • LED matrix topology:
    • 18 constant current sinks with 6 scan switches for 108 LED dots
    • Configurable for 1 to 6 scan switches
  • Operating voltage range:
    • VCC/VLED range: 2.7V to 5.5V
    • Logic pins compatible with 1.8V, 3.3V, and 5V
  • 18 constant current sinks with high precision:
    • 0.1mA – 50mA per current sink when VCC ≥ 3.3V
    • Device-to-device error: ±3% when channel current = 50mA
    • Channel-to-channel error: ±3% when channel current = 50mA
    • Phase-shift for balanced transient power
  • Ultra-low power consumption:
    • Shutdown mode: ICC ≤ 1µA when EN = Low
    • Standby mode: ICC ≤ 10µA (15µA for LP5866MDBT) when EN = High and CHIP_EN = 0 (data retained)
    • Active mode: ICC = 4.3mA (typ.) when channel current = 5mA
  • Flexible dimming options:
    • Individual ON, OFF control for each LED dot
    • Analog dimming (current gain control)
      • Global 3-bit Maximum Current (MC) setting for all LED dots
      • 3 groups of 7-bit Color Current (CC) setting for red, green, and blue
      • Individual 8-bit Dot Current (DC) setting for each LED dot
    • PWM dimming with audible-noise-free frequency
      • Global 8-bit PWM dimming for all LED dots
      • 3 programmable groups of 8-bit PWM dimming for LED dot arbitrary mapping
      • Individual 8-bit or 16-bit PWM dimming for each LED dot
  • Full addressable SRAM to minimize data traffic
  • Individual LED dot open and short detection
  • Deghosting and low brightness compensation
  • Interface options:
    • 1MHz (max.) I2C interface when IFS = Low
    • 12MHz (max.) SPI interface when IFS = High
  • LED matrix topology:
    • 18 constant current sinks with 6 scan switches for 108 LED dots
    • Configurable for 1 to 6 scan switches
  • Operating voltage range:
    • VCC/VLED range: 2.7V to 5.5V
    • Logic pins compatible with 1.8V, 3.3V, and 5V
  • 18 constant current sinks with high precision:
    • 0.1mA – 50mA per current sink when VCC ≥ 3.3V
    • Device-to-device error: ±3% when channel current = 50mA
    • Channel-to-channel error: ±3% when channel current = 50mA
    • Phase-shift for balanced transient power
  • Ultra-low power consumption:
    • Shutdown mode: ICC ≤ 1µA when EN = Low
    • Standby mode: ICC ≤ 10µA (15µA for LP5866MDBT) when EN = High and CHIP_EN = 0 (data retained)
    • Active mode: ICC = 4.3mA (typ.) when channel current = 5mA
  • Flexible dimming options:
    • Individual ON, OFF control for each LED dot
    • Analog dimming (current gain control)
      • Global 3-bit Maximum Current (MC) setting for all LED dots
      • 3 groups of 7-bit Color Current (CC) setting for red, green, and blue
      • Individual 8-bit Dot Current (DC) setting for each LED dot
    • PWM dimming with audible-noise-free frequency
      • Global 8-bit PWM dimming for all LED dots
      • 3 programmable groups of 8-bit PWM dimming for LED dot arbitrary mapping
      • Individual 8-bit or 16-bit PWM dimming for each LED dot
  • Full addressable SRAM to minimize data traffic
  • Individual LED dot open and short detection
  • Deghosting and low brightness compensation
  • Interface options:
    • 1MHz (max.) I2C interface when IFS = Low
    • 12MHz (max.) SPI interface when IFS = High

Description

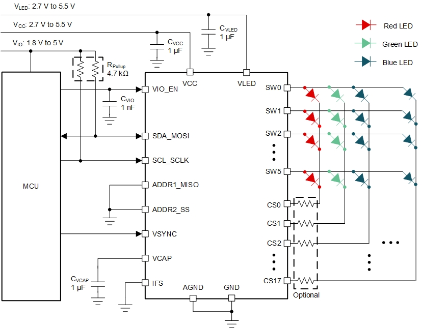
Electronic devices are becoming smarter, requiring to use larger quantity of LEDs for animation and indication purpose. A high-performance LED matrix driver is required to improve user experience with small solution size.

The LP586x devices are a family of high performance LED matrix drivers. The device integrates 18 constant current sinks with N (N = 1/2/4/6/8/11) switching MOSFETs to support N × 18 LED dots or N × 6 RGB LEDs. The LP5866 integrates 6 MOSFETs for up to 108 LED dots or 36 RGB LEDs.

The LP5866 supports both analog dimming and PWM dimming methods. For analog dimming, each LED dot can be adjusted with 256 steps. For PWM dimming, the integrated 8-bit or 16-bit configurable PWM generators enable smooth and audible-noise-free dimming control. Each LED dot can also be arbitrarily mapped into 8-bit group PWM to achieve dimming control together.

The LP5866 device implements full addressable SRAM to minimize the data traffic. The ghost-cancellation circuitry is integrated to eliminate both upside and downside ghosting. The LP5866 also supports LED open and short detection functions. Both 1MHz (maximum) I2C and 12MHz (maximum) SPI are available in LP5866.

Electronic devices are becoming smarter, requiring to use larger quantity of LEDs for animation and indication purpose. A high-performance LED matrix driver is required to improve user experience with small solution size.

The LP586x devices are a family of high performance LED matrix drivers. The device integrates 18 constant current sinks with N (N = 1/2/4/6/8/11) switching MOSFETs to support N × 18 LED dots or N × 6 RGB LEDs. The LP5866 integrates 6 MOSFETs for up to 108 LED dots or 36 RGB LEDs.

The LP5866 supports both analog dimming and PWM dimming methods. For analog dimming, each LED dot can be adjusted with 256 steps. For PWM dimming, the integrated 8-bit or 16-bit configurable PWM generators enable smooth and audible-noise-free dimming control. Each LED dot can also be arbitrarily mapped into 8-bit group PWM to achieve dimming control together.

The LP5866 device implements full addressable SRAM to minimize the data traffic. The ghost-cancellation circuitry is integrated to eliminate both upside and downside ghosting. The LP5866 also supports LED open and short detection functions. Both 1MHz (maximum) I2C and 12MHz (maximum) SPI are available in LP5866.

Subscribe to Welllinkchips !
Your Name
* Email
Submit a request