0
LP2980-ADJ
  • LP2980-ADJ
  • LP2980-ADJ
  • LP2980-ADJ
  • LP2980-ADJ
  • LP2980-ADJ

LP2980-ADJ

ACTIVE

50-mA, 16-V, adjustable low-dropout voltage regulator with enable

Texas Instruments LP2980-ADJ Product Info

1 April 2026 1

Parameters

Rating

Catalog

Vin (max) (V)

16

Vin (min) (V)

2.5

Iout (max) (A)

0.05

Output options

Adjustable Output

Vout (max) (V)

15

Vout (min) (V)

1.2

Noise (µVrms)

160

PSRR at 100 KHz (dB)

32

Iq (typ) (mA)

0.065

Features

Enable

Thermal resistance θJA (°C/W)

300

Load capacitance (min) (µF)

2.2

Regulated outputs (#)

1

Accuracy (%)

2.5

Dropout voltage (Vdo) (typ) (mV)

120

Operating temperature range (°C)

-40 to 125

Package

SOT-23 (DBV)-5-8.12 mm² 2.9 x 2.8

Features

  • V IN range:
    • Legacy chip: 2.2 V to 16 V
    • New chip: 2.5 V to 16V
  • V OUT range:
    • Legacy chip: 1.23 V to 15.0 V
    • New chip: 1.2 V to 15.0 V
  • V OUT(typ) accuracy:
    • Legacy chip: ±1%
    • New chip: ±0.5%
  • Output accuracy over load and temperature:
    • Legacy chip: ±3.5%
    • New chip: ±1%
  • Output current: Up to 50 mA
  • Quiescent current, low I Q (new chip):
    • 55 µA at I LOAD = 0 mA
    • 350 µA at I LOAD = 50 mA
  • Shutdown current over temperature:
    • Legacy chip: < 1 µA
    • New chip: ≤ 0.8 µA
  • Output current limiting and thermal protection
  • Stable with 2.2-µF ceramic capacitors (new chip)
  • High PSRR (new chip):
    • 70 dB at 1 kHz, 42 dB at 1 MHz
  • Operating junction temperature: –40°C to +125°C
  • Package: 5-pin SOT-23 (DBV)
  • V IN range:
    • Legacy chip: 2.2 V to 16 V
    • New chip: 2.5 V to 16V
  • V OUT range:
    • Legacy chip: 1.23 V to 15.0 V
    • New chip: 1.2 V to 15.0 V
  • V OUT(typ) accuracy:
    • Legacy chip: ±1%
    • New chip: ±0.5%
  • Output accuracy over load and temperature:
    • Legacy chip: ±3.5%
    • New chip: ±1%
  • Output current: Up to 50 mA
  • Quiescent current, low I Q (new chip):
    • 55 µA at I LOAD = 0 mA
    • 350 µA at I LOAD = 50 mA
  • Shutdown current over temperature:
    • Legacy chip: < 1 µA
    • New chip: ≤ 0.8 µA
  • Output current limiting and thermal protection
  • Stable with 2.2-µF ceramic capacitors (new chip)
  • High PSRR (new chip):
    • 70 dB at 1 kHz, 42 dB at 1 MHz
  • Operating junction temperature: –40°C to +125°C
  • Package: 5-pin SOT-23 (DBV)

Description

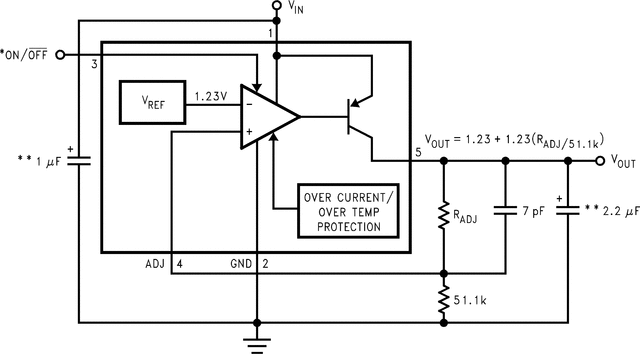
The LP2980-ADJ is an adjustable-output, wide-input, low-dropout voltage regulator supporting an input voltage range up to 16 V and up to 50 mA of load current. The LP2980-ADJ supports an output range of 1.2 V to 15.0 V (new chip) and 1.23 V to 15.0 V (legacy chip).

Additionally, the LP2980-ADJ (new chip) has a 1% output accuracy across load and temperature that can meet the needs of low-voltage microcontrollers (MCUs) and processors.

In the new chip, wide bandwidth PSRR performance of greater than 70 dB at 1 kHz and 45 dB at 1 MHz helps attenuate the switching frequency of an upstream DC/DC converter and minimize post regulator filtering.

The internal soft-start time and current-limit protection reduce inrush current during start up, thus minimizing input capacitance. Standard protection features, such as overcurrent and overtemperature protection, are included.

The LP2980-ADJ is available in a 5-pin, 2.9-mm × 1.6-mm SOT-23 (DBV) package.

The LP2980-ADJ is an adjustable-output, wide-input, low-dropout voltage regulator supporting an input voltage range up to 16 V and up to 50 mA of load current. The LP2980-ADJ supports an output range of 1.2 V to 15.0 V (new chip) and 1.23 V to 15.0 V (legacy chip).

Additionally, the LP2980-ADJ (new chip) has a 1% output accuracy across load and temperature that can meet the needs of low-voltage microcontrollers (MCUs) and processors.

In the new chip, wide bandwidth PSRR performance of greater than 70 dB at 1 kHz and 45 dB at 1 MHz helps attenuate the switching frequency of an upstream DC/DC converter and minimize post regulator filtering.

The internal soft-start time and current-limit protection reduce inrush current during start up, thus minimizing input capacitance. Standard protection features, such as overcurrent and overtemperature protection, are included.

The LP2980-ADJ is available in a 5-pin, 2.9-mm × 1.6-mm SOT-23 (DBV) package.

Subscribe to Welllinkchips !
Your Name
* Email
Submit a request