0
LMV431
  • LMV431
  • LMV431
  • LMV431
  • LMV431
  • LMV431

LMV431

ACTIVE

1.5%, low-voltage (1.24-V) adjustable precision shunt regulator

Texas Instruments LMV431 Product Info

1 April 2026 0

Parameters

Rating

Catalog

VO (V)

1.24

Initial accuracy (max) (%)

1.5

Iz for regulation (min) (µA)

80

VO adj (min) (V)

1.24

VO adj (max) (V)

30

Reference voltage (V)

adjustable

Temp coeff (max) (ppm/°C)

129, 138

Operating temperature range (°C)

-40 to 85

Iout/Iz (max) (mA)

15

Package

SOT-23 (DBV)-5-8.12 mm² 2.9 x 2.8

Features

  • Low-Voltage Operation/Wide Adjust Range
    (1.24 V/30 V)
  • 0.5% Initial Tolerance (LMV431B)
  • Temperature Compensated for Industrial
    Temperature Range (39 PPM/°C for
    the LMV431AI)
  • Low Operation Current (55 µA)
  • Low Output Impedance (0.25 Ω)
  • Fast Turn-On Response
  • Low Cost
  • Low-Voltage Operation/Wide Adjust Range
    (1.24 V/30 V)
  • 0.5% Initial Tolerance (LMV431B)
  • Temperature Compensated for Industrial
    Temperature Range (39 PPM/°C for
    the LMV431AI)
  • Low Operation Current (55 µA)
  • Low Output Impedance (0.25 Ω)
  • Fast Turn-On Response
  • Low Cost

Description

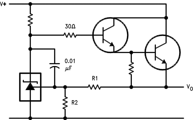
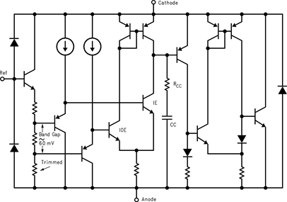
The LMV431, LMV431A and LMV431B are precision 1.24 V shunt regulators capable of adjustment to 30 V. Negative feedback from the cathode to the adjust pin controls the cathode voltage, much like a non-inverting op amp configuration (Refer to Symbol and Functional Diagrams). A two-resistor voltage divider terminated at the adjust pin controls the gain of a 1.24 V band-gap reference. Shorting the cathode to the adjust pin (voltage follower) provides a cathode voltage of a 1.24 V.

The LMV431, LMV431A and LMV431B have respective initial tolerances of 1.5%, 1%, and 0.5%, and functionally lend themselves to several applications that require zener diode type performance at low voltages. Applications include a 3 V to 2.7 V low drop-out regulator, an error amplifier in a 3 V off-line switching regulator and even as a voltage detector. These parts are typically stable with capacitive loads greater than 10 nF and less than 50 pF.

The LMV431, LMV431A and LMV431B provide performance at a competitive price.

The LMV431, LMV431A and LMV431B are precision 1.24 V shunt regulators capable of adjustment to 30 V. Negative feedback from the cathode to the adjust pin controls the cathode voltage, much like a non-inverting op amp configuration (Refer to Symbol and Functional Diagrams). A two-resistor voltage divider terminated at the adjust pin controls the gain of a 1.24 V band-gap reference. Shorting the cathode to the adjust pin (voltage follower) provides a cathode voltage of a 1.24 V.

The LMV431, LMV431A and LMV431B have respective initial tolerances of 1.5%, 1%, and 0.5%, and functionally lend themselves to several applications that require zener diode type performance at low voltages. Applications include a 3 V to 2.7 V low drop-out regulator, an error amplifier in a 3 V off-line switching regulator and even as a voltage detector. These parts are typically stable with capacitive loads greater than 10 nF and less than 50 pF.

The LMV431, LMV431A and LMV431B provide performance at a competitive price.

Subscribe to Welllinkchips !
Your Name
* Email
Submit a request