0
LMV358
  • LMV358
  • LMV358
  • LMV358
  • LMV358
  • LMV358

LMV358

ACTIVE

Dual, 5.5-V, 1-MHz, RRO operational amplifier

Texas Instruments LMV358 Product Info

1 April 2026 0

Parameters

Number of channels

2

Total supply voltage (+5 V = 5, ±5 V = 10) (max) (V)

5.5

Total supply voltage (+5 V = 5, ±5 V = 10) (min) (V)

2.7

Rail-to-rail

In to V-, Out

GBW (typ) (MHz)

1

Slew rate (typ) (V/µs)

1

Vos (offset voltage at 25°C) (max) (mV)

7

Iq per channel (typ) (mA)

0.105

Vn at 1 kHz (typ) (nV√Hz)

39

Rating

Catalog

Operating temperature range (°C)

-40 to 125

Offset drift (typ) (µV/°C)

5

Features

Standard Amps

Input bias current (max) (pA)

250000

CMRR (typ) (dB)

65

Iout (typ) (A)

0.04

Architecture

Bipolar

Input common mode headroom (to negative supply) (typ) (V)

-0.2

Input common mode headroom (to positive supply) (typ) (V)

-0.8

Output swing headroom (to negative supply) (typ) (V)

0.065

Output swing headroom (to positive supply) (typ) (V)

-0.12

Package

SOIC (D)-8-29.4 mm² 4.9 x 6

Features

  • For an upgraded version - refer to LMV321A, LMV358A, and LMV324A
  • 2.7-V and 5-V performance
  • –40°C to +125°C operation
  • No crossover distortion
  • Low supply current
    • LMV321: 130 µA (typical)
    • LMV358: 210 µA (typical)
    • LMV324: 410 µA (typical)
  • Rail-to-rail output swing
  • ESD protection exceeds JESD 22
    • 2000-V human-body model
    • 1000-V charged-device model
  • For an upgraded version - refer to LMV321A, LMV358A, and LMV324A
  • 2.7-V and 5-V performance
  • –40°C to +125°C operation
  • No crossover distortion
  • Low supply current
    • LMV321: 130 µA (typical)
    • LMV358: 210 µA (typical)
    • LMV324: 410 µA (typical)
  • Rail-to-rail output swing
  • ESD protection exceeds JESD 22
    • 2000-V human-body model
    • 1000-V charged-device model

Description

For an upgraded version with enhanced performance, please refer to LMV321A, LMV358A, and LMV324A.

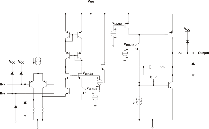
The LMV321, LMV358, and LMV324 devices are single, dual, and quad low-voltage (2.7 V to 5.5 V) operational amplifiers with rail-to-rail output swing. These devices are the most cost-effective solutions for applications where low-voltage operation, space saving, and low cost are needed. These amplifiers are designed specifically for low-voltage (2.7 V to 5 V) operation, with performance specifications meeting or exceeding the LM358 and LM324 devices that operate from 5 V to 30 V. With package sizes down to one-half the size of the DBV (SOT-23) package, these devices can be used for a variety of applications.

For an upgraded version with enhanced performance, please refer to LMV321A, LMV358A, and LMV324A.

The LMV321, LMV358, and LMV324 devices are single, dual, and quad low-voltage (2.7 V to 5.5 V) operational amplifiers with rail-to-rail output swing. These devices are the most cost-effective solutions for applications where low-voltage operation, space saving, and low cost are needed. These amplifiers are designed specifically for low-voltage (2.7 V to 5 V) operation, with performance specifications meeting or exceeding the LM358 and LM324 devices that operate from 5 V to 30 V. With package sizes down to one-half the size of the DBV (SOT-23) package, these devices can be used for a variety of applications.

Subscribe to Welllinkchips !
Your Name
* Email
Submit a request