0
LM4889
  • LM4889
  • LM4889
  • LM4889
  • LM4889
  • LM4889

LM4889

ACTIVE

1 Watt Audio Power Amplifier Key Specifications Key Specifications

Texas Instruments LM4889 Product Info

1 April 2026 0

Parameters

Audio input type

Analog Input

Architecture

Class-AB

Speaker channels (max)

Mono

Control interface

Hardware

Output power (W)

1.2

Power stage supply (max) (V)

5.5

Power stage supply (min) (V)

2.2

THD + N at 1 kHz (%)

0.1

Load (min) (Ω)

8

Analog supply voltage (min) (V)

2.2

Analog supply voltage (max) (V)

5.5

Rating

Catalog

Operating temperature range (°C)

-40 to 85

Package

SOIC (D)-8-29.4 mm² 4.9 x 6

Features

  • Available in Space-Saving VSSOP, SOIC, WSON, and DSBGA Packages
  • Ultra Low Current Shutdown Mode (3.3 to 2.6V - 0.01µA)
  • Can Drive Capacitive Loads up to 500 pF
  • Improved Pop & Click Circuitry Eliminates Noises During Turn-On and Turn-Off Transitions
  • 2.2 - 5.5V Operation
  • No Output Coupling Capacitors, Snubber Networks or Bootstrap Capacitors Required
  • Unity-Gain Stable
  • External Gain Configuration Capability

Key Specifications

  • Improved PSRR at 217Hz, 5 - 3.3V 75dB
  • Power Output at 5.0V & 2% THD 1.0W(typ.)
  • Power Output at 3.3V & 1% THD 400mW(typ.)
  • Shutdown Current at 3.3 & 2.6V 0.01µA(typ.)

All trademarks are the property of their respective owners. Boomer is a trademark of Texas Instruments.

  • Available in Space-Saving VSSOP, SOIC, WSON, and DSBGA Packages
  • Ultra Low Current Shutdown Mode (3.3 to 2.6V - 0.01µA)
  • Can Drive Capacitive Loads up to 500 pF
  • Improved Pop & Click Circuitry Eliminates Noises During Turn-On and Turn-Off Transitions
  • 2.2 - 5.5V Operation
  • No Output Coupling Capacitors, Snubber Networks or Bootstrap Capacitors Required
  • Unity-Gain Stable
  • External Gain Configuration Capability

Key Specifications

  • Improved PSRR at 217Hz, 5 - 3.3V 75dB
  • Power Output at 5.0V & 2% THD 1.0W(typ.)
  • Power Output at 3.3V & 1% THD 400mW(typ.)
  • Shutdown Current at 3.3 & 2.6V 0.01µA(typ.)

All trademarks are the property of their respective owners. Boomer is a trademark of Texas Instruments.

Description

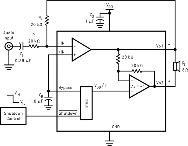
The LM4889 is an audio power amplifier primarily designed for demanding applications in mobile phones and other portable communication device applications. It is capable of delivering 1 watt of continuous average power to an 8Ω BTL load with less than 2% distortion (THD+N) from a 5VDC power supply.

Boomer audio power amplifiers were designed specifically to provide high quality output power with a minimal amount of external components. The LM4889 does not require output coupling capacitors or bootstrap capacitors, and therefore is ideally suited for mobile phone and other low voltage applications where minimal power consumption is a primary requirement.

The LM4889 features a low-power consumption shutdown mode, which is achieved by driving the shutdown pin with a logic low. Additionally, the LM4889 features an internal thermal shutdown protection mechanism.

The LM4889 contains advanced pop & click circuitry to eliminate noise which would otherwise occur during turn-on and turn-off transitions.

The LM4889 is unity-gain stable and can be configured by external gain-setting resistors.

The LM4889 is an audio power amplifier primarily designed for demanding applications in mobile phones and other portable communication device applications. It is capable of delivering 1 watt of continuous average power to an 8Ω BTL load with less than 2% distortion (THD+N) from a 5VDC power supply.

Boomer audio power amplifiers were designed specifically to provide high quality output power with a minimal amount of external components. The LM4889 does not require output coupling capacitors or bootstrap capacitors, and therefore is ideally suited for mobile phone and other low voltage applications where minimal power consumption is a primary requirement.

The LM4889 features a low-power consumption shutdown mode, which is achieved by driving the shutdown pin with a logic low. Additionally, the LM4889 features an internal thermal shutdown protection mechanism.

The LM4889 contains advanced pop & click circuitry to eliminate noise which would otherwise occur during turn-on and turn-off transitions.

The LM4889 is unity-gain stable and can be configured by external gain-setting resistors.

Subscribe to Welllinkchips !
Your Name
* Email
Submit a request