0
EMB1428Q
  • EMB1428Q
  • EMB1428Q

EMB1428Q

ACTIVE

Switch matrix gate driver for active cell balancing

Texas Instruments EMB1428Q Product Info

1 April 2026 1

Parameters

Rating

Automotive

Number of series cells (max)

14

Number of series cells (min)

6

Features

Cell balancing, Multi-cell support, Stackable (built-in interface)

Vin (max) (V)

5.5

Communication interface

SPI

Device type

Cell monitor and balancer

Operating temperature range (°C)

-40 to 125

Operating current (typ) (µA)

750

Package

WQFN (RHS)-48-49 mm² 7 x 7

Features

  • 60V Maximum Stack Operating Voltage
  • Twelve (12) Floating Gate Drivers
  • SPI Bus Interface (for Charge/discharge
    Commands and Fault Reporting)
  • Low Power Mode
  • EMB1428Q is an Automotive Grade Product
    that is AEC-Q100 Grade 1 Qualified
    (–40°C to +125°C Operating
    Junction Temperature)
  • 60V Maximum Stack Operating Voltage
  • Twelve (12) Floating Gate Drivers
  • SPI Bus Interface (for Charge/discharge
    Commands and Fault Reporting)
  • Low Power Mode
  • EMB1428Q is an Automotive Grade Product
    that is AEC-Q100 Grade 1 Qualified
    (–40°C to +125°C Operating
    Junction Temperature)

Description

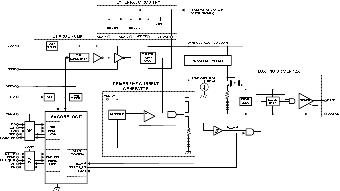
The EMB1428 Switch Matrix Gate Driver IC is designed to work in conjunction with EMB1499 DC/DC Controller IC to support TI’s switch matrix based active cell balancing scheme in a battery management system. The EMB1428 provides 12 floating MOSFET gate drivers necessary for balancing up to 7 battery cells connected in a series stack. Multiple EMB1428 ICs may be used together to balance a stack of more than seven battery cells.

The EMB1428 integrated circuit interfaces with the EMB1499 DC/DC controller to control and enable charging and discharging modes. The EMB1428 uses an SPI bus to accept commands from the main controller (CPU/MCU) on which battery cell should be charged or discharged and to report back any faults to the main controller (CPU/MCU).

The EMB1428 Switch Matrix Gate Driver IC is designed to work in conjunction with EMB1499 DC/DC Controller IC to support TI’s switch matrix based active cell balancing scheme in a battery management system. The EMB1428 provides 12 floating MOSFET gate drivers necessary for balancing up to 7 battery cells connected in a series stack. Multiple EMB1428 ICs may be used together to balance a stack of more than seven battery cells.

The EMB1428 integrated circuit interfaces with the EMB1499 DC/DC controller to control and enable charging and discharging modes. The EMB1428 uses an SPI bus to accept commands from the main controller (CPU/MCU) on which battery cell should be charged or discharged and to report back any faults to the main controller (CPU/MCU).

Subscribe to Welllinkchips !
Your Name
* Email
Submit a request