0
TPS2513A
  • TPS2513A
  • TPS2513A
  • TPS2513A

TPS2513A

ACTIVE

Dual USB Dedicated Charging Port Controllers

Texas Instruments TPS2513A Product Info

1 April 2026 0

Parameters

Product type

Charge port controller

Rating

Catalog

Vin (max) (V)

5.5

Vin (min) (V)

4.5

Operating temperature range (°C)

-40 to 125

Package

SOT-23 (DBV)-6-8.12 mm² 2.9 x 2.8

Features

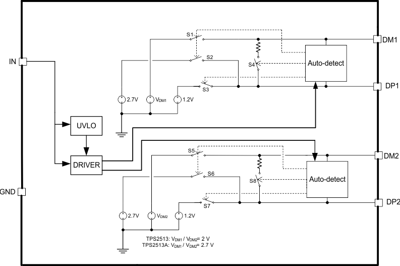
  • Supports USB DCP shorting D+ line to
    D– line per USB battery charging specification, revision 1.2 (BC1.2)
  • Supports shorted mode (shorting D+ line to D– line) per Chinese Telecommunication Industry Standard YD/T 1591-2009
  • Supports USB DCP applying 2.7 V on D+ Line and 2 V on D- line (or USB DCP applying
    2 V on D+ line and 2.7 V on D– line) (TPS2513, TPS2514)
  • Supports USB DCP applying 2.7 V on D+ line and 2.7 V on D- line (TPS2513A, TPS2514A)
  • Supports USB DCP applying 1.2 V on
    D+ and D– Lines
  • Automatically Switch D+ and D– Lines Connections for an Attached Device
  • Dual USB Port Controller
    (TPS2513, TPS2513A)
  • Single USB port controller
    (TPS2514, TPS2514A)
  • Operating range: 4.5 V to 5.5 V
  • Available in SOT23-6 package
  • Supports USB DCP shorting D+ line to
    D– line per USB battery charging specification, revision 1.2 (BC1.2)
  • Supports shorted mode (shorting D+ line to D– line) per Chinese Telecommunication Industry Standard YD/T 1591-2009
  • Supports USB DCP applying 2.7 V on D+ Line and 2 V on D- line (or USB DCP applying
    2 V on D+ line and 2.7 V on D– line) (TPS2513, TPS2514)
  • Supports USB DCP applying 2.7 V on D+ line and 2.7 V on D- line (TPS2513A, TPS2514A)
  • Supports USB DCP applying 1.2 V on
    D+ and D– Lines
  • Automatically Switch D+ and D– Lines Connections for an Attached Device
  • Dual USB Port Controller
    (TPS2513, TPS2513A)
  • Single USB port controller
    (TPS2514, TPS2514A)
  • Operating range: 4.5 V to 5.5 V
  • Available in SOT23-6 package

Description

The TPS251xx devices are USB dedicated charging port (DCP) controllers. An auto-detect feature monitors USB data line voltage, and automatically provides the correct electrical signatures on the data lines to charge compliant devices among the following dedicated charging schemes:

The TPS251xx devices are USB dedicated charging port (DCP) controllers. An auto-detect feature monitors USB data line voltage, and automatically provides the correct electrical signatures on the data lines to charge compliant devices among the following dedicated charging schemes:

Subscribe to Welllinkchips !
Your Name
* Email
Submit a request