0
LMP2234
  • LMP2234
  • LMP2234
  • LMP2234
  • LMP2234

LMP2234

ACTIVE

Quad Micropower, 1.6V, Precision, Operational Amplifier with CMOS Input

Texas Instruments LMP2234 Product Info

1 April 2026 1

Parameters

Number of channels

4

Total supply voltage (+5 V = 5, ±5 V = 10) (max) (V)

5

Total supply voltage (+5 V = 5, ±5 V = 10) (min) (V)

1.6

Vos (offset voltage at 25°C) (max) (mV)

0.15

Offset drift (typ) (µV/°C)

0.3

Input bias current (max) (pA)

1

GBW (typ) (MHz)

0.13

Slew rate (typ) (V/µs)

0.048

Rail-to-rail

In to V-, Out

Iq per channel (typ) (mA)

0.009

Vn at 1 kHz (typ) (nV√Hz)

60

CMRR (typ) (dB)

97

Rating

Catalog

Operating temperature range (°C)

-40 to 125

Iout (typ) (A)

0.022

Architecture

CMOS

Input common mode headroom (to negative supply) (typ) (V)

-0.2

Input common mode headroom (to positive supply) (typ) (V)

-0.8

Output swing headroom (to negative supply) (typ) (V)

0.017

Output swing headroom (to positive supply) (typ) (V)

-0.017

THD + N at 1 kHz (typ) (%)

0.002

Package

SOIC (D)-14-51.9 mm² 8.65 x 6

Features

  • (For VS = 5V, Typical Unless Otherwise Noted)

  • Supply Current at 1.8V 31 µA
  • Operating Voltage Range 1.6V to 5.5V
  • Low TCVOS ±0.75 µV/°C (max)
  • VOS ±150 µV (max)
  • Input Bias Current ±20 fA
  • PSRR 120 dB
  • CMRR 97 dB
  • Open Loop Gain 120 dB
  • Gain Bandwidth Product 130 kHz
  • Slew Rate 58 V/ms
  • Input Voltage Noise, f = 1 kHz 60 nV/√Hz
  • Temperature Range –40°C to 125°C

All trademarks are the property of their respective owners.

  • (For VS = 5V, Typical Unless Otherwise Noted)

  • Supply Current at 1.8V 31 µA
  • Operating Voltage Range 1.6V to 5.5V
  • Low TCVOS ±0.75 µV/°C (max)
  • VOS ±150 µV (max)
  • Input Bias Current ±20 fA
  • PSRR 120 dB
  • CMRR 97 dB
  • Open Loop Gain 120 dB
  • Gain Bandwidth Product 130 kHz
  • Slew Rate 58 V/ms
  • Input Voltage Noise, f = 1 kHz 60 nV/√Hz
  • Temperature Range –40°C to 125°C

All trademarks are the property of their respective owners.

Description

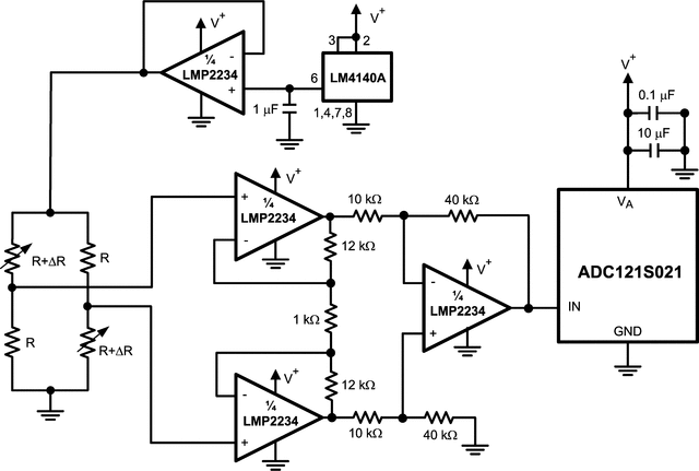
The LMP2234 is a quad micropower precision amplifier designed for battery powered applications. The 1.6 to 5.5V operating supply voltage range and quiescent power consumption of only 50 μW extend the battery life in portable systems. The LMP2234 is part of the LMP precision amplifier family. The high impedance CMOS input makes it ideal for instrumentation and other sensor interface applications.

The LMP2234 has a maximum offset voltage of 150 μV and 0.3 μV/°C offset drift along with low bias current of only ±20 fA. These precise specifications make the LMP2234 a great choice for maintaining system accuracy and long term stability.

The LMP2234 has a rail-to-rail output that swings 15 mV from the supply voltage, which increases system dynamic range. The common mode input voltage range extends 200 mV below the negative supply, thus the LMP2234 is ideal for ground sensing in single supply applications.

The LMP2234 is offered in 14-Pin SOIC and TSSOP packages.

The LMP2234 is a quad micropower precision amplifier designed for battery powered applications. The 1.6 to 5.5V operating supply voltage range and quiescent power consumption of only 50 μW extend the battery life in portable systems. The LMP2234 is part of the LMP precision amplifier family. The high impedance CMOS input makes it ideal for instrumentation and other sensor interface applications.

The LMP2234 has a maximum offset voltage of 150 μV and 0.3 μV/°C offset drift along with low bias current of only ±20 fA. These precise specifications make the LMP2234 a great choice for maintaining system accuracy and long term stability.

The LMP2234 has a rail-to-rail output that swings 15 mV from the supply voltage, which increases system dynamic range. The common mode input voltage range extends 200 mV below the negative supply, thus the LMP2234 is ideal for ground sensing in single supply applications.

The LMP2234 is offered in 14-Pin SOIC and TSSOP packages.

Subscribe to Welllinkchips !
Your Name
* Email
Submit a request