0
LMH6551
  • LMH6551
  • LMH6551
  • LMH6551
  • LMH6551
  • LMH6551

LMH6551

ACTIVE

370MHz, Differential, High Speed Op Amp

Texas Instruments LMH6551 Product Info

1 April 2026 0

Parameters

Number of channels

1

Total supply voltage (+5 V = 5, ±5 V = 10) (min) (V)

3

Total supply voltage (+5 V = 5, ±5 V = 10) (max) (V)

12

BW at Acl (MHz)

370

Acl, min spec gain (V/V)

1

Slew rate (typ) (V/µs)

2400

Architecture

Bipolar, Fully Differential ADC Driver

Vn at flatband (typ) (nV√Hz)

6

Iq per channel (typ) (mA)

12.5

Rail-to-rail

No

Vos (offset voltage at 25°C) (max) (mV)

5

Operating temperature range (°C)

-40 to 125

Iout (typ) (mA)

65

2nd harmonic (dBc)

94

3rd harmonic (dBc)

96

Frequency of harmonic distortion measurement (MHz)

5

GBW (typ) (MHz)

370

Input bias current (max) (pA)

10000000

CMRR (typ) (dB)

80

Rating

Catalog

Package

SOIC (D)-8-29.4 mm² 4.9 x 6

Features

  • 370 MHz –3-dB Bandwidth
    (VOUT = 0.5 VPP)
  • 50 MHz 0.1-dB Bandwidth
  • 2400 V/µs Slew Rate
  • 18 ns Settling Time to 0.05%
  • –94/–96 dB HD2/HD3 at 5 MHz
  • 370 MHz –3-dB Bandwidth
    (VOUT = 0.5 VPP)
  • 50 MHz 0.1-dB Bandwidth
  • 2400 V/µs Slew Rate
  • 18 ns Settling Time to 0.05%
  • –94/–96 dB HD2/HD3 at 5 MHz

Description

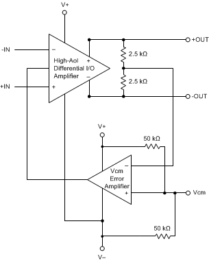
The LMH6551 device is a high-performance voltage feedback differential amplifier and is part of the LMH integrated circuits family of devices. The LMH6551 has the high speed and low distortion necessary for driving high-performance ADCs as well as the current handling capability to drive signals over balanced transmission lines like CAT 5 data cables. The LMH6551 can handle a wide range of video and data formats.

With external gain set resistors, the LMH6551 can be used at any desired gain. Gain flexibility coupled with high speed makes the LMH6551 suitable for use as an IF amplifier in high-performance communications equipment.

The LMH6551 is available in the space-saving SOIC and VSSOP packages.

The LMH6551 device is a high-performance voltage feedback differential amplifier and is part of the LMH integrated circuits family of devices. The LMH6551 has the high speed and low distortion necessary for driving high-performance ADCs as well as the current handling capability to drive signals over balanced transmission lines like CAT 5 data cables. The LMH6551 can handle a wide range of video and data formats.

With external gain set resistors, the LMH6551 can be used at any desired gain. Gain flexibility coupled with high speed makes the LMH6551 suitable for use as an IF amplifier in high-performance communications equipment.

The LMH6551 is available in the space-saving SOIC and VSSOP packages.

Subscribe to Welllinkchips !
Your Name
* Email
Submit a request