0
LMH0056
  • LMH0056
  • LMH0056
  • LMH0056

LMH0056

ACTIVE

HD/SD SDI Reclocker with 4:1 Input Multiplexer

Texas Instruments LMH0056 Product Info

1 April 2026 0

Parameters

Function

Reclocker

Supply voltage (V)

3.3

Power consumption (mW)

360

Data rate (max) (Mbps)

1485

Control interface

Pin

Operating temperature range (°C)

-40 to 85

Package

WQFN (RHS)-48-49 mm² 7 x 7

Features

  • Supports SMPTE 292M and SMPTE 259M (A & C) Serial Digital Video Standards
  • Supports 143 Mbps, 270 Mbps, 1.483 Gbps, and 1.485 Gbps Serial Data Rate Operation
  • Supports DVB-ASI at 270 Mbps
  • Single 3.3V Supply Operation
  • 360 mW Typical Power Consumption
  • Integrated 4:1 Multiplexed Input
  • Two Differential, Reclocked Outputs
  • Choice of Second Reclocked Output or Low-Jitter, Differential, Data-Rate Clock Output
  • Single 27 MHz External Crystal or Reference Clock Input
  • Manual Rate Select Input
  • SD/HD Operating Rate Indicator Output
  • Lock Detect Indicator Output
  • Output Mute Function for Data and Clock
  • Auto/Manual Reclocker Bypass
  • Differential LVPECL Compatible Serial Data Inputs and Outputs
  • LVCMOS Control Inputs and Indicator Outputs
  • 48-Pin WQFN Package
  • Industrial Temperature Range: -40°C to +85°C

All trademarks are the property of their respective owners.

  • Supports SMPTE 292M and SMPTE 259M (A & C) Serial Digital Video Standards
  • Supports 143 Mbps, 270 Mbps, 1.483 Gbps, and 1.485 Gbps Serial Data Rate Operation
  • Supports DVB-ASI at 270 Mbps
  • Single 3.3V Supply Operation
  • 360 mW Typical Power Consumption
  • Integrated 4:1 Multiplexed Input
  • Two Differential, Reclocked Outputs
  • Choice of Second Reclocked Output or Low-Jitter, Differential, Data-Rate Clock Output
  • Single 27 MHz External Crystal or Reference Clock Input
  • Manual Rate Select Input
  • SD/HD Operating Rate Indicator Output
  • Lock Detect Indicator Output
  • Output Mute Function for Data and Clock
  • Auto/Manual Reclocker Bypass
  • Differential LVPECL Compatible Serial Data Inputs and Outputs
  • LVCMOS Control Inputs and Indicator Outputs
  • 48-Pin WQFN Package
  • Industrial Temperature Range: -40°C to +85°C

All trademarks are the property of their respective owners.

Description

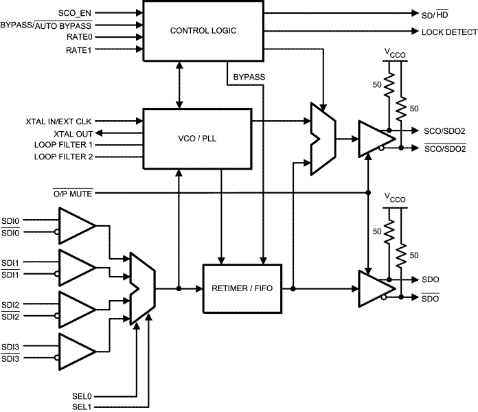
The LMH0056 HD/SD SDI Reclocker with 4:1 Input Multiplexer retimes serial digital video data conforming to the SMPTE 292M and SMPTE 259M (A & C) standards. The LMH0056 operates at serial data rates of 143 Mbps, 270 Mbps, 1.483 Gbps and 1.485 Gbps. The LMH0056 supports DVB-ASI operation at 270 Mbps. The LMH0056 includes an integrated 4:1 input multiplexer for selecting one of four input data streams for retiming.

The LMH0056 automatically detects the incoming data rate and adjusts itself to retime the incoming data to suppress accumulated jitter. The LMH0056 recovers the serial data-rate clock and optionally provides it as an output. The LMH0056 has two differential serial data outputs; the second output may be selected as a low-jitter, data-rate clock output. Controls and indicators are: serial clock or second serial data output select, manual rate select input, SD/HD rate indicator output, lock detect output, auto/manual data bypass and output mute. The serial data inputs, outputs, and serial data-rate clock outputs are differential LVPECL compatible. The CML serial data and serial data-rate clock outputs are suitable for driving 100Ω differentially terminated networks. The control logic inputs and outputs are LVCMOS compatible.

The LMH0056 is powered from a single 3.3V supply. Power dissipation is typically 360 mW. The device is housed in a 48-pin WQFN package.

The LMH0056 HD/SD SDI Reclocker with 4:1 Input Multiplexer retimes serial digital video data conforming to the SMPTE 292M and SMPTE 259M (A & C) standards. The LMH0056 operates at serial data rates of 143 Mbps, 270 Mbps, 1.483 Gbps and 1.485 Gbps. The LMH0056 supports DVB-ASI operation at 270 Mbps. The LMH0056 includes an integrated 4:1 input multiplexer for selecting one of four input data streams for retiming.

The LMH0056 automatically detects the incoming data rate and adjusts itself to retime the incoming data to suppress accumulated jitter. The LMH0056 recovers the serial data-rate clock and optionally provides it as an output. The LMH0056 has two differential serial data outputs; the second output may be selected as a low-jitter, data-rate clock output. Controls and indicators are: serial clock or second serial data output select, manual rate select input, SD/HD rate indicator output, lock detect output, auto/manual data bypass and output mute. The serial data inputs, outputs, and serial data-rate clock outputs are differential LVPECL compatible. The CML serial data and serial data-rate clock outputs are suitable for driving 100Ω differentially terminated networks. The control logic inputs and outputs are LVCMOS compatible.

The LMH0056 is powered from a single 3.3V supply. Power dissipation is typically 360 mW. The device is housed in a 48-pin WQFN package.

Subscribe to Welllinkchips !
Your Name
* Email
Submit a request