0
TAS5720L
  • TAS5720L
  • TAS5720L

TAS5720L

ACTIVE

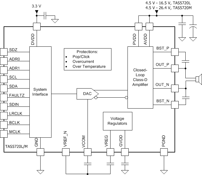
20-W mono, 4.5- to 16.5-V supply, digital input Cass-D audio amplifier

Texas Instruments TAS5720L Product Info

1 April 2026 0

Parameters

Audio input type

Digital Input

Architecture

Class-D

Speaker channels (max)

Mono

Control interface

Software

Output power (W)

39

Power stage supply (max) (V)

16.5

Power stage supply (min) (V)

4.5

RDS(on) (Ω)

0.12

THD + N at 1 kHz (%)

0.015

Load (min) (Ω)

4

Analog supply voltage (min) (V)

4.5

Analog supply voltage (max) (V)

16.5

Rating

Catalog

Operating temperature range (°C)

-25 to 85

Package

VQFN (RSM)-32-16 mm² 4 x 4

Features

  • Mono Class-D Amplifier
    • 20 W at 0.15% THD Continuous into
      19 V / 4 Ω
  • TDM Audio Input
    • Up to 8 Channels (32-bit, 48 kHz)
  • I2C Control With 8 Selectable I2C Address
  • Power Supplies
    • Power Amplifier: 4.5 V to 16.5 V, TAS5720L
    • Power Amplifier: 4.5 V to 26.4 V, TAS5720M
    • Digital I/O: 3.3 V
  • Protection: Thermal and Short-Circuit
  • Package: 4 mm × 4 mm, 32-pin VQFN
  • Mono Class-D Amplifier
    • 20 W at 0.15% THD Continuous into
      19 V / 4 Ω
  • TDM Audio Input
    • Up to 8 Channels (32-bit, 48 kHz)
  • I2C Control With 8 Selectable I2C Address
  • Power Supplies
    • Power Amplifier: 4.5 V to 16.5 V, TAS5720L
    • Power Amplifier: 4.5 V to 26.4 V, TAS5720M
    • Digital I/O: 3.3 V
  • Protection: Thermal and Short-Circuit
  • Package: 4 mm × 4 mm, 32-pin VQFN

Description

The TAS5720x device is a high-efficiency mono Class-D audio power amplifier optimized for high transient power capability to use the dynamic power headroom of small loudspeakers. The device is capable of delivering more than 15 W continuously into a 4-Ω speaker.

The digital time division multiplexed (TDM) interface enables up to eight devices to share the same bus.

The TAS5720x device is available in a 32-pin, 4 mm × 4 mm, VQFN package for a compact PCB footprint.

The TAS5720x device is a high-efficiency mono Class-D audio power amplifier optimized for high transient power capability to use the dynamic power headroom of small loudspeakers. The device is capable of delivering more than 15 W continuously into a 4-Ω speaker.

The digital time division multiplexed (TDM) interface enables up to eight devices to share the same bus.

The TAS5720x device is available in a 32-pin, 4 mm × 4 mm, VQFN package for a compact PCB footprint.

Subscribe to Welllinkchips !
Your Name
* Email
Submit a request