0
LM5168
  • LM5168
  • LM5168
  • LM5168

LM5168

ACTIVE

6-V to 120-V wide VIN, 300-mA DC-DC converter with Fly-Buck™ capability

Texas Instruments LM5168 Product Info

1 April 2026 1

Parameters

Rating

Catalog

Topology

Buck, Flybuck

Iout (max) (A)

0.3

Vin (max) (V)

120

Vin (min) (V)

6

Vout (max) (V)

48

Vout (min) (V)

1.2

Switch current limit (typ) (A)

0.3

Features

Enable, Forced PWM, Light Load Efficiency, Over Current Protection, Power good, Pre-Bias Start-Up, Soft Start Fixed, Synchronous Rectification, UVLO adjustable

Control mode

Constant on-time (COT)

Operating temperature range (°C)

-40 to 150

Iq (typ) (A)

0.00001

Duty cycle (max) (%)

100

TI functional safety category

Functional Safety-Capable

Package

HSOIC (DDA)-8-29.4 mm² 4.9 x 6

Features

  • Functional Safety-Capable
  • Designed for reliability in rugged applications
    • Wide input voltage range of 6V to 120V absolute maximum
    • Junction temperature range: –40°C to +150°C
    • Fixed 3ms internal soft-start timer
    • Peak and valley current-limit protection
    • Input UVLO and thermal shutdown protection
  • Designed for scalable industrial power supplies and battery packs
    • Low minimum on and off times of 50ns
    • Adjustable switching frequency up to 1MHz
    • Diode emulation for high light-load efficiency
    • Auto mode with low quiescent current (< 10µA)
    • FPWM for Fly-Buck converter capability
    • 3µA shutdown quiescent current
    • Pin-to-pin compatible with LM5164-Q1, LM5163-Q1, and LM5013-Q1
    • Similar pinout and functionality to LM5017 and LM34927.
  • Integration reduces design size and cost
    • COT mode control architecture
    • Integrated 1.9Ω NFET buck switch
    • Integrated 0.71Ω NFET synchronous rectifier
    • 1.2V internal voltage reference
    • No loop compensation components
    • Internal VCC bias regulator and boot diode
    • Open-drain power-good indicator
    • Package options: SOIC PowerPAD™-8 integrated circuit package or WSON-8 package
  • Functional Safety-Capable
  • Designed for reliability in rugged applications
    • Wide input voltage range of 6V to 120V absolute maximum
    • Junction temperature range: –40°C to +150°C
    • Fixed 3ms internal soft-start timer
    • Peak and valley current-limit protection
    • Input UVLO and thermal shutdown protection
  • Designed for scalable industrial power supplies and battery packs
    • Low minimum on and off times of 50ns
    • Adjustable switching frequency up to 1MHz
    • Diode emulation for high light-load efficiency
    • Auto mode with low quiescent current (< 10µA)
    • FPWM for Fly-Buck converter capability
    • 3µA shutdown quiescent current
    • Pin-to-pin compatible with LM5164-Q1, LM5163-Q1, and LM5013-Q1
    • Similar pinout and functionality to LM5017 and LM34927.
  • Integration reduces design size and cost
    • COT mode control architecture
    • Integrated 1.9Ω NFET buck switch
    • Integrated 0.71Ω NFET synchronous rectifier
    • 1.2V internal voltage reference
    • No loop compensation components
    • Internal VCC bias regulator and boot diode
    • Open-drain power-good indicator
    • Package options: SOIC PowerPAD™-8 integrated circuit package or WSON-8 package

Description

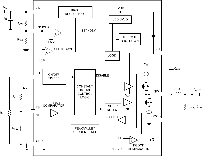
The LM5169 and LM5168 synchronous buck converters are designed to regulate over a wide input voltage range, minimizing the need for external surge suppression components. A minimum controllable on time of 50ns facilitates large step-down conversion ratios, enabling the direct step-down from a 48V nominal input to low-voltage rails for reduced system complexity and design cost. The LM516x operates during input voltage dips as low as 6V, at nearly 100% duty cycle if needed, making the device an excellent choice for wide input supply range industrial and high cell count battery pack applications.

With integrated high-side and low-side power MOSFETs, the LM5169 delivers up to 0.65A of output current and the LM5168 delivers up to 0.3A of output current. A constant on-time (COT) control architecture provides nearly constant switching frequency with excellent load and line transient response. The LM516x is available in FPWM or auto mode versions. FPWM mode provides forced CCM operation across the entire load range supporting isolated Fly-Buck converter applications. Auto mode enables ultra-low IQ and diode emulation mode operation for high light-load efficiency.

The LM5169 and LM5168 synchronous buck converters are designed to regulate over a wide input voltage range, minimizing the need for external surge suppression components. A minimum controllable on time of 50ns facilitates large step-down conversion ratios, enabling the direct step-down from a 48V nominal input to low-voltage rails for reduced system complexity and design cost. The LM516x operates during input voltage dips as low as 6V, at nearly 100% duty cycle if needed, making the device an excellent choice for wide input supply range industrial and high cell count battery pack applications.

With integrated high-side and low-side power MOSFETs, the LM5169 delivers up to 0.65A of output current and the LM5168 delivers up to 0.3A of output current. A constant on-time (COT) control architecture provides nearly constant switching frequency with excellent load and line transient response. The LM516x is available in FPWM or auto mode versions. FPWM mode provides forced CCM operation across the entire load range supporting isolated Fly-Buck converter applications. Auto mode enables ultra-low IQ and diode emulation mode operation for high light-load efficiency.

Subscribe to Welllinkchips !
Your Name
* Email
Submit a request