0
LM5163
  • LM5163
  • LM5163
  • LM5163
  • LM5163

LM5163

ACTIVE

100-V input, 0.5-A synchronous buck DC/DC converter with ultra-low IQ

Texas Instruments LM5163 Product Info

1 April 2026 0

Parameters

Rating

Catalog

Topology

Buck

Iout (max) (A)

0.5

Vin (max) (V)

100

Vin (min) (V)

6

Vout (max) (V)

90

Vout (min) (V)

1.2

Switch current limit (typ) (A)

0.5

Features

Enable, Light Load Efficiency, Over Current Protection, Power good, Soft Start Fixed, Synchronous Rectification

Control mode

Constant on-time (COT)

Operating temperature range (°C)

-40 to 150

Iq (typ) (A)

0.0000105

Duty cycle (max) (%)

99

TI functional safety category

Functional Safety-Capable

Package

HSOIC (DDA)-8-29.4 mm² 4.9 x 6

Features

  • Designed for reliable and rugged applications
    • Wide input voltage range of 6V to 100V
    • Junction temperature range: –40°C to +150°C
    • Fixed 3ms internal soft-start timer
    • Peak and valley current-limit protection
    • Input UVLO and thermal shutdown protection
  • Optimized for ultra-low EMI requirements
    • Meets CISPR 25 class 5 standard
  • Suited for scalable Industrial power supplies and battery packs
    • Low minimum on- and off-times of 50ns
    • Adjustable switching frequency up to 1MHz
    • Diode emulation for high light-load efficiency
    • 10.5µA no-load input quiescent current
    • 3µA shutdown quiescent current
  • Integration reduces design size and cost
    • COT mode control architecture
    • Integrated 0.725Ω NFET buck switch
    • Integrated 0.34Ω NFET synchronous rectifier eliminates external Schottky diode
    • 1.2V internal voltage reference
    • No loop compensation components
    • Internal VCC bias regulator and boot diode
    • Open-drain power good indicator
    • 8-pin SOIC package with PowerPAD™
  • Create a custom regulator design using WEBENCH power designer
  • Designed for reliable and rugged applications
    • Wide input voltage range of 6V to 100V
    • Junction temperature range: –40°C to +150°C
    • Fixed 3ms internal soft-start timer
    • Peak and valley current-limit protection
    • Input UVLO and thermal shutdown protection
  • Optimized for ultra-low EMI requirements
    • Meets CISPR 25 class 5 standard
  • Suited for scalable Industrial power supplies and battery packs
    • Low minimum on- and off-times of 50ns
    • Adjustable switching frequency up to 1MHz
    • Diode emulation for high light-load efficiency
    • 10.5µA no-load input quiescent current
    • 3µA shutdown quiescent current
  • Integration reduces design size and cost
    • COT mode control architecture
    • Integrated 0.725Ω NFET buck switch
    • Integrated 0.34Ω NFET synchronous rectifier eliminates external Schottky diode
    • 1.2V internal voltage reference
    • No loop compensation components
    • Internal VCC bias regulator and boot diode
    • Open-drain power good indicator
    • 8-pin SOIC package with PowerPAD™
  • Create a custom regulator design using WEBENCH power designer

Description

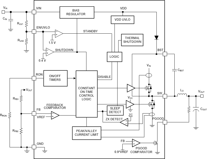
The LM5163 synchronous buck converter is designed to regulate over a wide input voltage range, minimizing the need for external surge suppression components. A minimum controllable on-time of 50ns facilitates large step-down conversion ratios, enabling the direct step-down from a 48V nominal input to low-voltage rails for reduced system complexity and solution cost. The LM5163 operates during input voltage dips as low as 6V, at nearly 100% duty cycle if needed, making the device an excellent choice for wide input supply range industrial and high cell count battery pack applications.

With integrated high-side and low-side power MOSFETs, the LM5163 delivers up to 0.5A of output current. A constant on-time (COT) control architecture provides nearly constant switching frequency with excellent load and line transient response. Additional features of the LM5163 include ultra-low IQ and diode emulation mode operation for high light-load efficiency, innovative peak and valley overcurrent protection, integrated VCC bias supply and bootstrap diode, precision enable and input UVLO, and thermal shutdown protection with automatic recovery. An open-drain PGOOD indicator provides sequencing, fault reporting, and output voltage monitoring.

The LM5163 is available in a thermally-enhanced, 8-pin SO PowerPAD™ package. The device 1.27mm pin pitch provides adequate spacing for high-voltage applications.

The LM5163 synchronous buck converter is designed to regulate over a wide input voltage range, minimizing the need for external surge suppression components. A minimum controllable on-time of 50ns facilitates large step-down conversion ratios, enabling the direct step-down from a 48V nominal input to low-voltage rails for reduced system complexity and solution cost. The LM5163 operates during input voltage dips as low as 6V, at nearly 100% duty cycle if needed, making the device an excellent choice for wide input supply range industrial and high cell count battery pack applications.

With integrated high-side and low-side power MOSFETs, the LM5163 delivers up to 0.5A of output current. A constant on-time (COT) control architecture provides nearly constant switching frequency with excellent load and line transient response. Additional features of the LM5163 include ultra-low IQ and diode emulation mode operation for high light-load efficiency, innovative peak and valley overcurrent protection, integrated VCC bias supply and bootstrap diode, precision enable and input UVLO, and thermal shutdown protection with automatic recovery. An open-drain PGOOD indicator provides sequencing, fault reporting, and output voltage monitoring.

The LM5163 is available in a thermally-enhanced, 8-pin SO PowerPAD™ package. The device 1.27mm pin pitch provides adequate spacing for high-voltage applications.

Subscribe to Welllinkchips !
Your Name
* Email
Submit a request