0
LM5160A
  • LM5160A
  • LM5160A
  • LM5160A

LM5160A

ACTIVE

LM5160A Wide Input 65V, 2A Synchronous Buck / Fly-Buck™ Converter

Texas Instruments LM5160A Product Info

1 April 2026 1

Parameters

Rating

Catalog

Topology

Buck, Flybuck

Iout (max) (A)

2

Vin (max) (V)

65

Vin (min) (V)

4.5

Vout (max) (V)

60

Vout (min) (V)

2

Switch current limit (typ) (A)

2.5

Features

Enable, Light load efficiency, Pre-bias soft start, Synchronous rectification

Control mode

Constant on-time (COT)

Operating temperature range (°C)

-40 to 125

Duty cycle (max) (%)

92

Package

WSON (DNT)-12-16 mm² 4 x 4

Features

  • Wide 4.5-V to 65-V Input Voltage Range
  • Integrated High-Side and Low-Side Switches
    • No External Schottky Diode Required
  • 2-A Maximum Load Current
  • Adaptive Constant On-Time Control
    • No External Loop Compensation
    • Fast Transient Response
  • Selectable Forced PWM or DCM Operation
    • FPWM Supports Multi-Output Fly-Buck™
  • Nearly Constant Switching Frequency
    • Resistor Adjustable up to 1 MHz
  • Programmable Soft-Start Time
  • Prebiased Start-Up
  • ±1% Feedback Voltage Reference
  • LM5160A Allows External VCC Bias
  • Inherent Protection Features for Robust Design
    • Peak Current Limiting Protection
    • Adjustable Input UVLO and Hysteresis
    • VCC and Gate Drive UVLO Protection
    • Thermal Shutdown Protection With Hysteresis
  • Create a Custom Design Using the LM5160A With the WEBENCH® Power Designer
  • Wide 4.5-V to 65-V Input Voltage Range
  • Integrated High-Side and Low-Side Switches
    • No External Schottky Diode Required
  • 2-A Maximum Load Current
  • Adaptive Constant On-Time Control
    • No External Loop Compensation
    • Fast Transient Response
  • Selectable Forced PWM or DCM Operation
    • FPWM Supports Multi-Output Fly-Buck™
  • Nearly Constant Switching Frequency
    • Resistor Adjustable up to 1 MHz
  • Programmable Soft-Start Time
  • Prebiased Start-Up
  • ±1% Feedback Voltage Reference
  • LM5160A Allows External VCC Bias
  • Inherent Protection Features for Robust Design
    • Peak Current Limiting Protection
    • Adjustable Input UVLO and Hysteresis
    • VCC and Gate Drive UVLO Protection
    • Thermal Shutdown Protection With Hysteresis
  • Create a Custom Design Using the LM5160A With the WEBENCH® Power Designer

Description

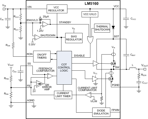
The LM5160/A is a 65-V, 2-A synchronous step-down converter with integrated high-side and low-side MOSFETs. The adaptive constant on-time control scheme requires no loop compensation and supports high step-down ratios with fast transient response. An internal feedback amplifier maintains ±1% output voltage regulation over the entire operating temperature range. The on-time varies inversely with input voltage resulting in nearly constant switching frequency.

Peak and valley current limit circuits protect against overload conditions. The undervoltage lockout (EN/UVLO) circuit provides independently adjustable input undervoltage threshold and hysteresis. The LM5160/A is programmed through the FPWM pin to operate in continuous conduction mode (CCM) from no load to full load or to automatically switch to discontinuous conduction mode (DCM) at light load for higher efficiency. Forced CCM operation supports multiple-output and isolated Fly-Buck applications using a coupled inductor.

The LM5160A shares the same features and pin configuration as the LM5160. An external bias supply can be connected to the VCC pin of the LM5160A in Buck and Fly-Buck applications. This additional capability lowers IC power dissipation and improves efficiency at high input voltages.

The LM5160/A is a 65-V, 2-A synchronous step-down converter with integrated high-side and low-side MOSFETs. The adaptive constant on-time control scheme requires no loop compensation and supports high step-down ratios with fast transient response. An internal feedback amplifier maintains ±1% output voltage regulation over the entire operating temperature range. The on-time varies inversely with input voltage resulting in nearly constant switching frequency.

Peak and valley current limit circuits protect against overload conditions. The undervoltage lockout (EN/UVLO) circuit provides independently adjustable input undervoltage threshold and hysteresis. The LM5160/A is programmed through the FPWM pin to operate in continuous conduction mode (CCM) from no load to full load or to automatically switch to discontinuous conduction mode (DCM) at light load for higher efficiency. Forced CCM operation supports multiple-output and isolated Fly-Buck applications using a coupled inductor.

The LM5160A shares the same features and pin configuration as the LM5160. An external bias supply can be connected to the VCC pin of the LM5160A in Buck and Fly-Buck applications. This additional capability lowers IC power dissipation and improves efficiency at high input voltages.

Subscribe to Welllinkchips !
Your Name
* Email
Submit a request