0
LM5115
  • LM5115
  • LM5115
  • LM5115
  • LM5115
  • LM5115

LM5115

ACTIVE

75V, Secondary Side Post Regulator/ Synchronous Buck Controller

Texas Instruments LM5115 Product Info

1 April 2026 0

Parameters

Rating

Catalog

Topology

Buck

Vin (max) (V)

75

Vin (min) (V)

4.5

Vout (max) (V)

13.5

Vout (min) (V)

0.75

Control mode

Voltage mode, current mode

Features

Frequency synchronization

Duty cycle (max) (%)

85

Number of phases

1

Operating temperature range (°C)

-40 to 125

Package

TSSOP (PW)-16-32 mm² 5 x 6.4

Features

  • Self-Synchronization to Main Channel Output
  • Standalone DC/DC Synchronous Buck Mode
  • Leading Edge Pulse Width Modulation
  • Voltage-Mode Control with Current Injection and Input Line Feed-Forward
  • Operates from AC or DC Input up to 75V
  • Wide 4.5V to 30V Bias Supply Range
  • Wide 0.75V to 13.5V Output Range.
  • Top and Bottom Gate Drivers Sink 2.5A Peak
  • Adaptive Gate Driver Dead-Time Control
  • Wide Bandwidth Error Amplifier (4MHz)
  • Programmable Soft-Start
  • Thermal Shutdown Protection
  • TSSOP-16 or Thermally Enhanced WSON-16 Packages

All trademarks are the property of their respective owners.

  • Self-Synchronization to Main Channel Output
  • Standalone DC/DC Synchronous Buck Mode
  • Leading Edge Pulse Width Modulation
  • Voltage-Mode Control with Current Injection and Input Line Feed-Forward
  • Operates from AC or DC Input up to 75V
  • Wide 4.5V to 30V Bias Supply Range
  • Wide 0.75V to 13.5V Output Range.
  • Top and Bottom Gate Drivers Sink 2.5A Peak
  • Adaptive Gate Driver Dead-Time Control
  • Wide Bandwidth Error Amplifier (4MHz)
  • Programmable Soft-Start
  • Thermal Shutdown Protection
  • TSSOP-16 or Thermally Enhanced WSON-16 Packages

All trademarks are the property of their respective owners.

Description

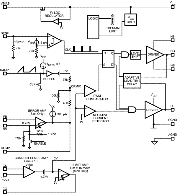
The LM5115 is a versatile switching regulator controller. It has two main application configurations. The first is utilizing the Secondary Side Post Regulation (SSPR) technique to implement multiple output power converters. In the second configuration, it can be used as a standalone synchronous buck controller (Please see for more details). The SSPR technique develops a highly efficient and well regulated auxiliary output from the secondary side switching waveform of an isolated power converter. Regulation of the auxiliary output voltage is achieved by leading edge pulse width modulation (PWM) of the main channel duty cycle. Leading edge modulation is compatible with either current mode or voltage mode control of the main output. The LM5115 drives external high side and low side NMOS power switches configured as a synchronous buck regulator. A current sense amplifier provides overload protection and operates over a wide common mode input range. Additional features include a low dropout (LDO) bias regulator, error amplifier, precision reference, adaptive dead time control of the gate signals and thermal shutdown.

The LM5115 is a versatile switching regulator controller. It has two main application configurations. The first is utilizing the Secondary Side Post Regulation (SSPR) technique to implement multiple output power converters. In the second configuration, it can be used as a standalone synchronous buck controller (Please see for more details). The SSPR technique develops a highly efficient and well regulated auxiliary output from the secondary side switching waveform of an isolated power converter. Regulation of the auxiliary output voltage is achieved by leading edge pulse width modulation (PWM) of the main channel duty cycle. Leading edge modulation is compatible with either current mode or voltage mode control of the main output. The LM5115 drives external high side and low side NMOS power switches configured as a synchronous buck regulator. A current sense amplifier provides overload protection and operates over a wide common mode input range. Additional features include a low dropout (LDO) bias regulator, error amplifier, precision reference, adaptive dead time control of the gate signals and thermal shutdown.

Subscribe to Welllinkchips !
Your Name
* Email
Submit a request