0
LM5025
  • LM5025
  • LM5025
  • LM5025
  • LM5025

LM5025

ACTIVE

90V active clamp voltage mode PWM controller with P or N-channel clamp FET and 0.25V CS threshold

Texas Instruments LM5025 Product Info

1 April 2026 0

Parameters

Topology

Active-clamp forward, Forward

Control mode

Feedforward

Features

Current limiting, High-voltage startup, Leading edge blanking, Soft start, Supports NFET clamp, Supports PFET clamp, Thermal shutdown

Duty cycle (max) (%)

80

Package

TSSOP (PW)-16-32 mm² 5 x 6.4

Features

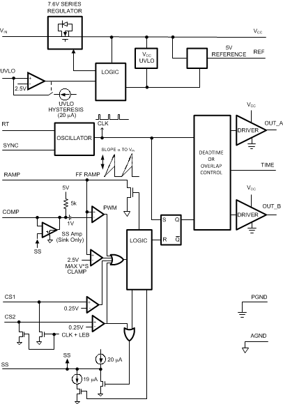
  • Internal Start-Up Bias Regulator
  • 3-A Compound Main Gate Driver
  • Programmable Line Undervoltage Lockout (UVLO)
    With Adjustable Hysteresis
  • Voltage Mode Control With Feed-Forward
  • Adjustable Dual-Mode Overcurrent Protection
  • Programmable Overlap or Deadtime Between the
    Main and Active Clamp Outputs
  • Volt × Second Clamp
  • Programmable Soft-Start
  • Leading Edge Blanking
  • Single Resistor Programmable Oscillator
  • Oscillator UP and DOWN Sync Capability
  • Precision 5-V Reference
  • Thermal Shutdown
  • Internal Start-Up Bias Regulator
  • 3-A Compound Main Gate Driver
  • Programmable Line Undervoltage Lockout (UVLO)
    With Adjustable Hysteresis
  • Voltage Mode Control With Feed-Forward
  • Adjustable Dual-Mode Overcurrent Protection
  • Programmable Overlap or Deadtime Between the
    Main and Active Clamp Outputs
  • Volt × Second Clamp
  • Programmable Soft-Start
  • Leading Edge Blanking
  • Single Resistor Programmable Oscillator
  • Oscillator UP and DOWN Sync Capability
  • Precision 5-V Reference
  • Thermal Shutdown

Description

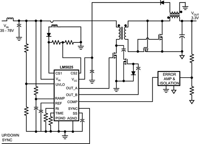
The LM5025 PWM controller contains all of the features necessary to implement power converters using the active clamp and reset technique. The device can be configured to control either a P-channel clamp switch or an N-channel clamp switch. With the active clamp technique, higher efficiencies and greater power densities can be realized compared to conventional catch winding or RDC clamp and reset techniques.

Two control outputs are provided, the main power switch control (OUT_A), and the active clamp switch control (OUT_B). The active clamp output can be configured for either a specified overlap time (for P-channel switch applications) or a specified deadtime (for N_channel applications). The two internal compound gate drivers parallel both MOS and bipolar devices, providing superior gate drive characteristics. This controller is designed for high-speed operation including an oscillator frequency range up to 1 MHz and total PWM and current sense propagation delays less than 100 ns.

The LM5025 includes a high-voltage start-up regulator that operates over a wide input range of 13 V to 90 V. Additional features include: line undervoltage lockout (UVLO), soft-start, oscillator UP and DOWN sync capability, precision reference and thermal shutdown.

The LM5025 PWM controller contains all of the features necessary to implement power converters using the active clamp and reset technique. The device can be configured to control either a P-channel clamp switch or an N-channel clamp switch. With the active clamp technique, higher efficiencies and greater power densities can be realized compared to conventional catch winding or RDC clamp and reset techniques.

Two control outputs are provided, the main power switch control (OUT_A), and the active clamp switch control (OUT_B). The active clamp output can be configured for either a specified overlap time (for P-channel switch applications) or a specified deadtime (for N_channel applications). The two internal compound gate drivers parallel both MOS and bipolar devices, providing superior gate drive characteristics. This controller is designed for high-speed operation including an oscillator frequency range up to 1 MHz and total PWM and current sense propagation delays less than 100 ns.

The LM5025 includes a high-voltage start-up regulator that operates over a wide input range of 13 V to 90 V. Additional features include: line undervoltage lockout (UVLO), soft-start, oscillator UP and DOWN sync capability, precision reference and thermal shutdown.

Subscribe to Welllinkchips !
Your Name
* Email
Submit a request