0
LM5025C
  • LM5025C
  • LM5025C
  • LM5025C

LM5025C

ACTIVE

90V active clamp voltage mode PWM controller with P or N-channel clamp FET and 90% max duty cycle Package Package

Texas Instruments LM5025C Product Info

1 April 2026 1

Parameters

Topology

Active-clamp forward, Forward

Control mode

Feedforward

Features

Current limiting, High-voltage startup, Leading edge blanking, Soft start, Supports NFET clamp, Supports PFET clamp, Thermal shutdown

Duty cycle (max) (%)

91

Package

TSSOP (PW)-16-32 mm² 5 x 6.4

Features

  • Internal Start-Up Bias Regulator
  • 3A Compound Main Gate Driver
  • Programmable Line Under-Voltage Lockout (UVLO) with Adjustable Hysteresis
  • Voltage Mode Control with Feed-Forward
  • Adjustable Dual Mode Over-Current Protection
  • Programmable Overlap or Deadtime between the Main and Active Clamp Outputs
  • Volt x Second Clamp
  • Programmable Soft-start
  • Leading Edge Blanking
  • Single Resistor Programmable Oscillator
  • Oscillator UP / DOWN Sync Capability
  • Precision 5V Reference
  • Thermal Shutdown

Package

  • TSSOP-16

All trademarks are the property of their respective owners.

  • Internal Start-Up Bias Regulator
  • 3A Compound Main Gate Driver
  • Programmable Line Under-Voltage Lockout (UVLO) with Adjustable Hysteresis
  • Voltage Mode Control with Feed-Forward
  • Adjustable Dual Mode Over-Current Protection
  • Programmable Overlap or Deadtime between the Main and Active Clamp Outputs
  • Volt x Second Clamp
  • Programmable Soft-start
  • Leading Edge Blanking
  • Single Resistor Programmable Oscillator
  • Oscillator UP / DOWN Sync Capability
  • Precision 5V Reference
  • Thermal Shutdown

Package

  • TSSOP-16

All trademarks are the property of their respective owners.

Description

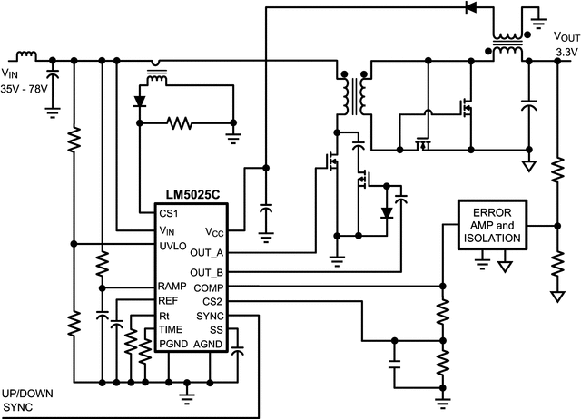
The LM5025C is a functional variant of the LM5025 active clamp PWM controller. The functional differences of the LM5025C are: The maximum duty cycle of the LM5025C is increased from 80% to 91%. The soft-start capacitor charging current is increased from 20 µA to 90 µA. The VCC regulator current limit threshold is increased from 25 mA to 55 mA. The CS1 and CS2 current limit thresholds have been increased to 0.5V. The internal CS2 filter discharge device has been disabled and no longer operates each clock cycle. The internal VCC and VREF regulators continue to operate when the line UVLO pin is below threshold.

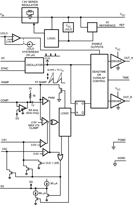
The LM5025C PWM controller contains all of the features necessary to implement power converters utilizing the Active Clamp / Reset technique. With the active clamp technique, higher efficiencies and greater power densities can be realized compared to conventional catch winding or RDC clamp / reset techniques. Two control outputs are provided, the main power switch control (OUT_A) and the active clamp switch control (OUT_B). The two internal compound gate drivers parallel both MOS and Bipolar devices, providing superior gate drive characteristics. This controller is designed for high-speed operation including an oscillator frequency range up to 1MHz and total PWM and current sense propagation delays less than 100 ns. The LM5025C includes a high-voltage start-up regulator that operates over a wide input range of 13V to 90V. Additional features include: Line Under Voltage Lockout (UVLO), softstart, oscillator UP/DOWN sync capability, precision reference and thermal shutdown.

The LM5025C is a functional variant of the LM5025 active clamp PWM controller. The functional differences of the LM5025C are: The maximum duty cycle of the LM5025C is increased from 80% to 91%. The soft-start capacitor charging current is increased from 20 µA to 90 µA. The VCC regulator current limit threshold is increased from 25 mA to 55 mA. The CS1 and CS2 current limit thresholds have been increased to 0.5V. The internal CS2 filter discharge device has been disabled and no longer operates each clock cycle. The internal VCC and VREF regulators continue to operate when the line UVLO pin is below threshold.

The LM5025C PWM controller contains all of the features necessary to implement power converters utilizing the Active Clamp / Reset technique. With the active clamp technique, higher efficiencies and greater power densities can be realized compared to conventional catch winding or RDC clamp / reset techniques. Two control outputs are provided, the main power switch control (OUT_A) and the active clamp switch control (OUT_B). The two internal compound gate drivers parallel both MOS and Bipolar devices, providing superior gate drive characteristics. This controller is designed for high-speed operation including an oscillator frequency range up to 1MHz and total PWM and current sense propagation delays less than 100 ns. The LM5025C includes a high-voltage start-up regulator that operates over a wide input range of 13V to 90V. Additional features include: Line Under Voltage Lockout (UVLO), softstart, oscillator UP/DOWN sync capability, precision reference and thermal shutdown.

Subscribe to Welllinkchips !
Your Name
* Email
Submit a request