0
LM22679-Q1
  • LM22679-Q1
  • LM22679-Q1

LM22679-Q1

ACTIVE

5A SIMPLE SWITCHER, Step-Down Voltage Regulator with Adjustable Soft-Start & Current Limit

Texas Instruments LM22679-Q1 Product Info

1 April 2026 1

Parameters

Rating

Automotive

Topology

Buck

Iout (max) (A)

5

Vin (max) (V)

42

Vin (min) (V)

4.5

Vout (max) (V)

37

Vout (min) (V)

1.285

Features

Adjustable current limit, Fixed Output, Over Current Protection, Soft Start Adjustable

Control mode

Voltage mode

Operating temperature range (°C)

-40 to 125

Iq (typ) (A)

0.0034

Duty cycle (max) (%)

90

Package

TO-263 (NDR)-7-142.3416 mm² 10.16 x 14.01

Features

  • New product available: LM61460 3-V to 36-V, 6-A low EMI synchronous converter
  • Wide input voltage range: 4.5 V to 42 V
  • Internally compensated voltage mode control
  • Stable with low-ESR ceramic capacitors
  • 100-mΩ N-channel MOSFET
  • Output voltage options: -ADJ (outputs as low as 1.285 V) -5.0 (output fixed to 5 V)
  • ±1.5% feedback reference accuracy
  • Switching frequency of 500 kHz
  • –40°C to 125°C operating junction temperature range
  • Adjustable soft start
  • Adjustable current limit
  • Integrated bootstrap diode
  • Fully WEBENCH enabled
  • LM22679-Q1 is AEC-Q100 qualified and manufactured on an automotive-grade flow
  • PFM (exposed pad) package
  • New product available: LM61460 3-V to 36-V, 6-A low EMI synchronous converter
  • Wide input voltage range: 4.5 V to 42 V
  • Internally compensated voltage mode control
  • Stable with low-ESR ceramic capacitors
  • 100-mΩ N-channel MOSFET
  • Output voltage options: -ADJ (outputs as low as 1.285 V) -5.0 (output fixed to 5 V)
  • ±1.5% feedback reference accuracy
  • Switching frequency of 500 kHz
  • –40°C to 125°C operating junction temperature range
  • Adjustable soft start
  • Adjustable current limit
  • Integrated bootstrap diode
  • Fully WEBENCH enabled
  • LM22679-Q1 is AEC-Q100 qualified and manufactured on an automotive-grade flow
  • PFM (exposed pad) package

Description

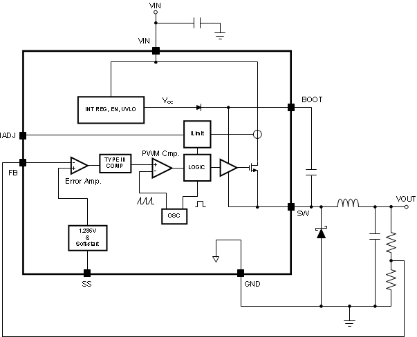
The LM22679 switching regulator provides all of the functions necessary to implement an efficient high-voltage step-down (buck) regulator using a minimum of external components. This easy-to-use regulator incorporates a 42-V N-channel MOSFET switch that can provide up to 5 A of load current. Excellent line and load regulation along with high efficiency (> 90%) are featured. Voltage mode control offers short minimum on-time, allowing the widest ratio between input and output voltages. Internal loop compensation means that the user is free from the tedious task of calculating the loop compensation components. Fixed 5-V output and adjustable output voltage options are available. A switching frequency of 500 kHz allows for small external components and good transient response. An adjustable soft-start feature is provided through the selection of a single external capacitor. In addition, the switch-current limit can be programmed with a single external resistor, allowing solution optimization. The LM22679 device also has built-in thermal shutdown and current limiting to protect against accidental overloads.

The new product, LM61460, offers higher efficiency, lower stand-by quiescent current, and improved EMI performance. See the device comparison table to compare. Start WEBENCH design with LM61460

The LM22679 device is a member of Texas Instruments’ SIMPLE SWITCHER family. The SIMPLE SWITCHER concept provides for an easy to use complete design using a minimum number of external components and the TI WEBENCH design tool. TI’s WEBENCH tool includes features such as external component calculation, electrical simulation, thermal simulation, and Build-It boards for easy design-in.

The LM22679 switching regulator provides all of the functions necessary to implement an efficient high-voltage step-down (buck) regulator using a minimum of external components. This easy-to-use regulator incorporates a 42-V N-channel MOSFET switch that can provide up to 5 A of load current. Excellent line and load regulation along with high efficiency (> 90%) are featured. Voltage mode control offers short minimum on-time, allowing the widest ratio between input and output voltages. Internal loop compensation means that the user is free from the tedious task of calculating the loop compensation components. Fixed 5-V output and adjustable output voltage options are available. A switching frequency of 500 kHz allows for small external components and good transient response. An adjustable soft-start feature is provided through the selection of a single external capacitor. In addition, the switch-current limit can be programmed with a single external resistor, allowing solution optimization. The LM22679 device also has built-in thermal shutdown and current limiting to protect against accidental overloads.

The new product, LM61460, offers higher efficiency, lower stand-by quiescent current, and improved EMI performance. See the device comparison table to compare. Start WEBENCH design with LM61460

The LM22679 device is a member of Texas Instruments’ SIMPLE SWITCHER family. The SIMPLE SWITCHER concept provides for an easy to use complete design using a minimum number of external components and the TI WEBENCH design tool. TI’s WEBENCH tool includes features such as external component calculation, electrical simulation, thermal simulation, and Build-It boards for easy design-in.

Subscribe to Welllinkchips !
Your Name
* Email
Submit a request