0
LM5022
  • LM5022
  • LM5022
  • LM5022
  • LM5022

LM5022

ACTIVE

6-60V Wide Vin, current mode boost, SEPIC and Flyback controller

Texas Instruments LM5022 Product Info

1 April 2026 0

Parameters

Rating

Catalog

Topology

Boost, Flyback, Forward, SEPIC

Vin (max) (V)

60

Vin (min) (V)

6

Vout (max) (V)

300

Vout (min) (V)

1.25

Control mode

current mode

Features

Enable, Frequency synchronization, Nonsynchronous rectification, UVLO adjustable

Duty cycle (max) (%)

90

Iq (typ) (A)

0.0035

Operating temperature range (°C)

-40 to 125

Package

VSSOP (DGS)-10-14.7 mm² 3 x 4.9

Features

  • Internal 60-V start-up regulator
  • 1-A Peak MOSFET gate driver
  • VIN Range: 6 V to 60 V (operates down to 3 V after start-up)
  • Duty cycle limit of 90%
  • Programmable UVLO with hysteresis
  • Cycle-by-cycle current limit
  • External synchronizable (AC-coupled)
  • Single resistor oscillator frequency set
  • Slope compensation
  • Adjustable soft start
  • 10-Pin VSSOP package
  • Internal 60-V start-up regulator
  • 1-A Peak MOSFET gate driver
  • VIN Range: 6 V to 60 V (operates down to 3 V after start-up)
  • Duty cycle limit of 90%
  • Programmable UVLO with hysteresis
  • Cycle-by-cycle current limit
  • External synchronizable (AC-coupled)
  • Single resistor oscillator frequency set
  • Slope compensation
  • Adjustable soft start
  • 10-Pin VSSOP package

Description

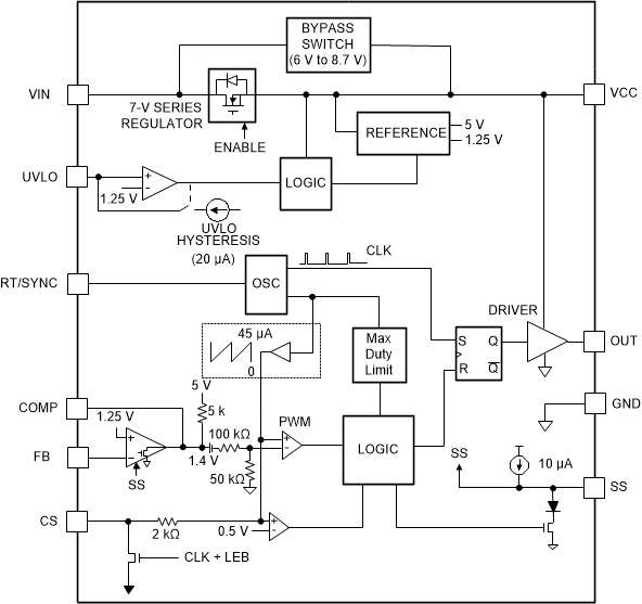
The LM5022 device is a high-voltage, low-side, N-channel MOSFET controller ideal for use in boost and SEPIC regulators. It contains all of the features required to implement single-ended primary topologies. Output voltage regulation is based on current-mode control, which eases the design of loop compensation while providing inherent input voltage feedforward. The LM5022 includes a start-up regulator that operates over a wide input range of 6 V to 60 V. The PWM controller is designed for high-speed capability including an oscillator frequency range up to 2.2 MHz and total propagation delays less than 100 ns. Additional features include an error amplifier, precision reference, line undervoltage lockout, cycle-by-cycle current limit, slope compensation, soft start, external synchronization capability, and thermal shutdown. The LM5022 is available in the 10-pin VSSOP package.

The LM5022 device is a high-voltage, low-side, N-channel MOSFET controller ideal for use in boost and SEPIC regulators. It contains all of the features required to implement single-ended primary topologies. Output voltage regulation is based on current-mode control, which eases the design of loop compensation while providing inherent input voltage feedforward. The LM5022 includes a start-up regulator that operates over a wide input range of 6 V to 60 V. The PWM controller is designed for high-speed capability including an oscillator frequency range up to 2.2 MHz and total propagation delays less than 100 ns. Additional features include an error amplifier, precision reference, line undervoltage lockout, cycle-by-cycle current limit, slope compensation, soft start, external synchronization capability, and thermal shutdown. The LM5022 is available in the 10-pin VSSOP package.

Subscribe to Welllinkchips !
Your Name
* Email
Submit a request