0
LM5002
  • LM5002
  • LM5002
  • LM5002
  • LM5002
  • LM5002

LM5002

ACTIVE

3.1-75V Wide Vin, 0.5A Current Mode Boost, Flyback, Sepic Converter

Texas Instruments LM5002 Product Info

1 April 2026 0

Parameters

Rating

Catalog

Topology

Boost, Flyback, Forward, SEPIC

Vin (max) (V)

75

Vin (min) (V)

3.1

Vout (max) (V)

75

Vout (min) (V)

1.26

Switch current limit (typ) (A)

0.5

Features

Enable, Frequency synchronization, Nonsynchronous rectification

Operating temperature range (°C)

-40 to 125

Iq (typ) (A)

0.0031

Duty cycle (max) (%)

85

Package

SOIC (D)-8-29.4 mm² 4.9 x 6

Features

  • Integrated 75-V N-channel MOSFET
  • Ultra-wide input voltage range from 3.1 V to 75 V
  • Integrated high voltage bias regulator
  • Adjustable output voltage
  • 1.5% output voltage accuracy
  • Current mode control with selectable compensation
  • Wide bandwidth error amplifier
  • Integrated current sensing and limiting
  • Integrated slope compensation
  • 85% maximum duty cycle limit
  • Single resistor oscillator programming
  • Oscillator synchronization capability
  • Enable and undervoltage lockout (UVLO) pin
  • 8-pin SOIC package
  • 8-pin WSON package
  • Thermal shutdown with hysteresis
  • Integrated 75-V N-channel MOSFET
  • Ultra-wide input voltage range from 3.1 V to 75 V
  • Integrated high voltage bias regulator
  • Adjustable output voltage
  • 1.5% output voltage accuracy
  • Current mode control with selectable compensation
  • Wide bandwidth error amplifier
  • Integrated current sensing and limiting
  • Integrated slope compensation
  • 85% maximum duty cycle limit
  • Single resistor oscillator programming
  • Oscillator synchronization capability
  • Enable and undervoltage lockout (UVLO) pin
  • 8-pin SOIC package
  • 8-pin WSON package
  • Thermal shutdown with hysteresis

Description

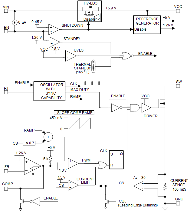
The LM5002 high voltage switch mode regulator features all of the functions necessary to implement efficient high voltage boost, flyback, SEPIC and forward converters, using few external components. This easy to use regulator integrates a 75-V N-Channel MOSFET with a 0.5-A peak current limit. Current mode control provides inherently simple loop compensation and line-voltage feed-forward for superior rejection of input transients. The switching frequency is set with a single resistor and is programmable up to 1.5 MHz. The oscillator can also be synchronized to an external clock. Additional protection features include: current limit, thermal shutdown, undervoltage lockout and remote shutdown capability. The device is available in both 8-pin SOIC and 8-pin WSON packages. To create a custom regulator design, use the LM5002 with WEBENCH® Power Designer.

The LM5002 high voltage switch mode regulator features all of the functions necessary to implement efficient high voltage boost, flyback, SEPIC and forward converters, using few external components. This easy to use regulator integrates a 75-V N-Channel MOSFET with a 0.5-A peak current limit. Current mode control provides inherently simple loop compensation and line-voltage feed-forward for superior rejection of input transients. The switching frequency is set with a single resistor and is programmable up to 1.5 MHz. The oscillator can also be synchronized to an external clock. Additional protection features include: current limit, thermal shutdown, undervoltage lockout and remote shutdown capability. The device is available in both 8-pin SOIC and 8-pin WSON packages. To create a custom regulator design, use the LM5002 with WEBENCH® Power Designer.

Subscribe to Welllinkchips !
Your Name
* Email
Submit a request