0
LM4950
  • LM4950
  • LM4950
  • LM4950

LM4950

ACTIVE

3.1-W, mono, 9.6- to 16-V, analog input Class-AB audio amplifier Key Specifications Key Specifications

Texas Instruments LM4950 Product Info

1 April 2026 0

Parameters

Audio input type

Analog Input

Architecture

Class-AB

Speaker channels (max)

Stereo

Control interface

Hardware

Output power (W)

7.5

Power stage supply (max) (V)

16

Power stage supply (min) (V)

9.6

THD + N at 1 kHz (%)

0.03

Load (min) (Ω)

4

Analog supply voltage (min) (V)

9.6

Analog supply voltage (max) (V)

16

Rating

Catalog

Operating temperature range (°C)

-40 to 85

Package

TO-263 (KTW)-9-145.796 mm² 10.16 x 14.35

Features

  • Pop & Click Circuitry Eliminates Noise During Turn-On and Turn-Off Transitions
  • Low Current, Active-Low Shutdown Mode
  • Low Quiescent Current
  • Stereo 3.1W Output, RL = 4Ω
  • Mono 7.5W BTL Output, RL = 8Ω
  • Short Circuit Protection
  • Unity-Gain Stable
  • External Gain Configuration Capability

Key Specifications

  • Quiescent Power Supply Current 16mA (typ)
  •  POUT (SE)
    • VDD = 12V, RL = 4Ω, 1% THD+N: 3.1W (typ)
  •  POUT (BTL)
    • VDD = 12V, RL = 8Ω, 10% THD+N: 7.5W (typ)
  • Shutdown Current 40μA (typ)

All trademarks are the property of their respective owners.

  • Pop & Click Circuitry Eliminates Noise During Turn-On and Turn-Off Transitions
  • Low Current, Active-Low Shutdown Mode
  • Low Quiescent Current
  • Stereo 3.1W Output, RL = 4Ω
  • Mono 7.5W BTL Output, RL = 8Ω
  • Short Circuit Protection
  • Unity-Gain Stable
  • External Gain Configuration Capability

Key Specifications

  • Quiescent Power Supply Current 16mA (typ)
  •  POUT (SE)
    • VDD = 12V, RL = 4Ω, 1% THD+N: 3.1W (typ)
  •  POUT (BTL)
    • VDD = 12V, RL = 8Ω, 10% THD+N: 7.5W (typ)
  • Shutdown Current 40μA (typ)

All trademarks are the property of their respective owners.

Description

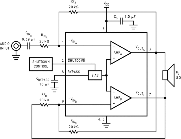
The LM4950 is a dual audio power amplifier primarily designed for demanding applications in flat panel monitors and TV's. It is capable of delivering 3.1 watts per channel to a 4Ω single-ended load with less than 1% THD+N or 7.5 watts mono BTL to an 8Ω load, with less than 10% THD+N from a 12VDC power supply.

Boomer audio power amplifiers were designed specifically to provide high quality output power with a minimal amount of external components. The LM4950 does not require bootstrap capacitors or snubber circuits. Therefore, it is ideally suited for display applications requiring high power and minimal size.

The LM4950 features a low-power consumption active-low shutdown mode. Additionally, the LM4950 features an internal thermal shutdown protection mechanism along with short circuit protection.

The LM4950 contains advanced pop & click circuitry that eliminates noises which would otherwise occur during turn-on and turn-off transitions.

The LM4950 is a unity-gain stable and can be configured by external gain-setting resistors.

The LM4950 is a dual audio power amplifier primarily designed for demanding applications in flat panel monitors and TV's. It is capable of delivering 3.1 watts per channel to a 4Ω single-ended load with less than 1% THD+N or 7.5 watts mono BTL to an 8Ω load, with less than 10% THD+N from a 12VDC power supply.

Boomer audio power amplifiers were designed specifically to provide high quality output power with a minimal amount of external components. The LM4950 does not require bootstrap capacitors or snubber circuits. Therefore, it is ideally suited for display applications requiring high power and minimal size.

The LM4950 features a low-power consumption active-low shutdown mode. Additionally, the LM4950 features an internal thermal shutdown protection mechanism along with short circuit protection.

The LM4950 contains advanced pop & click circuitry that eliminates noises which would otherwise occur during turn-on and turn-off transitions.

The LM4950 is a unity-gain stable and can be configured by external gain-setting resistors.

Subscribe to Welllinkchips !
Your Name
* Email
Submit a request