0
LM4911
  • LM4911
  • LM4911
  • LM4911
  • LM4911

LM4911

ACTIVE

40-mW, stereo headphone amplifier with selectable capacitive coupled or OCL output Key Specifications Key Specifications

Texas Instruments LM4911 Product Info

1 April 2026 0

Parameters

Supply voltage (max) (V)

5.5

Supply voltage (min) (V)

2

Rating

Catalog

Operating temperature range (°C)

-40 to 85

Package

VSSOP (DGS)-10-14.7 mm² 3 x 4.9

Features

  • OCL or capacitively coupled outputs (patent pending)
  • External gain-setting capability
  • Available in space-saving MSOP and LD packages
  • Ultra low current shutdown mode
  • Mute mode allows fast turn-on (1ms) with less than 1mV change on outputs
  • 2V - 5.5V operation
  • Ultra low noise
  • LM4911QMM is an Automotive Grade product that is AE-Q100 grade 2 qualified.

  • OCL or capacitively coupled outputs (patent pending)
  • External gain-setting capability
  • Available in space-saving MSOP and LD packages
  • Ultra low current shutdown mode
  • Mute mode allows fast turn-on (1ms) with less than 1mV change on outputs
  • 2V - 5.5V operation
  • Ultra low noise
  • LM4911QMM is an Automotive Grade product that is AE-Q100 grade 2 qualified.

  • Description

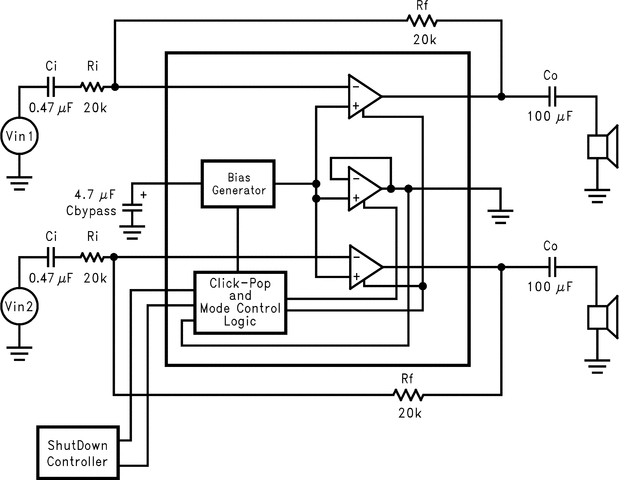
    The LM4911/LM4911Q is an stereo audio power amplifier capable of delivering 40mW per channel of continuous average power into a 16Ω load or 25mW per channel into a 32Ω load at 1% THD+N from a 3V power supply.

    Boomer audio power amplifiers were designed specifically to provide high quality output power with a minimal amount of external components. Since the LM4911/LM4911Q does not require bootstrap capacitors or snubber networks, it is optimally suited for low-power portable systems. In addition, the LM4911/LM4911Q may be configured for either single-ended capacitively coupled outputs or for OCL outputs (patent pending).

    The LM4911/LM4911Q features a low-power consumption shutdown mode and a power mute mode that allows for faster turn on time with less than 1mV voltage change at outputs on release. Additionally, the LM4911/LM4911Q features an internal thermal shutdown protection mechanism.

    The LM4911/LM4911Q is unity gain stable and may be configured with external gain-setting resistors.

    A Q-grade version is available for automotive applications. It is AEC-Q100 grade 2 qualified and packaged in a 10–pin MSOP package (LM4911QMM).


    Key Specifications

    PSRR at 217Hz and 1kHz

    65dB (typ)

    Output Power at 1kHz with VDD = 2.4V,

    1% THD+N into a 16Ω load

    25mW (typ)

    Output Power at 1kHz with VDD = 3V,

    1% THD+N into a 16Ω load

    40mW (typ)

    Shutdown Current

    2.0µA (max)

    Output Voltage change on release from

    Shutdown VDD = 2.4V, RL = 16Ω (C-Coupled)

    1mV (max)

    Mute Current

    100µA (max)


    The LM4911/LM4911Q is an stereo audio power amplifier capable of delivering 40mW per channel of continuous average power into a 16Ω load or 25mW per channel into a 32Ω load at 1% THD+N from a 3V power supply.

    Boomer audio power amplifiers were designed specifically to provide high quality output power with a minimal amount of external components. Since the LM4911/LM4911Q does not require bootstrap capacitors or snubber networks, it is optimally suited for low-power portable systems. In addition, the LM4911/LM4911Q may be configured for either single-ended capacitively coupled outputs or for OCL outputs (patent pending).

    The LM4911/LM4911Q features a low-power consumption shutdown mode and a power mute mode that allows for faster turn on time with less than 1mV voltage change at outputs on release. Additionally, the LM4911/LM4911Q features an internal thermal shutdown protection mechanism.

    The LM4911/LM4911Q is unity gain stable and may be configured with external gain-setting resistors.

    A Q-grade version is available for automotive applications. It is AEC-Q100 grade 2 qualified and packaged in a 10–pin MSOP package (LM4911QMM).


    Key Specifications

    PSRR at 217Hz and 1kHz

    65dB (typ)

    Output Power at 1kHz with VDD = 2.4V,

    1% THD+N into a 16Ω load

    25mW (typ)

    Output Power at 1kHz with VDD = 3V,

    1% THD+N into a 16Ω load

    40mW (typ)

    Shutdown Current

    2.0µA (max)

    Output Voltage change on release from

    Shutdown VDD = 2.4V, RL = 16Ω (C-Coupled)

    1mV (max)

    Mute Current

    100µA (max)