0
LM48512
  • LM48512
  • LM48512
  • LM48512

LM48512

ACTIVE

2.7-W, mono, analog input Class-D audio amp with integrated boost converter & EMI suppression Key Specifications Key Specifications

Texas Instruments LM48512 Product Info

1 April 2026 0

Parameters

Audio input type

Analog Input

Architecture

Class-D Boosted

Speaker channels (max)

Mono

Control interface

GPIO

Output power (W)

2.7

Power stage supply (max) (V)

5.5

Power stage supply (min) (V)

2.3

THD + N at 1 kHz (%)

0.03

Load (min) (Ω)

4

Analog supply voltage (min) (V)

2.3

Analog supply voltage (max) (V)

5.5

Rating

Catalog

Operating temperature range (°C)

-40 to 85

Package

DSBGA (YZR)-16-5.0625 mm² 2.25 x 2.25

Features

  • E 2 S System Reduces EMI while Preserving Audio Quality and Efficiency
  • Integrated Boost Converter
  • Supply Voltage Level Detection on Boost Converter
  • Low Power Shutdown Mode
  • "Click and Pop" suppression

  • E 2 S System Reduces EMI while Preserving Audio Quality and Efficiency
  • Integrated Boost Converter
  • Supply Voltage Level Detection on Boost Converter
  • Low Power Shutdown Mode
  • "Click and Pop" suppression

  • Description

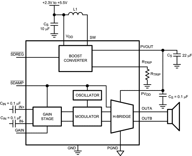
    Part of National’s PowerWise family or products, the LM48512 delivers 1.8W into 8Ω, while consuming 14.5mA of quiescent current. The LM48512 also features National’s Enhanced Emissions Suppression (E 2S) system, a patented, ultra low EMI PWM architecture that significantly reduces RF emissions while preserving audio quality and efficiency. LM48512 improves battery life, reduces external component count, board area consumption, system cost, and simplifies design.

    The LM48512 is designed to meet the demands of portable multimedia devices. The LM48512 features high efficiency compared to other boosted amplifiers and low EMI Class D amplifiers. The LM48512 is capable of driving an 8Ω speaker to 5.5V levels (1.8W) from a 3.6V supply while operating at 82% efficiency. Flexible power supply requirements allow operation from 2.3V to 5.5V. The E 2S system features a patented edge rate control (ERC) architecture that further reduces emissions by minimizing the high frequency component of the device output, while maintaining high quality audio reproduction (THD+N = 0.03%) and high efficiency. A low power shutdown mode reduces supply current consumption to 0.04μA.

    The LM48512 features a battery-saving automatic gain control (AGC). The AGC detects the battery voltage and reduces the gain of the amplifier to limit the output as the battery voltage decreases.

    Superior click and pop suppression eliminates audible transients on power-up/down and during shutdown.


    Key Specifications

    Power Output at VDD = 3.6V   RL = 8Ω, THD+N 1% 1.8W (typ)
    Efficiency at 3.6V, 800mW into 8Ω 82% (typ)
    Quiescent Power Supply Current   at 3.6V 14.5mA
    Shutdown current 0.04μA (typ)

    Part of National’s PowerWise family or products, the LM48512 delivers 1.8W into 8Ω, while consuming 14.5mA of quiescent current. The LM48512 also features National’s Enhanced Emissions Suppression (E 2S) system, a patented, ultra low EMI PWM architecture that significantly reduces RF emissions while preserving audio quality and efficiency. LM48512 improves battery life, reduces external component count, board area consumption, system cost, and simplifies design.

    The LM48512 is designed to meet the demands of portable multimedia devices. The LM48512 features high efficiency compared to other boosted amplifiers and low EMI Class D amplifiers. The LM48512 is capable of driving an 8Ω speaker to 5.5V levels (1.8W) from a 3.6V supply while operating at 82% efficiency. Flexible power supply requirements allow operation from 2.3V to 5.5V. The E 2S system features a patented edge rate control (ERC) architecture that further reduces emissions by minimizing the high frequency component of the device output, while maintaining high quality audio reproduction (THD+N = 0.03%) and high efficiency. A low power shutdown mode reduces supply current consumption to 0.04μA.

    The LM48512 features a battery-saving automatic gain control (AGC). The AGC detects the battery voltage and reduces the gain of the amplifier to limit the output as the battery voltage decreases.

    Superior click and pop suppression eliminates audible transients on power-up/down and during shutdown.


    Key Specifications

    Power Output at VDD = 3.6V   RL = 8Ω, THD+N 1% 1.8W (typ)
    Efficiency at 3.6V, 800mW into 8Ω 82% (typ)
    Quiescent Power Supply Current   at 3.6V 14.5mA
    Shutdown current 0.04μA (typ)