0
LM3676
  • LM3676
  • LM3676
  • LM3676
  • LM3676

LM3676

ACTIVE

2MHz, 600mA Step-Down DC-DC Converter with Mode Control

Texas Instruments LM3676 Product Info

1 April 2026 0

Parameters

Rating

Catalog

Topology

Buck

Iout (max) (A)

0.6

Vin (max) (V)

5.5

Vin (min) (V)

2.9

Vout (max) (V)

3.3

Vout (min) (V)

1.1

Features

Enable, Forced PWM, Light Load Efficiency, Light load efficiency, Synchronous Rectification

Control mode

Voltage mode

Operating temperature range (°C)

-30 to 85

Iq (typ) (A)

0.000016

Duty cycle (max) (%)

100

Package

WSON (NGQ)-8-9 mm² 3 x 3

Features

  • 16µA Typical Quiescent Current
  • 600mA Maximum Load Capability
  • 2MHz Typical PWM Fixed Switching Frequency
  • Automatic PFM/PWM Mode Switching or Forced PWM Mode
  • Available in Fixed Output Voltages and Adjustable Version
  • 8-Lead Non-Pullback WSON Package
  • Internal Synchronous Rectification for High Efficiency
  • Internal Soft Start
  • 0.01µA Typical Shutdown Current
  • Operates From a Single Li-Ion Cell Battery
  • Only Three Tiny Surface-Mount External Components Required (One Inductor, Two Ceramic Capacitors)
  • Current Overload and Thermal Shutdown Protection

All trademarks are the property of their respective owners.

  • 16µA Typical Quiescent Current
  • 600mA Maximum Load Capability
  • 2MHz Typical PWM Fixed Switching Frequency
  • Automatic PFM/PWM Mode Switching or Forced PWM Mode
  • Available in Fixed Output Voltages and Adjustable Version
  • 8-Lead Non-Pullback WSON Package
  • Internal Synchronous Rectification for High Efficiency
  • Internal Soft Start
  • 0.01µA Typical Shutdown Current
  • Operates From a Single Li-Ion Cell Battery
  • Only Three Tiny Surface-Mount External Components Required (One Inductor, Two Ceramic Capacitors)
  • Current Overload and Thermal Shutdown Protection

All trademarks are the property of their respective owners.

Description

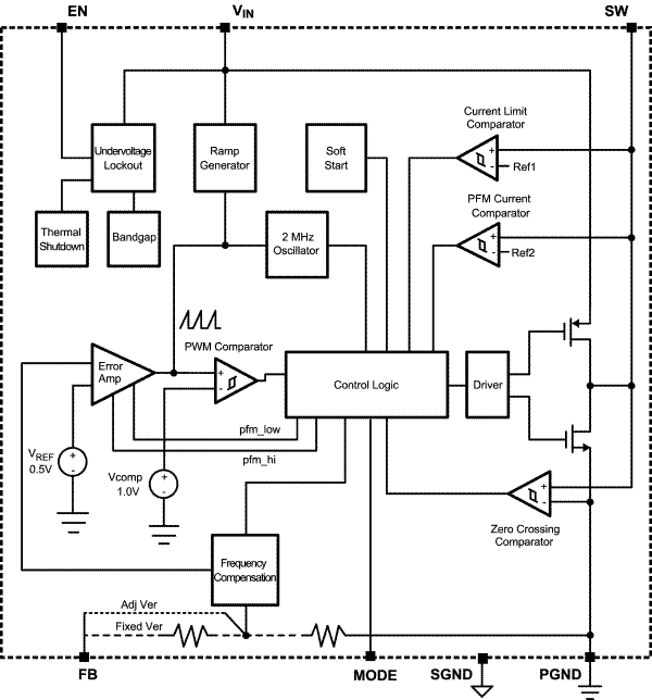
The LM3676 step-down DC-DC converter is optimized for powering low voltage circuits from a single Li-Ion cell battery and input voltage rails from 2.9V to 5.5V. It provides up to 600mA load current, over the entire input voltage range. There are several different fixed voltage output options available as well as an adjustable output voltage version.

The LM3676 has a mode-control pin that allows the user to select continuous Pulse Width Modulation (PWM) mode over the complete load range or an intelligent PFM-PWM mode that changes modes depending on the load. PWM mode offers superior efficiency under high load conditions (>100mA) and the lowest output noise performance. In Auto mode, PFM-PWM, hysteretic PFM extends the battery life through reduction of the quiescent current to 16µA (typ.) during light loads and system standby.

The LM3676 is available in a 8-lead non-pullback WSON package in leaded (PB) and lead-free (NO PB) versions. A high switching frequency of 2 MHz (typ) allows use of tiny surface-mount components, an inductor and two ceramic capacitors.

The LM3676 step-down DC-DC converter is optimized for powering low voltage circuits from a single Li-Ion cell battery and input voltage rails from 2.9V to 5.5V. It provides up to 600mA load current, over the entire input voltage range. There are several different fixed voltage output options available as well as an adjustable output voltage version.

The LM3676 has a mode-control pin that allows the user to select continuous Pulse Width Modulation (PWM) mode over the complete load range or an intelligent PFM-PWM mode that changes modes depending on the load. PWM mode offers superior efficiency under high load conditions (>100mA) and the lowest output noise performance. In Auto mode, PFM-PWM, hysteretic PFM extends the battery life through reduction of the quiescent current to 16µA (typ.) during light loads and system standby.

The LM3676 is available in a 8-lead non-pullback WSON package in leaded (PB) and lead-free (NO PB) versions. A high switching frequency of 2 MHz (typ) allows use of tiny surface-mount components, an inductor and two ceramic capacitors.

Subscribe to Welllinkchips !
Your Name
* Email
Submit a request