0
ADS112C04
  • ADS112C04
  • ADS112C04
  • ADS112C04

ADS112C04

ACTIVE

16-bit, 2-kSPS, 4-ch, low-power, small-size delta-sigma ADC with PGA, VREF, 2x IDACs & I2C interface

Texas Instruments ADS112C04 Product Info

1 April 2026 1

Parameters

Resolution (Bits)

16

Sample rate (max) (ksps)

2

Number of input channels

4

Interface type

I2C

Architecture

Delta-Sigma

Input type

Differential, Single-ended

Multichannel configuration

Multiplexed

Rating

Catalog

Reference mode

External, Internal

Input voltage range (max) (V)

2.85, 5.6

Input voltage range (min) (V)

-2.85, 0

Features

50/60 Hz Rejection, Excitation Current Sources (iDACs), Oscillator, PGA, Small Size, Temp Sensor

Operating temperature range (°C)

-40 to 125

Power consumption (typ) (mW)

1.4

Analog supply voltage (min) (V)

-2.5, 2.3

Analog supply voltage (max) (V)

2.5, 5.5

Digital supply (min) (V)

2.3

Digital supply (max) (V)

5.5

Package

TSSOP (PW)-16-32 mm² 5 x 6.4

Features

  • Current Consumption as Low as 315 µA (typ)
  • Wide Supply Range: 2.3 V to 5.5 V
  • Programmable Gain: 1 to 128
  • Programmable Data Rates: Up to 2 kSPS
  • 16-Bit, Noise-Free Resolution at 20 SPS
  • Simultaneous 50-Hz and 60-Hz Rejection at 20 SPS With Single-Cycle Settling Digital Filter
  • Two Differential or Four Single-Ended Inputs
  • Dual-Matched Programmable Current Sources:
    10 µA to 1.5 mA
  • Internal 2.048-V Reference: 5 ppm/°C (typ) Drift
  • Internal 2% Accurate Oscillator
  • Internal Temperature Sensor:
    0.5°C (typ) Accuracy
  • I2C-Compatible Interface
  • Supported I2C Bus Speed Modes:
    Standard-Mode, Fast-Mode, Fast-Mode Plus
  • 16 Pin-Configurable I2C Addresses
  • Package: 3.0-mm × 3.0-mm × 0.75-mm WQFN
  • Current Consumption as Low as 315 µA (typ)
  • Wide Supply Range: 2.3 V to 5.5 V
  • Programmable Gain: 1 to 128
  • Programmable Data Rates: Up to 2 kSPS
  • 16-Bit, Noise-Free Resolution at 20 SPS
  • Simultaneous 50-Hz and 60-Hz Rejection at 20 SPS With Single-Cycle Settling Digital Filter
  • Two Differential or Four Single-Ended Inputs
  • Dual-Matched Programmable Current Sources:
    10 µA to 1.5 mA
  • Internal 2.048-V Reference: 5 ppm/°C (typ) Drift
  • Internal 2% Accurate Oscillator
  • Internal Temperature Sensor:
    0.5°C (typ) Accuracy
  • I2C-Compatible Interface
  • Supported I2C Bus Speed Modes:
    Standard-Mode, Fast-Mode, Fast-Mode Plus
  • 16 Pin-Configurable I2C Addresses
  • Package: 3.0-mm × 3.0-mm × 0.75-mm WQFN

Description

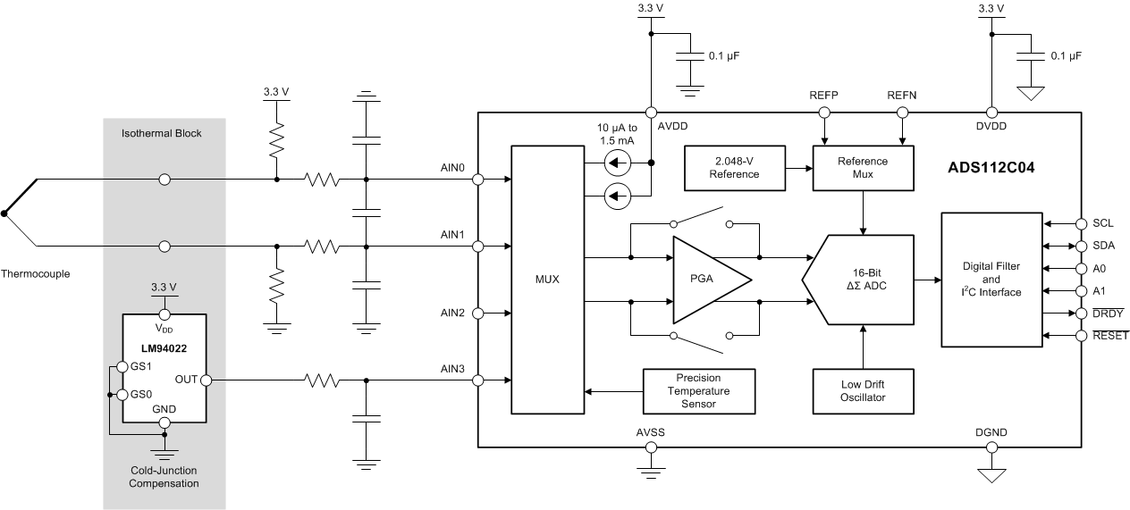
The ADS112C04 is a precision, 16-bit, analog-to-digital converter (ADC) that offers many integrated features to reduce system cost and component count in applications measuring small sensor signals. The device features two differential or four single-ended inputs through a flexible input multiplexer (MUX), a low-noise, programmable gain amplifier (PGA), two programmable excitation current sources, a voltage reference, an oscillator, and a precision temperature sensor.

The device can perform conversions at data rates up to 2000 samples-per-second (SPS) with single-cycle settling. At 20 SPS, the digital filter offers simultaneous 50-Hz and 60-Hz rejection for noisy industrial applications. The internal PGA offers gains up to 128. This PGA makes the ADS112C04 ideally suited for applications measuring small sensor signals, such as resistance temperature detectors (RTDs), thermocouples, thermistors, and resistive bridge sensors.

The ADS112C04 features a 2-wire, I2C-compatible interface that supports I2C bus speeds up to 1 Mbps. Two address pins allow selection of 16 different I2C addresses for the device.

The ADS112C04 is offered in a leadless 16-pin WQFN or a 16-pin TSSOP package and is specified over a temperature range of –40°C to +125°C.

The ADS112C04 is a precision, 16-bit, analog-to-digital converter (ADC) that offers many integrated features to reduce system cost and component count in applications measuring small sensor signals. The device features two differential or four single-ended inputs through a flexible input multiplexer (MUX), a low-noise, programmable gain amplifier (PGA), two programmable excitation current sources, a voltage reference, an oscillator, and a precision temperature sensor.

The device can perform conversions at data rates up to 2000 samples-per-second (SPS) with single-cycle settling. At 20 SPS, the digital filter offers simultaneous 50-Hz and 60-Hz rejection for noisy industrial applications. The internal PGA offers gains up to 128. This PGA makes the ADS112C04 ideally suited for applications measuring small sensor signals, such as resistance temperature detectors (RTDs), thermocouples, thermistors, and resistive bridge sensors.

The ADS112C04 features a 2-wire, I2C-compatible interface that supports I2C bus speeds up to 1 Mbps. Two address pins allow selection of 16 different I2C addresses for the device.

The ADS112C04 is offered in a leadless 16-pin WQFN or a 16-pin TSSOP package and is specified over a temperature range of –40°C to +125°C.

Subscribe to Welllinkchips !
Your Name
* Email
Submit a request