0
LM3553
  • LM3553
  • LM3553
  • LM3553
  • LM3553

LM3553

ACTIVE

1.2A dual flash LED driver System with I2C compatible interface

Texas Instruments LM3553 Product Info

1 April 2026 1

Parameters

Input voltage type

DC/DC

Topology

Boost, current mode

Vin (min) (V)

2.7

Vin (max) (V)

5.5

Vout (max) (V)

5.5

Vout (min) (V)

2.7

Iout (max) (A)

1.2

Iq (typ) (mA)

1

Features

I2C control

Operating temperature range (°C)

-30 to 85

Dimming method

Analog, PWM

Number of channels

2

Rating

Catalog

Package

WSON (DQB)-12-9 mm² 3 x 3

Features

  • Accurate and Programmable LED Current up to 1.2A in 128 Steps
  • Total Solution Size < 30mm2
  • 90% Peak Efficiency
  • Drives 2 LEDs in Series with 1.2A from 5V Input
  • Drives 2 LEDs in Series with 600mA from 3.0V Input
  • Drives 1 LED with 1.2A from 3.0V Input
  • Adjustable Over-Voltage Protection Allows for Single or Series LED Operation
  • Four Operating Modes: Torch, Flash, Indicator, and Voltage Mode (4.98V)
  • Programmable Flash Pulse Safety Timer in 16 Steps
  • TX Input Ensures Synchronization with RF Power Amplifier Pulse or Prevents LED from Overheating
  • LED Disconnect During Shutdown
  • Flash/Imager Synchronization via FEN Pin
  • Active Low Hardware Reset
  • Multi-Function Pin (RESET and GPIO)
  • Low Profile 12-pin WSON Package (DQB0012A: 3mm x 3mm x 0.8mm, 0.4mm pitch)

All trademarks are the property of their respective owners.

  • Accurate and Programmable LED Current up to 1.2A in 128 Steps
  • Total Solution Size < 30mm2
  • 90% Peak Efficiency
  • Drives 2 LEDs in Series with 1.2A from 5V Input
  • Drives 2 LEDs in Series with 600mA from 3.0V Input
  • Drives 1 LED with 1.2A from 3.0V Input
  • Adjustable Over-Voltage Protection Allows for Single or Series LED Operation
  • Four Operating Modes: Torch, Flash, Indicator, and Voltage Mode (4.98V)
  • Programmable Flash Pulse Safety Timer in 16 Steps
  • TX Input Ensures Synchronization with RF Power Amplifier Pulse or Prevents LED from Overheating
  • LED Disconnect During Shutdown
  • Flash/Imager Synchronization via FEN Pin
  • Active Low Hardware Reset
  • Multi-Function Pin (RESET and GPIO)
  • Low Profile 12-pin WSON Package (DQB0012A: 3mm x 3mm x 0.8mm, 0.4mm pitch)

All trademarks are the property of their respective owners.

Description

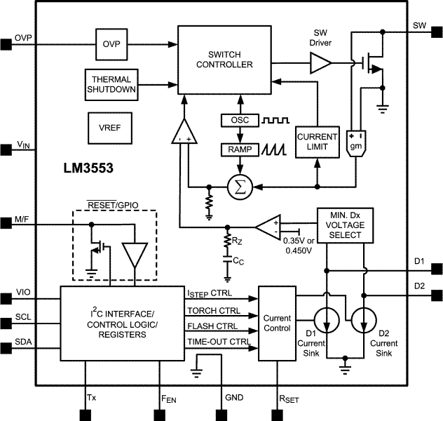
The LM3553 is a fixed frequency, current mode step-up DC/DC converter with two regulated current sinks. The device is capable of driving loads up to 1.2A from a single-cell Li-Ion battery.

The LM3553 includes a TX pin that forces Torch mode during a flash event allowing for synchronization between the RF power amplifier and Flash/Torch modes. It also includes a multi-function pin (M/F) that can serve as a GPIO and a hardware RESET pin.

The LM3553 is available in a 3mm by 3mm package.

The LM3553 is a fixed frequency, current mode step-up DC/DC converter with two regulated current sinks. The device is capable of driving loads up to 1.2A from a single-cell Li-Ion battery.

The LM3553 includes a TX pin that forces Torch mode during a flash event allowing for synchronization between the RF power amplifier and Flash/Torch modes. It also includes a multi-function pin (M/F) that can serve as a GPIO and a hardware RESET pin.

The LM3553 is available in a 3mm by 3mm package.

Subscribe to Welllinkchips !
Your Name
* Email
Submit a request