0
LM3501
  • LM3501
  • LM3501
  • LM3501
  • LM3501

LM3501

ACTIVE

Synchronous step-up DC/DC converter for white LED applications

Texas Instruments LM3501 Product Info

1 April 2026 1

Parameters

Number of channels

1

Vin (min) (V)

2.7

Vin (max) (V)

7

Vout (min) (V)

6

Vout (max) (V)

20

Type

Inductive

Switching frequency (max) (kHz)

1000

Duty cycle (max) (%)

94

LED current per channel (mA)

100

Peak efficiency (%)

85

Topology

Boost

Features

OVP

Operating temperature range (°C)

-40 to 85

Rating

Catalog

Package

DSBGA (YZR)-8-3.0625 mm² 1.75 x 1.75

Features

  • Synchronous Rectification, High Efficiency and no External Schottky Diode required
  • Uses Small Surface Mount Components
  • Can Drive 2-5 White LEDs in Series (May Function with More Low VF LEDs)
  • 2.7V to 7V Input Range
  • True Shutdown Isolation, no LED Leakage Current
  • DC Voltage LED Current Control
  • Input Undervoltage Lockout
  • Internal Output Over-Voltage Protection (OVP) Circuitry, with no External Zener Diode Required LM3501-16: 15.5V OVP; LM3501-21: 20.5V OVP.
  • Requires Only a Small 16V (LM3501-16) or 25V (LM3501-21) Ceramic Capacitor at the Input and Output
  • Thermal Shutdown
  • 0.1µA shutdown Current
  • Small 8-Bump Thin DSBGA Package

All trademarks are the property of their respective owners.

  • Synchronous Rectification, High Efficiency and no External Schottky Diode required
  • Uses Small Surface Mount Components
  • Can Drive 2-5 White LEDs in Series (May Function with More Low VF LEDs)
  • 2.7V to 7V Input Range
  • True Shutdown Isolation, no LED Leakage Current
  • DC Voltage LED Current Control
  • Input Undervoltage Lockout
  • Internal Output Over-Voltage Protection (OVP) Circuitry, with no External Zener Diode Required LM3501-16: 15.5V OVP; LM3501-21: 20.5V OVP.
  • Requires Only a Small 16V (LM3501-16) or 25V (LM3501-21) Ceramic Capacitor at the Input and Output
  • Thermal Shutdown
  • 0.1µA shutdown Current
  • Small 8-Bump Thin DSBGA Package

All trademarks are the property of their respective owners.

Description

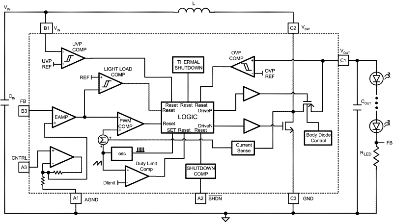
The LM3501 is a fixed-frequency step-up DC/DC converter that is ideal for driving white LEDs for display backlighting and other lighting functions. With fully integrated synchronous switching (no external schottky diode required) and a low feedback voltage (515 mV), power efficiency of the LM3501 circuit has been optimized for lighting applications in wireless phones and other portable products (single cell Li-Ion or 3-cell NiMH battery supplies). The LM3501 operates with a fixed 1 MHz switching frequency. When used with ceramic input and output capacitors, the LM3501 provides a small, low-noise, low-cost solution.

Two LM3501 options are available with different output voltage capabilities. The LM3501-21 has a maximum output voltage of 21V and is typically suited for driving 4 or 5 white LEDs in series. The LM3501-16 has a maximum output voltage of 16V and is typically suited for driving 3 or 4 white LEDs in series (maximum number of series LEDs dependent on LED forward voltage). If the primary white LED network should be disconnected, the LM3501 uses internal protection circuitry on the output to prevent a destructive overvoltage event.

A single external resistor is used to set the maximum LED current in LED-drive applications. The LED current can easily be adjusted by varying the analog control voltage on the control pin or by using a pulse width modulated (PWM) signal on the shutdown pin. In shutdown, the LM3501 completely disconnects the input from output, creating total isolation and preventing any leakage currents from trickling into the LEDs.

The LM3501 is a fixed-frequency step-up DC/DC converter that is ideal for driving white LEDs for display backlighting and other lighting functions. With fully integrated synchronous switching (no external schottky diode required) and a low feedback voltage (515 mV), power efficiency of the LM3501 circuit has been optimized for lighting applications in wireless phones and other portable products (single cell Li-Ion or 3-cell NiMH battery supplies). The LM3501 operates with a fixed 1 MHz switching frequency. When used with ceramic input and output capacitors, the LM3501 provides a small, low-noise, low-cost solution.

Two LM3501 options are available with different output voltage capabilities. The LM3501-21 has a maximum output voltage of 21V and is typically suited for driving 4 or 5 white LEDs in series. The LM3501-16 has a maximum output voltage of 16V and is typically suited for driving 3 or 4 white LEDs in series (maximum number of series LEDs dependent on LED forward voltage). If the primary white LED network should be disconnected, the LM3501 uses internal protection circuitry on the output to prevent a destructive overvoltage event.

A single external resistor is used to set the maximum LED current in LED-drive applications. The LED current can easily be adjusted by varying the analog control voltage on the control pin or by using a pulse width modulated (PWM) signal on the shutdown pin. In shutdown, the LM3501 completely disconnects the input from output, creating total isolation and preventing any leakage currents from trickling into the LEDs.

Subscribe to Welllinkchips !
Your Name
* Email
Submit a request