0
LM35
  • LM35
  • LM35
  • LM35
  • LM35
  • LM35
  • LM35
  • LM35

LM35

ACTIVE

1C high voltage analog temperature sensor, 10 mV/C

Texas Instruments LM35 Product Info

1 April 2026 0

Parameters

Local sensor accuracy (max)

0.5, 1

Rating

Catalog

Operating temperature range (°C)

-55 to 150

Supply voltage (min) (V)

4

Supply voltage (max) (V)

30

Supply current (max) (µA)

114

Interface type

Analog output

Sensor gain (mV/°C)

10

Features

UL recognized

Package

SOIC (D)-8-29.4 mm² 4.9 x 6

Features

  • Calibrated Directly in Celsius (Centigrade)
  • Linear + 10-mV/°C Scale Factor
  • 0.5°C Ensured Accuracy (at 25°C)
  • Rated for Full −55°C to 150°C Range
  • Suitable for Remote Applications
  • Low-Cost Due to Wafer-Level Trimming
  • Operates From 4 V to 30 V
  • Less Than 60-µA Current Drain
  • Low Self-Heating, 0.08°C in Still Air
  • Non-Linearity Only ±¼°C Typical
  • Low-Impedance Output, 0.1 Ω for 1-mA Load
  • Calibrated Directly in Celsius (Centigrade)
  • Linear + 10-mV/°C Scale Factor
  • 0.5°C Ensured Accuracy (at 25°C)
  • Rated for Full −55°C to 150°C Range
  • Suitable for Remote Applications
  • Low-Cost Due to Wafer-Level Trimming
  • Operates From 4 V to 30 V
  • Less Than 60-µA Current Drain
  • Low Self-Heating, 0.08°C in Still Air
  • Non-Linearity Only ±¼°C Typical
  • Low-Impedance Output, 0.1 Ω for 1-mA Load

Description

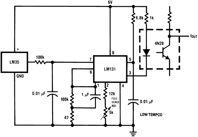
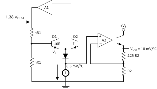
The LM35 series are precision integrated-circuit temperature devices with an output voltage linearly-proportional to the Centigrade temperature. The LM35 device has an advantage over linear temperature sensors calibrated in Kelvin, as the user is not required to subtract a large constant voltage from the output to obtain convenient Centigrade scaling. The LM35 device does not require any external calibration or trimming to provide typical accuracies of ±¼°C at room temperature and ±¾°C over a full −55°C to 150°C temperature range. Lower cost is assured by trimming and calibration at the wafer level. The low-output impedance, linear output, and precise inherent calibration of the LM35 device makes interfacing to readout or control circuitry especially easy. The device is used with single power supplies, or with plus and minus supplies. As the LM35 device draws only 60 µA from the supply, it has very low self-heating of less than 0.1°C in still air. The LM35 device is rated to operate over a −55°C to 150°C temperature range, while the LM35C device is rated for a −40°C to 110°C range (−10° with improved accuracy). The LM35-series devices are available packaged in hermetic TO transistor packages, while the LM35C, LM35CA, and LM35D devices are available in the plastic TO-92 transistor package. The LM35D device is available in an 8-lead surface-mount small-outline package and a plastic TO-220 package.

The LM35 series are precision integrated-circuit temperature devices with an output voltage linearly-proportional to the Centigrade temperature. The LM35 device has an advantage over linear temperature sensors calibrated in Kelvin, as the user is not required to subtract a large constant voltage from the output to obtain convenient Centigrade scaling. The LM35 device does not require any external calibration or trimming to provide typical accuracies of ±¼°C at room temperature and ±¾°C over a full −55°C to 150°C temperature range. Lower cost is assured by trimming and calibration at the wafer level. The low-output impedance, linear output, and precise inherent calibration of the LM35 device makes interfacing to readout or control circuitry especially easy. The device is used with single power supplies, or with plus and minus supplies. As the LM35 device draws only 60 µA from the supply, it has very low self-heating of less than 0.1°C in still air. The LM35 device is rated to operate over a −55°C to 150°C temperature range, while the LM35C device is rated for a −40°C to 110°C range (−10° with improved accuracy). The LM35-series devices are available packaged in hermetic TO transistor packages, while the LM35C, LM35CA, and LM35D devices are available in the plastic TO-92 transistor package. The LM35D device is available in an 8-lead surface-mount small-outline package and a plastic TO-220 package.

Subscribe to Welllinkchips !
Your Name
* Email
Submit a request