0
LM34925
  • LM34925
  • LM34925
  • LM34925
  • LM34925

LM34925

ACTIVE

7.5-100V Wide Vin, 100mA Integrated Secondary Bias Regulator for Isolated DC/DC Converters

Texas Instruments LM34925 Product Info

1 April 2026 1

Parameters

Rating

Catalog

Topology

Buck, Flybuck

Iout (max) (A)

0.1

Vin (max) (V)

100

Vin (min) (V)

9

Vout (max) (V)

90

Vout (min) (V)

1.25

Switch current limit (typ) (A)

0.3

Features

Enable, Synchronous Rectification, UVLO adjustable

Control mode

Constant on-time (COT)

Operating temperature range (°C)

-40 to 125

Iq (typ) (A)

0.00005

Duty cycle (max) (%)

90

Package

HSOIC (DDA)-8-29.4 mm² 4.9 x 6

Features

  • Wide 7.5-V to 100-V Input Range
  • Integrated 100-mA High-Side,
    and Low-Side Switches
  • No Schottky Required
  • Constant On-Time Control
  • No Loop Compensation Required
  • Ultra-Fast Transient Response
  • Nearly Constant Operating Frequency
  • Intelligent Peak Current Limit
  • Adjustable Output Voltage From 1.225 V
  • Precision 2% Feedback Reference
  • Frequency Adjustable to 1 MHz
  • Adjustable Undervoltage Lockout (UVLO)
  • Remote Shutdown
  • Thermal Shutdown
  • Packages:
    • 8-Pin WSON
    • 8-Pin SO PowerPAD™
  • Wide 7.5-V to 100-V Input Range
  • Integrated 100-mA High-Side,
    and Low-Side Switches
  • No Schottky Required
  • Constant On-Time Control
  • No Loop Compensation Required
  • Ultra-Fast Transient Response
  • Nearly Constant Operating Frequency
  • Intelligent Peak Current Limit
  • Adjustable Output Voltage From 1.225 V
  • Precision 2% Feedback Reference
  • Frequency Adjustable to 1 MHz
  • Adjustable Undervoltage Lockout (UVLO)
  • Remote Shutdown
  • Thermal Shutdown
  • Packages:
    • 8-Pin WSON
    • 8-Pin SO PowerPAD™

Description

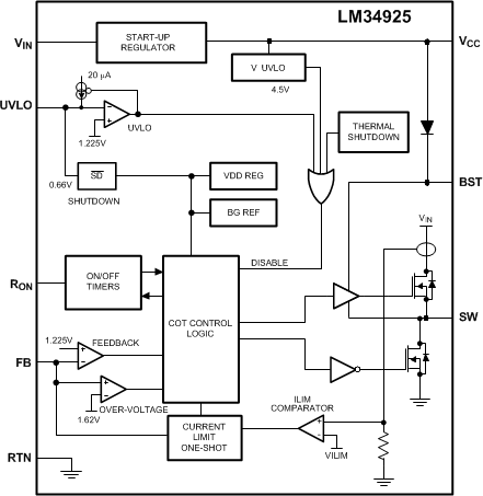
The LM34925 regulator features all of the functions needed to implement a low cost, efficient, isolated bias regulator. This high voltage regulator contains two 100-V N-Channel MOSFET switches: a high-side buck switch and a low-side synchronous switch. The constant-on-time (COT) control scheme employed in the LM34925 device requires no loop compensation and provides excellent transient response. The regulator operates with an on-time that is inversely proportional to the input voltage. This feature allows the operating frequency to remain relatively constant. An intelligent peak current limit is implemented with integrated sense circuit. Other features include a programmable input under voltage comparator to inhibit operation during low-voltage conditions. Protection features include thermal shutdown and VCC undervoltage lockout (UVLO). The LM34925 device is offered in 8-pin WSON and
8-pin SO PowerPAD plastic packages.

The LM34925 regulator features all of the functions needed to implement a low cost, efficient, isolated bias regulator. This high voltage regulator contains two 100-V N-Channel MOSFET switches: a high-side buck switch and a low-side synchronous switch. The constant-on-time (COT) control scheme employed in the LM34925 device requires no loop compensation and provides excellent transient response. The regulator operates with an on-time that is inversely proportional to the input voltage. This feature allows the operating frequency to remain relatively constant. An intelligent peak current limit is implemented with integrated sense circuit. Other features include a programmable input under voltage comparator to inhibit operation during low-voltage conditions. Protection features include thermal shutdown and VCC undervoltage lockout (UVLO). The LM34925 device is offered in 8-pin WSON and
8-pin SO PowerPAD plastic packages.

Subscribe to Welllinkchips !
Your Name
* Email
Submit a request