0
LM3488Q-Q1
  • LM3488Q-Q1
  • LM3488Q-Q1
  • LM3488Q-Q1
  • LM3488Q-Q1

LM3488Q-Q1

ACTIVE

40-V wide VIN low-side N-channel controller for switching regulators with 5-µA shutdown current

Texas Instruments LM3488Q-Q1 Product Info

1 April 2026 0

Parameters

Rating

Automotive

Topology

Boost, Flyback, Forward, SEPIC

Vin (max) (V)

40

Vin (min) (V)

2.97

Vout (max) (V)

500

Vout (min) (V)

1.26

Features

Adjustable current limit, Enable, Frequency synchronization, Light-load efficiency, Nonsynchronous rectification, Prebias startup

Duty cycle (max) (%)

100

Iq (typ) (A)

0.0027

Operating temperature range (°C)

-40 to 125

Package

VSSOP (DGK)-8-14.7 mm² 3 x 4.9

Features

  • Automotive Grade Product, AEC-Q100 Qualified
  • 8-Lead VSSOP Package
  • Internal Push-Pull Driver With 1A Peak Current Capability
  • Current Limit and Thermal Shutdown
  • Frequency Compensation Optimized With a Capacitor and a Resistor
  • Internal Soft-Start
  • Current Mode Operation
  • Undervoltage Lockout With Hysteresis
  • Key Specifications:
    • Wide Supply Voltage Range of 2.97V to 40V
    • 100kHz to 1MHz Adjustable and Synchronizable Clock Frequency
    • ±1.5% (Overtemperature) Internal Reference
    • 5µA Shutdown Current (Overtemperature)
  • Create a Custom Design Using the LM3488Q-Q1 with the WEBENCH Power Designer
  • Automotive Grade Product, AEC-Q100 Qualified
  • 8-Lead VSSOP Package
  • Internal Push-Pull Driver With 1A Peak Current Capability
  • Current Limit and Thermal Shutdown
  • Frequency Compensation Optimized With a Capacitor and a Resistor
  • Internal Soft-Start
  • Current Mode Operation
  • Undervoltage Lockout With Hysteresis
  • Key Specifications:
    • Wide Supply Voltage Range of 2.97V to 40V
    • 100kHz to 1MHz Adjustable and Synchronizable Clock Frequency
    • ±1.5% (Overtemperature) Internal Reference
    • 5µA Shutdown Current (Overtemperature)
  • Create a Custom Design Using the LM3488Q-Q1 with the WEBENCH Power Designer

Description

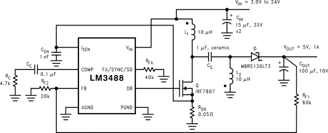
The LM3488Q-Q1 is a versatile low-side N-FET high-performance controller for switching regulators. This device is suitable for use in topologies requiring low-side FET, such as boost, flyback, or SEPIC. Moreover, the LM3488Q-Q1 can be operated at extremely high switching frequency to reduce the overall solution size. The switching frequency of LM3488Q-Q1 can be adjusted to any value from 100kHz to 1MHz by using a single external resistor or by synchronizing it to an external clock. Current mode control provides superior bandwidth and transient response, besides cycle-by-cycle current limiting. Output current can be programmed with a single external resistor.

The LM3488Q-Q1 has built-in features such as thermal shutdown, short-circuit protection, and overvoltage protection. Power-saving shutdown mode reduces the total supply current to 5µA and allows power supply sequencing. Internal soft-start limits the inrush current at start-up.

The LM3488Q-Q1 is a versatile low-side N-FET high-performance controller for switching regulators. This device is suitable for use in topologies requiring low-side FET, such as boost, flyback, or SEPIC. Moreover, the LM3488Q-Q1 can be operated at extremely high switching frequency to reduce the overall solution size. The switching frequency of LM3488Q-Q1 can be adjusted to any value from 100kHz to 1MHz by using a single external resistor or by synchronizing it to an external clock. Current mode control provides superior bandwidth and transient response, besides cycle-by-cycle current limiting. Output current can be programmed with a single external resistor.

The LM3488Q-Q1 has built-in features such as thermal shutdown, short-circuit protection, and overvoltage protection. Power-saving shutdown mode reduces the total supply current to 5µA and allows power supply sequencing. Internal soft-start limits the inrush current at start-up.

Subscribe to Welllinkchips !
Your Name
* Email
Submit a request