0
LM3475
  • LM3475
  • LM3475
  • LM3475
  • LM3475

LM3475

ACTIVE

10-V, hysteretic PFET buck controller

Texas Instruments LM3475 Product Info

1 April 2026 0

Parameters

Rating

Catalog

Topology

Buck

Iout (max) (A)

5

Vin (max) (V)

10

Vin (min) (V)

2.7

Vout (max) (V)

10

Vout (min) (V)

0.8

Control mode

Hysteretic

Features

Enable, Light Load Efficiency

Duty cycle (max) (%)

100

Iq (typ) (A)

0.00026

Number of phases

1

Operating temperature range (°C)

-40 to 125

Package

SOT-23 (DBV)-5-8.12 mm² 2.9 x 2.8

Features

  • Easy-to-Use Control Methodology
  • 0.8 V to VIN Adjustable Output Range
  • High Efficiency (90% Typical)
  • ±0.9% (±1.5% Over Temperature) Feedback
    Voltage
  • 100% Duty Cycle Capable
  • Maximum Operating Frequency up to 2 MHz
  • Internal Soft-Start
  • Enable Pin
  • Easy-to-Use Control Methodology
  • 0.8 V to VIN Adjustable Output Range
  • High Efficiency (90% Typical)
  • ±0.9% (±1.5% Over Temperature) Feedback
    Voltage
  • 100% Duty Cycle Capable
  • Maximum Operating Frequency up to 2 MHz
  • Internal Soft-Start
  • Enable Pin

Description

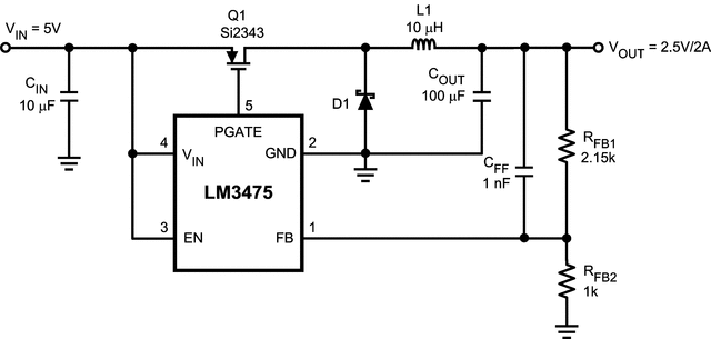
The LM3475 is a hysteretic P-FET buck controller designed to support a wide range of high efficiency applications in a very small SOT-23-5 package. The hysteretic control scheme has several advantages, including simple system design with no external compensation, stable operation with a wide range of components, and extremely fast transient response. Hysteretic control also provides high efficiency operation, even at light loads. The PFET architecture allows for low component count as well as 100% duty cycle and ultra-low dropout operation.

The LM3475 is a hysteretic P-FET buck controller designed to support a wide range of high efficiency applications in a very small SOT-23-5 package. The hysteretic control scheme has several advantages, including simple system design with no external compensation, stable operation with a wide range of components, and extremely fast transient response. Hysteretic control also provides high efficiency operation, even at light loads. The PFET architecture allows for low component count as well as 100% duty cycle and ultra-low dropout operation.

Subscribe to Welllinkchips !
Your Name
* Email
Submit a request