0
TPS63807
  • TPS63807
  • TPS63807
  • TPS63807
  • TPS63807

TPS63807

ACTIVE

2A,11-uA quiescent current buck-boost converter

Texas Instruments TPS63807 Product Info

1 April 2026 1

Parameters

Rating

Catalog

Topology

Buck-Boost

Vin (max) (V)

5.5

Vin (min) (V)

1.3

Vout (max) (V)

5.2

Vout (min) (V)

1.8

Switch current limit (typ) (A)

5

Features

Enable, Light-load efficiency, Load Disconnect, Output discharge, Power good, Prebias startup, Synchronous rectification, UVLO fixed

Operating temperature range (°C)

-40 to 125

Iq (typ) (A)

0.000011

Duty cycle (max) (%)

100

Package

DSBGA (YFF)-15-3.08000000000000022 mm² 1.4000000000000001 x 2.2

Features

  • Three pin-to-pin device options: TPS63805, TPS63806, and TPS63807 with specific application focus
  • Input voltage range: 1.3 V to 5.5 V
    • Device input voltage > 1.8 V for start-up
  • Output voltage range: 1.8 V to 5.2 V (adjustable)
  • High efficiency over the entire load range
    • Power save mode and mode selection for forced PWM-mode
  • Peak current buck-boost mode architecture
    • Defined transition points between buck, buck-boost, and boost operation modes
    • Forward and reverse current operation
    • Start-up into pre-biased outputs
  • Safety and robust operation features
    • Integrated soft start
    • Overtemperature- and overvoltage-protection
    • True shutdown function with load disconnect
    • Forward and backward current limit
  • TPS63805
    • Optimized for smallest solution size of 18.5 mm2 (works with a 22-µF minimum output capacitor)
    • 2-A output current for VI ≥ 2.3 V, VO = 3.3 V
    • 11-µA operating quiescent current
  • TPS63806
    • Optimized for best load step response (180-mV load-step response at a 2 A current step)
    • Up to 2.5-A transient output current
    • 13-µA operating quiescent current
  • TPS63807
    • Optimized for smallest solution size of 18.5 mm2 (works with a 22-µF minimum output capacitor)
    • 2-A output current for VI ≥ 2.3 V, VO = 3.3 V
    • 11-µA operating quiescent current
    • Output discharge feature when EN is low
    • 480-µs Tramp for small inrush current during start-up
  • Three pin-to-pin device options: TPS63805, TPS63806, and TPS63807 with specific application focus
  • Input voltage range: 1.3 V to 5.5 V
    • Device input voltage > 1.8 V for start-up
  • Output voltage range: 1.8 V to 5.2 V (adjustable)
  • High efficiency over the entire load range
    • Power save mode and mode selection for forced PWM-mode
  • Peak current buck-boost mode architecture
    • Defined transition points between buck, buck-boost, and boost operation modes
    • Forward and reverse current operation
    • Start-up into pre-biased outputs
  • Safety and robust operation features
    • Integrated soft start
    • Overtemperature- and overvoltage-protection
    • True shutdown function with load disconnect
    • Forward and backward current limit
  • TPS63805
    • Optimized for smallest solution size of 18.5 mm2 (works with a 22-µF minimum output capacitor)
    • 2-A output current for VI ≥ 2.3 V, VO = 3.3 V
    • 11-µA operating quiescent current
  • TPS63806
    • Optimized for best load step response (180-mV load-step response at a 2 A current step)
    • Up to 2.5-A transient output current
    • 13-µA operating quiescent current
  • TPS63807
    • Optimized for smallest solution size of 18.5 mm2 (works with a 22-µF minimum output capacitor)
    • 2-A output current for VI ≥ 2.3 V, VO = 3.3 V
    • 11-µA operating quiescent current
    • Output discharge feature when EN is low
    • 480-µs Tramp for small inrush current during start-up

Description

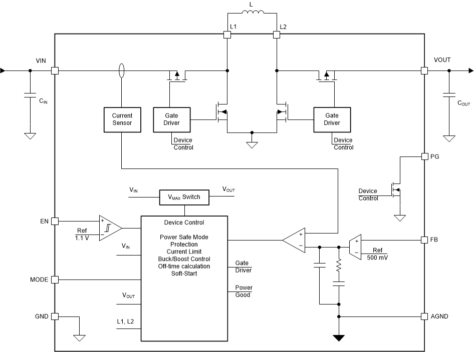
The TPS63805, TPS63806, and TPS63807 are high efficiency, high output current buck-boost converters. Depending on the input voltage, they automatically operate in boost, buck, or in a novel 4-cycle buck-boost mode when the input voltage is approximately equal to the output voltage.

The TPS63805, TPS63806, and TPS63807 are high efficiency, high output current buck-boost converters. Depending on the input voltage, they automatically operate in boost, buck, or in a novel 4-cycle buck-boost mode when the input voltage is approximately equal to the output voltage.

Subscribe to Welllinkchips !
Your Name
* Email
Submit a request