0
LM3407
  • LM3407
  • LM3407
  • LM3407
  • LM3407

LM3407

ACTIVE

350-mA constant, constant current output floating buck switching converter for high power LEDs

Texas Instruments LM3407 Product Info

1 April 2026 0

Parameters

Input voltage type

DC/DC

Topology

Buck

Vin (min) (V)

4.5

Vin (max) (V)

30

Vout (max) (V)

27

Vout (min) (V)

0.45

Iout (max) (A)

0.35

Iq (typ) (mA)

0.78

Features

Adjustable Switch Frequency, Enable/Shutdown, Integrated Switch, Thermal shutdown

Operating temperature range (°C)

-40 to 125

Dimming method

PWM

Number of channels

1

Rating

Catalog

Package

HVSSOP (DGN)-8-14.7 mm² 3 x 4.9

Features

  • Input Operating Range 4.5 V to 30 V
  • Output Voltage Range: 0.1 VIN to 0.9 VIN
  • Accurate Constant Current Output
  • Independent Device Enable (CMOS Compatible) and PWM Dimming Control
  • Converter Switching Frequency Adjustable From 300 kHz to 1 MHz
  • No External Control Loop Compensation Required
  • Supports Ceramic and Low ESR Output Capacitors
  • Input Undervoltage Lockout (UVLO)
  • Thermal Shutdown Protection
  • MSOP-8 PowerPAD Package
  • Input Operating Range 4.5 V to 30 V
  • Output Voltage Range: 0.1 VIN to 0.9 VIN
  • Accurate Constant Current Output
  • Independent Device Enable (CMOS Compatible) and PWM Dimming Control
  • Converter Switching Frequency Adjustable From 300 kHz to 1 MHz
  • No External Control Loop Compensation Required
  • Supports Ceramic and Low ESR Output Capacitors
  • Input Undervoltage Lockout (UVLO)
  • Thermal Shutdown Protection
  • MSOP-8 PowerPAD Package

Description

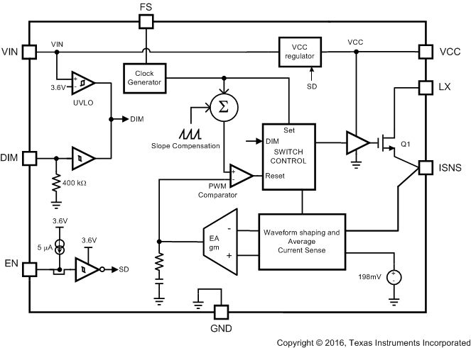
The LM3407 device is a constant current output floating buck switching converter designed to provide constant current to high-power LEDs. The device is ideal for automotive, industrial, and general lighting applications. The LM3407 has an integrated power N-channel MOSFET that makes the application solution compact and simple to implement. An external 1% thick-film resistor allows the converter output voltage to adjust as needed to deliver constant current within 10% accuracy to a serially connected LED string of varying number and type. Converter switching frequency is adjustable from 300 kHz to 1 MHz. The LM3407 features a dimming input to enable LED brightness control by Pulse Width Modulation (PWM). Additionally, a separate enable pin allows for low-power shutdown. An exposed pad MSOP-8 package provides excellent heat dissipation and thermal performance. Input UVLO and output open-circuit protection ensure a robust LED driver solution.

The LM3407 device is a constant current output floating buck switching converter designed to provide constant current to high-power LEDs. The device is ideal for automotive, industrial, and general lighting applications. The LM3407 has an integrated power N-channel MOSFET that makes the application solution compact and simple to implement. An external 1% thick-film resistor allows the converter output voltage to adjust as needed to deliver constant current within 10% accuracy to a serially connected LED string of varying number and type. Converter switching frequency is adjustable from 300 kHz to 1 MHz. The LM3407 features a dimming input to enable LED brightness control by Pulse Width Modulation (PWM). Additionally, a separate enable pin allows for low-power shutdown. An exposed pad MSOP-8 package provides excellent heat dissipation and thermal performance. Input UVLO and output open-circuit protection ensure a robust LED driver solution.

Subscribe to Welllinkchips !
Your Name
* Email
Submit a request