0
LM3404HV
  • LM3404HV
  • LM3404HV
  • LM3404HV
  • LM3404HV
  • LM3404HV

LM3404HV

ACTIVE

75-V 1.0A constant current buck LED driver

Texas Instruments LM3404HV Product Info

1 April 2026 1

Parameters

Input voltage type

DC/DC

Topology

Buck

Vin (min) (V)

6

Vin (max) (V)

75

Vout (max) (V)

73

Vout (min) (V)

0.2

Iout (max) (A)

1

Iq (typ) (mA)

0.625

Features

Adjustable Switch Frequency, Enable/Shutdown, Integrated Switch, Thermal shutdown

Operating temperature range (°C)

-40 to 125

Dimming method

PWM

Number of channels

1

Rating

Catalog

Package

HSOIC (DDA)-8-29.4 mm² 4.9 x 6

Features

  • Integrated 1-A MOSFET
  • VIN Range 6 V to 42 V (LM3404)
  • VIN Range 6 V to 75 V (LM3404HV)
  • 1.2-A Output Current Overtemperature
  • Cycle-by-Cycle Current Limit
  • No Control Loop Compensation Required
  • Separate PWM Dimming and Low Power
    Shutdown
  • Supports All-Ceramic Output Capacitors and
    Capacitor-lessOutputs
  • Thermal Shutdown Protection
  • SOIC-8 Package, SO PowerPAD™-8 Package
  • Integrated 1-A MOSFET
  • VIN Range 6 V to 42 V (LM3404)
  • VIN Range 6 V to 75 V (LM3404HV)
  • 1.2-A Output Current Overtemperature
  • Cycle-by-Cycle Current Limit
  • No Control Loop Compensation Required
  • Separate PWM Dimming and Low Power
    Shutdown
  • Supports All-Ceramic Output Capacitors and
    Capacitor-lessOutputs
  • Thermal Shutdown Protection
  • SOIC-8 Package, SO PowerPAD™-8 Package

Description

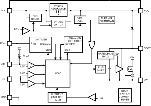
The LM3404 and LM3404HV devices are monolithic switching regulators designed to deliver constant currents to high power LEDs. Ideal for automotive, industrial, and general lighting applications, these devices contain a high-side N-channel MOSFET switch with a current limit of 1.5-A (typical) for step-down (Buck) regulators. Hysteretic controlled on-time and an external resistor allow the converter output voltage to adjust as needed to deliver a constant current to series and series-parallel connected LED arrays of varying number and type. Some features are: LED dimming using pulse width modulation (PWM), broken or open LED protection, low-power shutdown, and thermal shutdown.

The LM3404 and LM3404HV devices are monolithic switching regulators designed to deliver constant currents to high power LEDs. Ideal for automotive, industrial, and general lighting applications, these devices contain a high-side N-channel MOSFET switch with a current limit of 1.5-A (typical) for step-down (Buck) regulators. Hysteretic controlled on-time and an external resistor allow the converter output voltage to adjust as needed to deliver a constant current to series and series-parallel connected LED arrays of varying number and type. Some features are: LED dimming using pulse width modulation (PWM), broken or open LED protection, low-power shutdown, and thermal shutdown.

Subscribe to Welllinkchips !
Your Name
* Email
Submit a request